Ringkasan layanan terikat

Layanan terikat adalah server di antarmuka klien-server. Ini memungkinkan komponen seperti aktivitas yang terikat ke layanan, mengirim permintaan, menerima respons, dan melakukan komunikasi antarproses (IPC). Layanan terikat biasanya aktif hanya saat melayani komponen aplikasi lain dan tidak berjalan di latar belakang terus-menerus.

Dokumen ini menjelaskan cara membuat layanan terikat, termasuk cara mengikat ke layanan dari komponen aplikasi lain. Untuk informasi tambahan tentang layanan di umum, seperti cara mengirimkan notifikasi dari layanan dan mengatur layanan agar berjalan di latar depan, lihat Ringkasan layanan.

Dasar-dasar

Layanan terikat adalah implementasi class Service yang memungkinkan aplikasi lain mengikatnya dan berinteraksi dengannya. Untuk menyediakan pengikatan bagi Anda akan menerapkan metode callback onBind(). Metode ini menampilkan objek IBinder yang mendefinisikan antarmuka pemrograman yang dapat digunakan klien untuk berinteraksi dengan layanan.

Mengikat ke layanan yang sudah dimulai

Seperti yang telah dibahas dalam Ringkasan layanan, Anda dapat membuat layanan yang dimulai dan terikat. Artinya, Anda dapat memulai layanan dengan memanggil startService(), yang memungkinkan dan layanan berjalan tanpa batas waktu. Anda juga dapat mengizinkan klien mengikat ke layanan dengan memanggil bindService().

Jika Anda membiarkan layanan dimulai dan diikat, lalu saat layanan dimulai, sistem tidak menghancurkan layanan ketika semua klien melepas ikatan. Sebaliknya, Anda harus menghentikan layanan secara eksplisit, dengan memanggil stopSelf() atau stopService().

Meskipun biasanya Anda harus mengimplementasikan onBind() atau onStartCommand(), terkadang perlu untuk mengimplementasikan keduanya. Misalnya, pemutar musik dapat merasa terbantu jika layanannya berjalan tanpa batas waktu dan juga menyediakan pengikatan. Dengan cara ini, suatu aktivitas dapat memulai layanan untuk memutar beberapa musik, dan musik akan terus diputar meskipun pengguna keluar dari aplikasi. Lalu, saat pengguna kembali ke aplikasi, aktivitas dapat mengikat ke layanan untuk mendapatkan kembali kontrol pemutaran.

Untuk informasi selengkapnya tentang daur hidup layanan saat menambahkan pengikatan ke layanan yang sudah dimulai, lihat bagian Mengelola siklus proses layanan terikat.

Klien mengikat ke layanan dengan memanggil bindService(). Bila itu dilakukan, klien harus menyediakan implementasi ServiceConnection, yang akan memantau koneksi dengan layanan. Nilai hasil bindService() menunjukkan apakah layanan yang diminta ada dan apakah klien diziinkan mengaksesnya.

Kapan sistem Android membuat koneksi antara klien dan layanan, maka menelepon onServiceConnected() pada ServiceConnection. Tujuan Metode onServiceConnected() menyertakan IBinder , yang kemudian digunakan klien untuk berkomunikasi dengan layanan terikat.

Anda dapat menghubungkan beberapa klien ke layanan secara bersamaan. Namun, sistem melakukan cache pada saluran komunikasi layanan IBinder. Dengan kata lain, sistem akan memanggil onBind() layanan untuk menghasilkan IBinder, hanya jika metode pengikatan klien. Sistem kemudian memberikan IBinder yang sama ke semua klien tambahan yang mengikat ke layanan yang sama, tanpa memanggil onBind() lagi.

Ketika klien terakhir melepas ikatan dari layanan, sistem akan menghapus layanan, kecuali jika layanan mulai menggunakan startService().

Bagian terpenting dari implementasi layanan terikat Anda adalah mendefinisikan antarmuka yang dikembalikan metode callback onBind() Anda. Hal berikut ini membahas beberapa cara untuk menentukan Antarmuka IBinder.

Membuat layanan terikat

Saat membuat layanan yang menyediakan pengikatan, Anda harus menyediakan IBinder yang menyediakan antarmuka pemrograman yang dapat digunakan klien untuk berinteraksi dengan layanan. Ada tiga cara untuk menentukan antarmuka:

Memperluas class Binder
Jika layanan Anda bersifat pribadi untuk aplikasi Anda sendiri dan berjalan dalam proses yang sama sebagai klien, yang pada umumnya, buat antarmuka Anda dengan memperluas Binder kelas dan mengembalikan instance dari onBind(). Klien akan menerima Binder dan dapat menggunakannya untuk mengakses langsung metode publik yang tersedia dalam implementasi Binder atau Service.

Inilah teknik yang lebih disukai bila layanan Anda sekadar pekerja latar belakang untuk aplikasi Anda sendiri. Satu-satunya kasus penggunaan saat ini bukan cara yang direkomendasikan untuk membuat antarmuka Anda adalah jika layanan Anda digunakan oleh aplikasi lain atau pada proses terpisah.

Menggunakan Messenger
Jika antarmuka Anda perlu bekerja lintas proses yang berbeda, Anda dapat membuat antarmuka untuk layanan dengan Messenger. Dengan cara ini, layanan mendefinisikan Handler yang akan merespons berbagai tipe objek Message.

Handler ini adalah dasar untuk Messenger yang kemudian dapat membagikan IBinder dengan klien, sehingga klien dapat mengirim perintah ke layanan menggunakan objek Message. Selain itu, klien dapat menentukan Messenger dari sendiri, sehingga layanan dapat mengirim pesan balik.

Inilah cara termudah melakukan komunikasi antarproses (IPC), karena Messenger akan membuat antrean semua permintaan ke dalam satu thread, sehingga Anda tidak perlu mendesain layanan agar thread-safe.

Menggunakan AIDL
Android Interface Definition Language (AIDL) menguraikan objek menjadi primitif yang dapat dipahami dan diarahkan oleh sistem operasi ke seluruh proses untuk melakukan IPC. Teknik sebelumnya, yang menggunakan Messenger, sebenarnya didasarkan pada AIDL yang menjadi struktur dasarnya.

Seperti disebutkan di bagian sebelumnya, Messenger membuat antrean semua permintaan klien dalam satu thread, sehingga layanan menerima permintaan satu per satu. Namun, jika ingin layanan Anda menangani beberapa permintaan sekaligus, Anda dapat menggunakan AIDL secara langsung. Dalam hal ini, layanan Anda harus aman untuk thread dan mampu melakukan multithreading.

Untuk menggunakan AIDL secara langsung, membuat file .aidl yang menentukan antarmuka pemrograman. Android SDK Tools menggunakan file ini untuk menghasilkan class abstrak yang mengimplementasikan antarmuka dan menangani IPC, yang nantinya dapat Anda perluas dalam layanan.

Catatan: Untuk sebagian besar aplikasi, AIDL bukanlah pilihan terbaik untuk membuat layanan terikat, karena layanan itu mungkin memerlukan kemampuan multithreading dan dapat mengakibatkan implementasi yang lebih rumit. Oleh karena itu, dokumen ini tidak membahas bagaimana untuk menggunakannya dalam layanan Anda. Jika Anda yakin bahwa Anda perlu untuk menggunakan AIDL secara langsung, lihat AIDL dokumen.

Memperluas class Binder

Jika hanya aplikasi lokal yang menggunakan layanan Anda dan itu tidak perlu bekerja lintas proses, Anda dapat mengimplementasikan class Binder Anda sendiri yang memberi klien Anda akses ke metode publik dalam layanan.

Catatan: Hal ini hanya berhasil jika klien dan layanan berada dalam aplikasi dan proses yang sama, suatu kondisi yang paling umum. Misalnya, ini cocok untuk musik aplikasi yang perlu mengikat aktivitas ke layanannya sendiri yang memutar musik di latar belakang.

Berikut cara menyiapkannya

  1. Dalam layanan Anda, buat sebuah instance Binder yang melakukan salah satu aktivitas berikut:
    • Menampung metode publik yang dapat dipanggil klien.
    • Mengembalikan instance Service saat ini, yang memiliki metode publik yang dapat dipanggil klien.
    • Mengembalikan instance class lain yang di-host di layanan dengan metode publik yang dapat dipanggil klien.
  2. Mengembalikan instance Binder ini dari metode callback onBind().
  3. Di klien, terima Binder dari metode callback onServiceConnected(), lalu buat panggilan ke layanan terikat menggunakan metode yang disediakan.

Catatan: Layanan dan klien harus berada di aplikasi yang sama sehingga klien dapat mentransmisikan objek yang dikembalikan dan memanggil API-nya dengan benar. Layanan dan klien juga harus berada dalam proses yang sama, karena teknik ini tidak melakukan menjelajahi seluruh proses.

Misalnya, berikut adalah layanan yang memberi klien akses ke metode dalam layanan melalui implementasi Binder:

Kotlin

class LocalService : Service() {
    // Binder given to clients.
    private val binder = LocalBinder()

    // Random number generator.
    private val mGenerator = Random()

    /** Method for clients.  */
    val randomNumber: Int
        get() = mGenerator.nextInt(100)

    /**
     * Class used for the client Binder. Because we know this service always
     * runs in the same process as its clients, we don't need to deal with IPC.
     */
    inner class LocalBinder : Binder() {
        // Return this instance of LocalService so clients can call public methods.
        fun getService(): LocalService = this@LocalService
    }

    override fun onBind(intent: Intent): IBinder {
        return binder
    }
}

Java

public class LocalService extends Service {
    // Binder given to clients.
    private final IBinder binder = new LocalBinder();
    // Random number generator.
    private final Random mGenerator = new Random();

    /**
     * Class used for the client Binder.  Because we know this service always
     * runs in the same process as its clients, we don't need to deal with IPC.
     */
    public class LocalBinder extends Binder {
        LocalService getService() {
            // Return this instance of LocalService so clients can call public methods.
            return LocalService.this;
        }
    }

    @Override
    public IBinder onBind(Intent intent) {
        return binder;
    }

    /** Method for clients. */
    public int getRandomNumber() {
      return mGenerator.nextInt(100);
    }
}

LocalBinder menyediakan metode getService() bagi klien untuk mengambil instance LocalService saat ini. Hal ini memungkinkan klien memanggil metode publik di layanan. Misalnya, klien dapat memanggil getRandomNumber() dari layanan.

Berikut adalah aktivitas yang mengikat ke LocalService dan memanggil getRandomNumber() bila tombol diklik:

Kotlin

class BindingActivity : Activity() {
    private lateinit var mService: LocalService
    private var mBound: Boolean = false

    /** Defines callbacks for service binding, passed to bindService().  */
    private val connection = object : ServiceConnection {

        override fun onServiceConnected(className: ComponentName, service: IBinder) {
            // We've bound to LocalService, cast the IBinder and get LocalService instance.
            val binder = service as LocalService.LocalBinder
            mService = binder.getService()
            mBound = true
        }

        override fun onServiceDisconnected(arg0: ComponentName) {
            mBound = false
        }
    }

    override fun onCreate(savedInstanceState: Bundle?) {
        super.onCreate(savedInstanceState)
        setContentView(R.layout.main)
    }

    override fun onStart() {
        super.onStart()
        // Bind to LocalService.
        Intent(this, LocalService::class.java).also { intent ->
            bindService(intent, connection, Context.BIND_AUTO_CREATE)
        }
    }

    override fun onStop() {
        super.onStop()
        unbindService(connection)
        mBound = false
    }

    /** Called when a button is clicked (the button in the layout file attaches to
     * this method with the android:onClick attribute).  */
    fun onButtonClick(v: View) {
        if (mBound) {
            // Call a method from the LocalService.
            // However, if this call is something that might hang, then put this request
            // in a separate thread to avoid slowing down the activity performance.
            val num: Int = mService.randomNumber
            Toast.makeText(this, "number: $num", Toast.LENGTH_SHORT).show()
        }
    }
}

Java

public class BindingActivity extends Activity {
    LocalService mService;
    boolean mBound = false;

    @Override
    protected void onCreate(Bundle savedInstanceState) {
        super.onCreate(savedInstanceState);
        setContentView(R.layout.main);
    }

    @Override
    protected void onStart() {
        super.onStart();
        // Bind to LocalService.
        Intent intent = new Intent(this, LocalService.class);
        bindService(intent, connection, Context.BIND_AUTO_CREATE);
    }

    @Override
    protected void onStop() {
        super.onStop();
        unbindService(connection);
        mBound = false;
    }

    /** Called when a button is clicked (the button in the layout file attaches to
      * this method with the android:onClick attribute). */
    public void onButtonClick(View v) {
        if (mBound) {
            // Call a method from the LocalService.
            // However, if this call is something that might hang, then put this request
            // in a separate thread to avoid slowing down the activity performance.
            int num = mService.getRandomNumber();
            Toast.makeText(this, "number: " + num, Toast.LENGTH_SHORT).show();
        }
    }

    /** Defines callbacks for service binding, passed to bindService(). */
    private ServiceConnection connection = new ServiceConnection() {

        @Override
        public void onServiceConnected(ComponentName className,
                IBinder service) {
            // We've bound to LocalService, cast the IBinder and get LocalService instance.
            LocalBinder binder = (LocalBinder) service;
            mService = binder.getService();
            mBound = true;
        }

        @Override
        public void onServiceDisconnected(ComponentName arg0) {
            mBound = false;
        }
    };
}

Contoh sebelumnya menunjukkan cara klien mengikat ke layanan menggunakan implementasi ServiceConnection dan callback onServiceConnected(). Bagian berikut menyediakan informasi lebih lanjut tentang proses pengikatan ke layanan.

Catatan: Dalam contoh sebelumnya, Metode onStop() akan melepaskan klien dari layanan. Melepaskan klien dari layanan pada waktu yang tepat, seperti yang dibahas dalam Bagian Catatan tambahan.

Untuk kode contoh selengkapnya, lihat class LocalService.java dan class LocalServiceActivities.java dalam ApiDemos.

Menggunakan Messenger

Jika layanan perlu berkomunikasi dengan proses jauh, Anda dapat menggunakan Messenger untuk menyediakan antarmuka bagi layanan Anda. Teknik ini memungkinkan Anda melakukan komunikasi antarproses (IPC) tanpa perlu menggunakan AIDL.

Menggunakan Messenger untuk antarmuka Anda lebih mudah dibandingkan menggunakan AIDL karena Messenger membuat antrean semua panggilan ke layanan. Antarmuka AIDL murni mengirimkan permintaan bersamaan ke , yang kemudian harus menangani multithreading.

Untuk sebagian besar aplikasi, layanan tidak perlu melakukan multithreading, jadi menggunakan Messenger memungkinkan layanan menangani panggilan satu per satu. Jika penting agar layanan Anda menjadi multi-thread, gunakan AIDL untuk menentukan antarmuka.

Berikut adalah ringkasan cara menggunakan Messenger:

  1. Layanan mengimplementasikan Handler yang menerima callback untuk setiap panggilan dari klien.
  2. Layanan menggunakan Handler untuk membuat objek Messenger (yang merupakan acuan ke Handler).
  3. Messenger membuat IBinder yang dikembalikan layanan ke klien dari onBind().
  4. Klien menggunakan IBinder untuk membuat instance Messenger (yang mengacu Handler layanan), yang digunakan klien untuk mengirim objek Message ke layanan.
  5. Layanan menerima setiap Message dalam Handler secara spesifik, dalam metode handleMessage().

Dengan cara ini, tidak ada metode untuk dipanggil klien pada layanan. Sebagai gantinya, klien mengirim pesan (objek Message) yang diterima layanan dalam Handler-nya.

Berikut adalah contoh layanan sederhana yang menggunakan antarmuka Messenger:

Kotlin

/** Command to the service to display a message.  */
private const val MSG_SAY_HELLO = 1

class MessengerService : Service() {

    /**
     * Target we publish for clients to send messages to IncomingHandler.
     */
    private lateinit var mMessenger: Messenger

    /**
     * Handler of incoming messages from clients.
     */
    internal class IncomingHandler(
            context: Context,
            private val applicationContext: Context = context.applicationContext
    ) : Handler() {
        override fun handleMessage(msg: Message) {
            when (msg.what) {
                MSG_SAY_HELLO ->
                    Toast.makeText(applicationContext, "hello!", Toast.LENGTH_SHORT).show()
                else -> super.handleMessage(msg)
            }
        }
    }

    /**
     * When binding to the service, we return an interface to our messenger
     * for sending messages to the service.
     */
    override fun onBind(intent: Intent): IBinder? {
        Toast.makeText(applicationContext, "binding", Toast.LENGTH_SHORT).show()
        mMessenger = Messenger(IncomingHandler(this))
        return mMessenger.binder
    }
}

Java

public class MessengerService extends Service {
    /**
     * Command to the service to display a message.
     */
    static final int MSG_SAY_HELLO = 1;

    /**
     * Handler of incoming messages from clients.
     */
    static class IncomingHandler extends Handler {
        private Context applicationContext;

        IncomingHandler(Context context) {
            applicationContext = context.getApplicationContext();
        }

        @Override
        public void handleMessage(Message msg) {
            switch (msg.what) {
                case MSG_SAY_HELLO:
                    Toast.makeText(applicationContext, "hello!", Toast.LENGTH_SHORT).show();
                    break;
                default:
                    super.handleMessage(msg);
            }
        }
    }

    /**
     * Target we publish for clients to send messages to IncomingHandler.
     */
    Messenger mMessenger;

    /**
     * When binding to the service, we return an interface to our messenger
     * for sending messages to the service.
     */
    @Override
    public IBinder onBind(Intent intent) {
        Toast.makeText(getApplicationContext(), "binding", Toast.LENGTH_SHORT).show();
        mMessenger = new Messenger(new IncomingHandler(this));
        return mMessenger.getBinder();
    }
}

Metode handleMessage() di Handler adalah tempat layanan menerima Message yang masuk dan memutuskan tindakan yang harus dilakukan, berdasarkan anggota what.

Klien tinggal membuat Messenger berdasarkan IBinder yang dikembalikan oleh layanan dan mengirim pesan menggunakan send(). Misalnya, berikut adalah aktivitas yang mengikat ke dan mengirimkan pesan MSG_SAY_HELLO ke layanan:

Kotlin

class ActivityMessenger : Activity() {
    /** Messenger for communicating with the service.  */
    private var mService: Messenger? = null

    /** Flag indicating whether we have called bind on the service.  */
    private var bound: Boolean = false

    /**
     * Class for interacting with the main interface of the service.
     */
    private val mConnection = object : ServiceConnection {

        override fun onServiceConnected(className: ComponentName, service: IBinder) {
            // This is called when the connection with the service has been
            // established, giving us the object we can use to
            // interact with the service.  We are communicating with the
            // service using a Messenger, so here we get a client-side
            // representation of that from the raw IBinder object.
            mService = Messenger(service)
            bound = true
        }

        override fun onServiceDisconnected(className: ComponentName) {
            // This is called when the connection with the service has been
            // unexpectedly disconnected—that is, its process crashed.
            mService = null
            bound = false
        }
    }

    fun sayHello(v: View) {
        if (!bound) return
        // Create and send a message to the service, using a supported 'what' value.
        val msg: Message = Message.obtain(null, MSG_SAY_HELLO, 0, 0)
        try {
            mService?.send(msg)
        } catch (e: RemoteException) {
            e.printStackTrace()
        }

    }

    override fun onCreate(savedInstanceState: Bundle?) {
        super.onCreate(savedInstanceState)
        setContentView(R.layout.main)
    }

    override fun onStart() {
        super.onStart()
        // Bind to the service.
        Intent(this, MessengerService::class.java).also { intent ->
            bindService(intent, mConnection, Context.BIND_AUTO_CREATE)
        }
    }

    override fun onStop() {
        super.onStop()
        // Unbind from the service.
        if (bound) {
            unbindService(mConnection)
            bound = false
        }
    }
}

Java

public class ActivityMessenger extends Activity {
    /** Messenger for communicating with the service. */
    Messenger mService = null;

    /** Flag indicating whether we have called bind on the service. */
    boolean bound;

    /**
     * Class for interacting with the main interface of the service.
     */
    private ServiceConnection mConnection = new ServiceConnection() {
        public void onServiceConnected(ComponentName className, IBinder service) {
            // This is called when the connection with the service has been
            // established, giving us the object we can use to
            // interact with the service.  We are communicating with the
            // service using a Messenger, so here we get a client-side
            // representation of that from the raw IBinder object.
            mService = new Messenger(service);
            bound = true;
        }

        public void onServiceDisconnected(ComponentName className) {
            // This is called when the connection with the service has been
            // unexpectedly disconnected—that is, its process crashed.
            mService = null;
            bound = false;
        }
    };

    public void sayHello(View v) {
        if (!bound) return;
        // Create and send a message to the service, using a supported 'what' value.
        Message msg = Message.obtain(null, MessengerService.MSG_SAY_HELLO, 0, 0);
        try {
            mService.send(msg);
        } catch (RemoteException e) {
            e.printStackTrace();
        }
    }

    @Override
    protected void onCreate(Bundle savedInstanceState) {
        super.onCreate(savedInstanceState);
        setContentView(R.layout.main);
    }

    @Override
    protected void onStart() {
        super.onStart();
        // Bind to the service.
        bindService(new Intent(this, MessengerService.class), mConnection,
            Context.BIND_AUTO_CREATE);
    }

    @Override
    protected void onStop() {
        super.onStop();
        // Unbind from the service.
        if (bound) {
            unbindService(mConnection);
            bound = false;
        }
    }
}

Contoh ini tidak menunjukkan cara layanan merespons klien. Jika ingin layanan merespons, Anda juga perlu membuat Messenger di klien. Saat klien menerima callback onServiceConnected(), klien akan mengirim Message ke layanan yang berisi Messenger klien dalam parameter replyTo metode send().

Anda dapat melihat contoh cara menyediakan fitur pesan dua arah dalam contoh MessengerService.java (layanan) dan MessengerServiceActivities.java (klien).

Mengikat ke layanan

Komponen aplikasi (klien) dapat mengikat ke layanan dengan memanggil bindService(). Sistem Android kemudian memanggil onBind() layanan, yang mengembalikan IBinder untuk berinteraksi dengan layanan.

Pengikatan tersebut asinkron, dan bindService() segera kembali tanpa mengembalikan IBinder ke klien. Untuk menerima IBinder, klien harus membuat instance ServiceConnection dan meneruskannya ke bindService(). ServiceConnection berisi metode callback yang dipanggil sistem untuk mengirim IBinder.

Catatan: Hanya aktivitas, layanan, dan penyedia konten yang dapat mengikat ke layanan, yang tidak dapat Anda ikat ke layanan dari penerima siaran.

Jadi, untuk mengikat layanan dari klien, Anda harus:

  1. Mengimplementasikan ServiceConnection.

    Implementasi Anda harus mengganti dua metode callback:

    onServiceConnected()
    Sistem memanggil ini untuk mengirim IBinder yang dikembalikan oleh metode onBind() layanan.
    onServiceDisconnected()
    Sistem Android memanggilnya saat terhubung ke layanan secara tidak terduga hilang, seperti saat layanan mengalami error atau dimatikan. Ini tidak dipanggil saat klien melepas ikatan.
  2. Panggil bindService(), dengan meneruskan implementasi ServiceConnection.

    Catatan: Jika metode ini mengembalikan false, berarti klien Anda tidak memiliki koneksi yang valid ke layanan. Namun, panggil unbindService() pada klien Anda. Jika tidak, klien Anda akan menjaga layanan dari mematikannya saat tidak ada aktivitas.

  3. Bila sistem memanggil metode callback onServiceConnected(), Anda dapat mulai membuat panggilan ke layanan, menggunakan metode yang ditetapkan oleh antarmuka.
  4. Untuk memutus koneksi dari layanan, panggil unbindService().

    Jika klien Anda tetap terikat ke layanan saat aplikasi Anda menghapus klien, penghapusan tersebut akan menyebabkan ikatan klien terputus. Praktik yang lebih baik adalah melepaskan klien segera setelah selesai berinteraksi dengan layanan. Tindakan ini akan membuat layanan yang tidak ada aktivitas dapat dimatikan. Untuk informasi lebih lanjut tentang waktu yang tepat untuk mengikat dan melepas ikatan, lihat bagian Catatan tambahan.

Contoh berikut menghubungkan klien ke layanan yang dibuat sebelumnya oleh memperluas class Binder, sehingga yang perlu dilakukan hanyalah mentransmisikan IBinder ke class LocalBinder dan meminta instance LocalService:

Kotlin

var mService: LocalService

val mConnection = object : ServiceConnection {
    // Called when the connection with the service is established.
    override fun onServiceConnected(className: ComponentName, service: IBinder) {
        // Because we have bound to an explicit
        // service that is running in our own process, we can
        // cast its IBinder to a concrete class and directly access it.
        val binder = service as LocalService.LocalBinder
        mService = binder.getService()
        mBound = true
    }

    // Called when the connection with the service disconnects unexpectedly.
    override fun onServiceDisconnected(className: ComponentName) {
        Log.e(TAG, "onServiceDisconnected")
        mBound = false
    }
}

Java

LocalService mService;
private ServiceConnection mConnection = new ServiceConnection() {
    // Called when the connection with the service is established.
    public void onServiceConnected(ComponentName className, IBinder service) {
        // Because we have bound to an explicit
        // service that is running in our own process, we can
        // cast its IBinder to a concrete class and directly access it.
        LocalBinder binder = (LocalBinder) service;
        mService = binder.getService();
        mBound = true;
    }

    // Called when the connection with the service disconnects unexpectedly.
    public void onServiceDisconnected(ComponentName className) {
        Log.e(TAG, "onServiceDisconnected");
        mBound = false;
    }
};

Dengan ServiceConnection ini, klien bisa mengikat ke layanan dengan meneruskannya ke bindService(), seperti yang ditampilkan pada contoh berikut:

Kotlin

Intent(this, LocalService::class.java).also { intent ->
    bindService(intent, connection, Context.BIND_AUTO_CREATE)
}

Java

Intent intent = new Intent(this, LocalService.class);
bindService(intent, connection, Context.BIND_AUTO_CREATE);
  • Parameter pertama bindService() adalah Intent yang secara eksplisit menyebutkan layanan yang akan diikat.

    Perhatian: Jika Anda menggunakan intent untuk mengikat ke Service, pastikan aplikasi Anda aman dengan menggunakan eksplisit intent. Menggunakan maksud implisit untuk memulai layanan adalah bahaya keamanan karena Anda tidak dapat memastikan layanan apa yang akan merespons maksud tersebut, dan pengguna tidak dapat melihat layanan mana yang dimulai. Mulai dari Android 5.0 (API level 21), sistem akan melontarkan pengecualian jika Anda memanggil bindService() dengan intent implisit.

  • Parameter kedua adalah objek ServiceConnection.
  • Parameter ketiga adalah flag yang menunjukkan opsi untuk binding—biasanya BIND_AUTO_CREATE, untuk membuat layanan jika belum hidup. Nilai lain yang mungkin adalah BIND_DEBUG_UNBIND, BIND_NOT_FOREGROUND, atau 0 jika tidak satu pun.

Catatan tambahan

Berikut ini beberapa catatan penting tentang pengikatan ke layanan:

  • Selalu menjebak pengecualian DeadObjectException, yang ditampilkan ketika koneksi terputus. Inilah satu-satunya pengecualian yang dilontarkan oleh metode jauh.
  • Objek adalah acuan yang dihitung lintas proses.
  • Anda biasanya memasangkan pengikatan dan pelepasan ikatan selama mencocokkan momen memunculkan dan pembongkaran dari siklus hidup klien, seperti yang contoh berikut:
    • Jika Anda perlu berinteraksi dengan layanan hanya saat aktivitas terlihat, lakukan binding selama onStart() dan lepaskan selama onStop().
    • Jika Anda ingin aktivitas menerima respons bahkan saat dihentikan di latar belakang, mengikat selama onCreate() dan melepas ikatan selama onDestroy(). Berhati-hatilah karena hal ini menyiratkan bahwa perlu menggunakan layanan selama layanan itu berjalan, bahkan di latar belakang, jadi ketika layanan berada dalam proses lain, maka Anda meningkatkan bobot proses dan itu kemungkinan besar akan dimatikan oleh sistem.

    Catatan: Anda biasanya tidak mengikat dan melepas ikatan selama callback onResume() dan onPause() aktivitas, karena callback ini terjadi setiap membuat transisi siklus proses. Minimalkan pemrosesan yang terjadi pada transisi ini.

    Selain itu, jika beberapa aktivitas di aplikasi Anda terikat ke layanan yang sama dan ada transisi antara dua aktivitas tersebut, layanan mungkin dihancurkan dan dibuat ulang sebagai pelepasan ikatan aktivitas (selama jeda) sebelum yang berikutnya mengikat (selama melanjutkan). Transisi aktivitas ini untuk menentukan aktivitas yang mengoordinasikan siklus prosesnya dijelaskan dalam Siklus proses aktivitas.

Untuk kode contoh lain yang menunjukkan cara mengikat ke layanan, lihat RemoteService.java dalam ApiDemos.

Mengelola siklus proses layanan terikat

Jika layanan dilepas ikatannya dari semua klien, sistem Android akan menghapusnya (kecuali jika mereka mulai menggunakan startService()). Jadi, Anda tidak perlu mengelola siklus hidup layanan Anda jika sepenuhnya merupakan layanan terikat. Sistem Android mengelolanya berdasarkan apakah terikat ke klien mana pun.

Namun, jika memilih untuk mengimplementasikan metode callback onStartCommand(), Anda harus menghentikan layanan secara eksplisit, karena layanan kini dianggap dimulai. Dalam hal ini, layanan akan berjalan hingga menghentikan dirinya sendiri dengan stopSelf() atau komponen lain memanggil stopService(), terlepas dari apakah layanan terikat ke klien atau tidak.

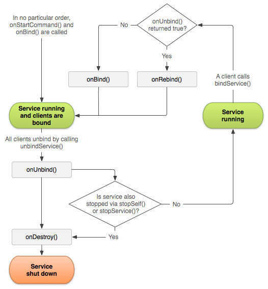
Selain itu, jika layanan Anda dimulai dan menerima pengikatan, maka saat sistem memanggil metode onUnbind(), Anda juga dapat menampilkan true jika Anda ingin menerima panggilan ke onRebind() saat klien mengikat ke layanan lagi. onRebind() tidak mengembalikan apa-apa, namun klien masih menerima IBinder dalam callback onServiceConnected(). Gambar di bawah ini mengilustrasikan logika untuk jenis siklus proses ini.

Gambar 1. Siklus proses untuk layanan yang dimulai dan juga mengizinkan pengikatan.

Untuk mengetahui informasi selengkapnya tentang siklus proses layanan yang telah dimulai, lihat Ringkasan layanan.