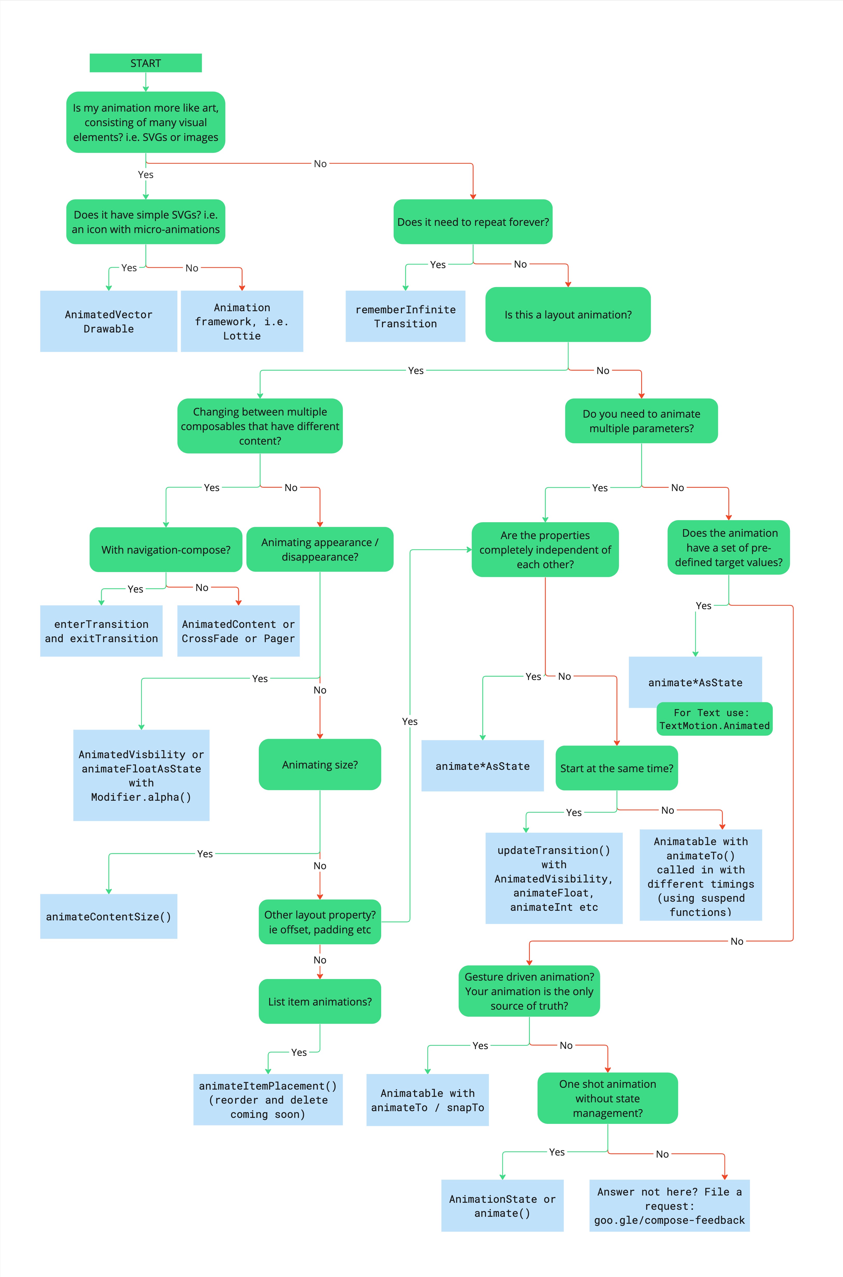
يساعدك المخطط التالي في تحديد واجهة برمجة التطبيقات التي يجب استخدامها لتنفيذ الرسوم المتحركة.
استخدِم شجرة القرارات التالية لاختيار واجهة برمجة التطبيقات الأنسب للرسوم المتحركة في حالة الاستخدام:
- هل الرسوم المتحركة مستندة إلى عمل فني (أي صور بتنسيق SVG أو صور عادية)؟
- نعم: هل تستخدم صور SVG بسيطة (أي رمز يتضمّن رسومًا متحركة صغيرة)؟
- نعم:
AnimatedVectorDrawable. - لا: إطار عمل للرسوم المتحركة من جهة خارجية، مثلاً
Lottie.
- نعم:
- لا: هل يجب أن تتكرّر الرسوم المتحركة إلى الأبد؟
- نعم:
rememberInfiniteTransition. - لا: هل أنت بصدد تحريك تنسيق؟
- نعم: هل أنت بصدد التبديل بين عناصر قابلة للإنشاء تتضمّن محتوًى مختلفًا؟
- نعم: هل تستخدم Navigation-Compose؟
- نعم:
composable()مع ضبطenterTransitionوexitTransition - لا:
AnimatedContent،Crossfade، أوPager.
- نعم:
- لا: هل أنت بصدد تحريك ظهور المحتوى أو اختفائه؟
- نعم:
AnimatedVisibilityأوanimateFloatAsStateمعModifier.alpha(). - لا: هل أنت بصدد تحريك تغيير في الحجم؟
- نعم:
Modifier.animateContentSize. - لا: هل أنت بصدد تحريك سمة تنسيق أخرى (مثل الإزاحة أو المساحة المتروكة)؟
- نعم: يُرجى الاطّلاع على "هل السمات مستقلة تمامًا عن بعضها البعض؟"
- لا: هل أنت بصدد تحريك عناصر قائمة؟
- نعم:
animateItem().
- نعم:
- نعم:
- نعم:
- نعم: هل تستخدم Navigation-Compose؟
- لا: هل أنت بصدد تحريك سمات متعددة؟
- نعم: هل السمات مستقلة تمامًا عن بعضها البعض؟
- نعم:
animate*AsState. بالنسبة إلى النص، استخدِمTextMotion.Animated. - لا: هل يجب أن تبدأ في الوقت نفسه؟
- نعم:
updateTransitionمعAnimatedVisibilityوanimateFloatوanimateIntوما إلى ذلك - لا:
AnimatableمعanimateTo، يتم استدعاؤها مع توقيتات مختلفة باستخدام الدوال المعلقة
- نعم:
- نعم:
- لا: هل تتضمّن الرسوم المتحركة قيمًا مستهدَفة محدّدة مسبقًا؟
- نعم:
animate*AsState. بالنسبة إلى النص، استخدِمTextMotion.Animated. - لا: هل الرسوم المتحركة مستندة إلى الإيماءات ومصدر الحقيقة الوحيد؟
- نعم:
AnimatableمعanimateTo/snapTo - لا: هل هي رسوم متحركة لمرة واحدة بدون إدارة حالة؟
- نعم:
AnimationStateأوanimate - لا: هل الإجابة غير متوفرة هنا؟ يُرجى إرسال طلب ميزة.
- نعم:
- نعم:
- نعم:
- نعم: هل السمات مستقلة تمامًا عن بعضها البعض؟
- نعم: هل أنت بصدد التبديل بين عناصر قابلة للإنشاء تتضمّن محتوًى مختلفًا؟
- نعم:
- نعم: هل تستخدم صور SVG بسيطة (أي رمز يتضمّن رسومًا متحركة صغيرة)؟
تنزيل النسخة بتنسيق PDF من المخطط.