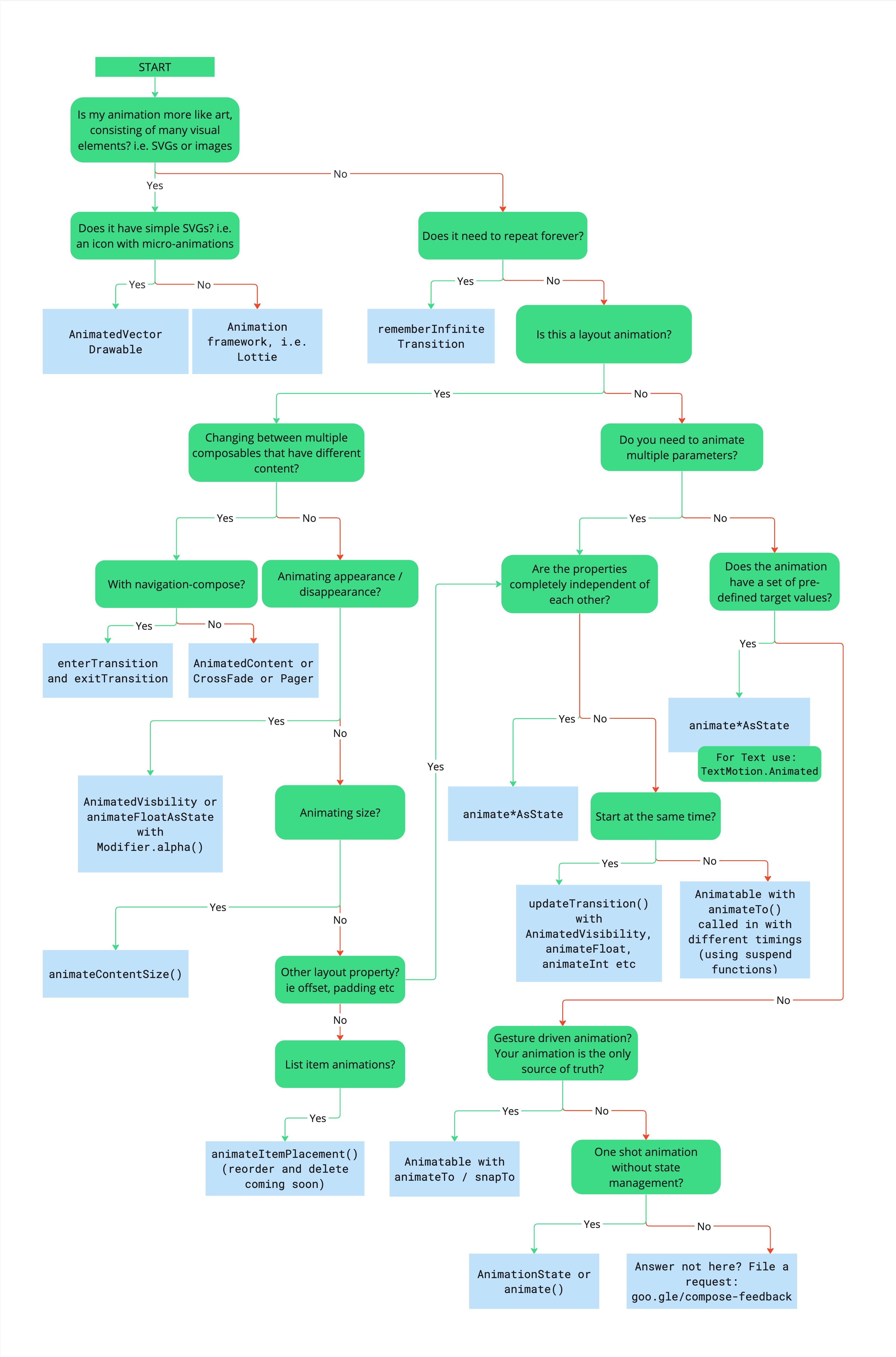
নিম্নলিখিত ডায়াগ্রামটি আপনাকে আপনার অ্যানিমেশন বাস্তবায়নের জন্য কোন এপিআই ব্যবহার করবেন তা সিদ্ধান্ত নিতে সাহায্য করে।


আপনার ব্যবহারের ক্ষেত্রের জন্য সবচেয়ে উপযুক্ত অ্যানিমেশন এপিআই বেছে নিতে নিম্নলিখিত ডিসিশন ট্রি ব্যবহার করুন:
- আপনার অ্যানিমেশনটি কি শিল্প-ভিত্তিক (অর্থাৎ, SVG বা ছবি)?
- হ্যাঁ: এটি কি সাধারণ SVG ব্যবহার করে (অর্থাৎ, মাইক্রো-অ্যানিমেশন সহ একটি আইকন)?
- হ্যাঁ:
AnimatedVectorDrawable। - না: থার্ড-পার্টি অ্যানিমেশন ফ্রেমওয়ার্ক, যেমন,
Lottie।
- হ্যাঁ:
- না: অ্যানিমেশনটি কি অসীমভাবে পুনরাবৃত্তি করার প্রয়োজন আছে?
- হ্যাঁ:
rememberInfiniteTransition. - না: আপনি কি কোনো লেআউট অ্যানিমেট করছেন?
- হ্যাঁ: আপনি কি ভিন্ন বিষয়বস্তু সহ কম্পোজেবলগুলোর মধ্যে পরিবর্তন করছেন?
- হ্যাঁ: আপনি কি নেভিগেশন-কম্পোজ ব্যবহার করছেন?
- হ্যাঁ:
enterTransitionএবংexitTransitionসেট করা থাকলেcomposable()। - না:
AnimatedContent,Crossfade, বাPager।
- হ্যাঁ:
- না: আপনি কি কোনো বিষয়বস্তুর আবির্ভাব বা অন্তর্ধানকে অ্যানিমেট করছেন?
- হ্যাঁ:
AnimatedVisibilityঅথবাModifier.alpha()সহanimateFloatAsState। - না: আপনি কি আকারের পরিবর্তন অ্যানিমেট করছেন?
- হ্যাঁ:
Modifier.animateContentSize. - না: আপনি কি অন্য কোনো লেআউট প্রপার্টি (যেমন, অফসেট বা প্যাডিং) অ্যানিমেট করছেন?
- হ্যাঁ: "বৈশিষ্ট্যগুলো কি একে অপরের থেকে সম্পূর্ণ স্বাধীন?" দেখুন।
- না: আপনি কি তালিকার আইটেমগুলো অ্যানিমেট করছেন?
- হ্যাঁ:
animateItem()।
- হ্যাঁ:
- হ্যাঁ:
- হ্যাঁ:
- হ্যাঁ: আপনি কি নেভিগেশন-কম্পোজ ব্যবহার করছেন?
- না: আপনি কি একাধিক প্রপার্টি অ্যানিমেট করছেন?
- হ্যাঁ: বৈশিষ্ট্যগুলো কি একে অপরের থেকে সম্পূর্ণ স্বাধীন?
- হ্যাঁ:
animate*AsStateকরুন। টেক্সটের জন্য,TextMotion.Animatedব্যবহার করুন। - না: তাদের কি একই সময়ে শুরু করতে হবে?
- হ্যাঁ:
AnimatedVisibility,animateFloat,animateIntইত্যাদির সাথেupdateTransition। - না:
animateToদিয়েAnimatable, যা suspend ফাংশন ব্যবহার করে বিভিন্ন টাইমিংয়ে কল করা হয়।
- হ্যাঁ:
- হ্যাঁ:
- না: অ্যানিমেশনটির কি পূর্বনির্ধারিত লক্ষ্যমাত্রা আছে?
- হ্যাঁ:
animate*AsStateকরুন। টেক্সটের জন্য,TextMotion.Animatedব্যবহার করুন। - না: অ্যানিমেশনটি কি অঙ্গভঙ্গি-চালিত এবং তথ্যের একমাত্র উৎস?
- হ্যাঁ:
animateTo/snapToব্যবহার করেAnimatable। - না: এটি কি স্টেট ম্যানেজমেন্ট ছাড়া একটি ওয়ান-শট অ্যানিমেশন?
- হ্যাঁ:
AnimationStateঅথবাanimate। - না: উত্তর এখানে নেই? একটি ফিচার অনুরোধ জমা দিন ।
- হ্যাঁ:
- হ্যাঁ:
- হ্যাঁ:
- হ্যাঁ: বৈশিষ্ট্যগুলো কি একে অপরের থেকে সম্পূর্ণ স্বাধীন?
- হ্যাঁ: আপনি কি ভিন্ন বিষয়বস্তু সহ কম্পোজেবলগুলোর মধ্যে পরিবর্তন করছেন?
- হ্যাঁ:
- হ্যাঁ: এটি কি সাধারণ SVG ব্যবহার করে (অর্থাৎ, মাইক্রো-অ্যানিমেশন সহ একটি আইকন)?
ডায়াগ্রামটির পিডিএফ সংস্করণ ডাউনলোড করুন।