Kanonische Layouts sind bewährte, vielseitige Layouts, die auf einer Vielzahl von Formfaktoren eine optimale Nutzererfahrung bieten.

Die kanonischen Layouts unterstützen Smartphones mit kleinen Bildschirmen sowie Tablets, faltbare Geräte und ChromeOS-Geräte. Sie basieren auf den Richtlinien für Material Design und sind sowohl ästhetisch als auch funktional.
Das Android-Framework enthält spezielle Komponenten, die die Implementierung der Layouts einfach und zuverlässig machen.
Die kanonischen Layouts ermöglichen ansprechende, produktivitätssteigernde Benutzeroberflächen, die die Grundlage für großartige Apps bilden.
Wenn Sie bereits mit den kanonischen adaptiven App-Layouts vertraut sind, aber noch nicht welche Android-APIs Sie verwenden sollen, erfahren Sie hier .
Listen-Detailansicht

Mit dem Layout „Listen-Detailansicht“ können Nutzer Listen mit Elementen durchsuchen, die beschreibende, erklärende oder andere zusätzliche Informationen enthalten – die Elementdetails.
Das Layout teilt das App-Fenster in zwei nebeneinander liegende Bereiche auf: einen für die Liste und einen für die Details. Nutzer wählen Elemente aus der Liste aus, um die Elementdetails anzuzeigen. Über Deeplinks in den Details können zusätzliche Inhalte im Detailbereich aufgerufen werden.
Auf Displays mit erweiterter Breite (siehe Fenstergrößenklassen verwenden) können sowohl die Liste als auch die Details gleichzeitig angezeigt werden. Wenn ein Listenelement ausgewählt wird, wird der Detailbereich aktualisiert und die zugehörigen Inhalte für das ausgewählte Element werden angezeigt.
Auf Displays mit mittlerer und kompakter Breite wird je nach Nutzerinteraktion mit der App entweder die Liste oder die Details angezeigt. Wenn nur die Liste sichtbar ist, wird durch Auswahl eines Listenelements anstelle der Liste die Detailansicht angezeigt. Wenn nur die Detailansicht sichtbar ist, wird durch Drücken der Zurück-Taste wieder die Liste angezeigt.
Konfigurationsänderungen wie Änderungen der Geräteausrichtung oder der App-Fenstergröße können die Fenstergrößenklasse des Displays ändern. Ein Layout mit Listen-Detailansicht reagiert entsprechend und behält den App-Status bei:
- Wenn ein Display mit erweiterter Breite, auf dem sowohl die Liste als auch der Detailbereich angezeigt werden, auf eine mittlere oder kompakte Breite verkleinert wird, bleibt der Detailbereich sichtbar und der Listenbereich wird ausgeblendet.
- Wenn auf einem Display mit mittlerer oder kompakter Breite nur der Detailbereich sichtbar ist und die Fenstergrößenklasse auf „Erweitert“ vergrößert wird, werden die Liste und die Details zusammen angezeigt. In der Liste wird angegeben, dass das Element ausgewählt ist, das dem Inhalt im Detailbereich entspricht.
- Wenn auf einem Display mit mittlerer oder kompakter Breite nur der Listenbereich sichtbar ist und die Breite auf „Erweitert“ vergrößert wird, werden die Liste und ein Platzhalter-Detailbereich zusammen angezeigt.
Das Layout „Listen-Detailansicht“ eignet sich ideal für Messaging-Apps, Kontaktmanager, interaktive Medienbrowser oder jede App, in der die Inhalte als Liste von Elementen organisiert werden können, die zusätzliche Informationen enthalten.
Implementierung
Ein Listendetaillayout kann mit einer Vielzahl von Technologien erstellt werden, darunter Compose, Ansichten und das Einbetten von Aktivitäten (für ältere Apps). Im Abschnitt Einschlägigkeit finden Sie Informationen dazu, welche Technologie für Ihre App am besten geeignet ist.
Die Bibliothek SlidingPaneLayout dient zur Implementierung von Layouts mit Listendetails, die auf Ansichten oder Fragmenten basieren.
Deklariere zuerst ein SlidingPaneLayout als Stammelement deines XML-Layouts.
Fügen Sie als Nächstes die beiden untergeordneten Elemente hinzu, entweder Ansichten oder Fragmente, die die Listen- und Detailinhalte darstellen.
Implementieren Sie eine Kommunikationsmethode, um Daten zwischen den Listendetailansichten oder -fragmenten zu übergeben. ViewModel wird empfohlen, da damit Geschäftslogik gespeichert und Konfigurationsänderungen überstanden werden können.
SlidingPaneLayout bestimmt automatisch, ob die Liste und die Details zusammen oder einzeln angezeigt werden. In einem Fenster mit ausreichend horizontalem Platz werden Liste und Details nebeneinander angezeigt. In einem Fenster, das nicht genügend Platz bietet, wird je nach Interaktion des Nutzers mit der App entweder die Liste oder die Details angezeigt.
Eine Beispielimplementierung finden Sie im Beispiel Listendetail mit Schiebefeld.
Eingebettete Aktivitäten
Mit der Aktivitätseinbettung können Sie zulassen, dass Legacy-Anwendungen mit mehreren Aktivitäten zwei Aktivitäten nebeneinander auf demselben Bildschirm oder gestapelt (eine überlagern) anzeigen. Wenn in Ihrer App die Liste und die Details eines Listen-Detaillayouts in separaten Aktivitäten implementiert sind, können Sie mithilfe der Aktivitäts-Embedding-Funktion ein Listen-Detaillayout mit minimaler oder keiner Code-Refaktorisierung erstellen.
Implementieren Sie das Einbetten von Aktivitäten, indem Sie eine Aufteilung des Aufgabenfensters mithilfe einer XML-Konfigurationsdatei angeben. Die Aufteilung definiert die primäre Aktivität, die die Aufteilung initiiert, und eine sekundäre Aktivität. Geben Sie mithilfe der Unterbrechungen der Fenstergrößenklasse eine Mindestanzeigebreite für die Aufteilung an. Wenn die Displaybreite unter dem Mindestwert liegt, werden die Aktivitäten übereinander angezeigt. Wenn die Mindestanzeigebreite beispielsweise 600 dp beträgt, werden die Aktivitäten auf kompakten Displays überlagernd dargestellt, auf mittelgroßen und erweiterten Bildschirmen jedoch nebeneinander.
Das Einbetten von Aktivitäten wird unter Android 12L (API-Level 32) und höher unterstützt. Es kann aber auch auf niedrigeren API-Levels verfügbar sein, wenn es von Geräteherstellern implementiert wird. Wenn die Aktivitäts-Embedding-Funktion auf einem Gerät nicht verfügbar ist, führt das zu einem Fallback-Verhalten, bei dem die Listen- oder Detailaktivität je nach Nutzerinteraktion mit der App das gesamte App-Fenster einnimmt.
Weitere Informationen finden Sie unter Aktivitäten einbetten.
Eine Beispielimplementierung findest du im Beispiel Listendetails mit eingebetteten Aktivitäten.
Feed

Bei einem Feed-Layout werden gleichwertige Inhaltselemente in einem konfigurierbaren Raster angeordnet, damit eine große Menge an Inhalten schnell und bequem angezeigt werden kann.
Größe und Position bestimmen die Beziehungen zwischen den Inhaltselementen.
Inhaltsgruppen werden erstellt, indem Elemente die gleiche Größe erhalten und zusammen positioniert werden. Elemente werden hervorgehoben, indem sie größer als die umliegenden Elemente gemacht werden.
Karten und Listen sind gängige Komponenten von Feed-Layouts.
Ein Feed-Layout unterstützt Displays fast jeder Größe, da sich das Raster von einer einzelnen scrollbaren Spalte zu einem scrollbaren Feed mit mehreren Spalten anpassen kann.
Feeds eignen sich besonders gut für Nachrichten- und Social-Media-Apps.
Implementierung
Ein RecyclerView rendert effizient eine große Anzahl von Elementen in einer einzelnen Spalte. Mit GridLayoutManager werden Elemente in einem Raster angeordnet, sodass die Elementgrößen und -spannen konfiguriert werden können.
Konfigurieren Sie die Rasterspalten anhand der Größe des verfügbaren Anzeigebereichs, um die minimal zulässige Breite für Elemente festzulegen.
Die Standard-Spannungsstrategie von GridLayoutManager, also eine Spanne pro Element, kann überschrieben werden, indem eine benutzerdefinierte SpanSizeLookup erstellt wird. Passen Sie die Spannweite an, um bestimmte Elemente stärker hervorzuheben.
Auf Displays mit kompakter Breite, die nur Platz für eine Spalte bieten, verwenden Sie anstelle von GridLayoutManager den Befehl LinearLayoutManager.
Eine Beispielimplementierung findest du im Beispiel Feed mit Aufrufen.
Unterstützender Bereich

Beim Layout „Unterstützender Bereich“ werden App-Inhalte in primäre und sekundäre Anzeigebereiche unterteilt.
Der primäre Anzeigebereich nimmt den Großteil des App-Fensters ein (in der Regel etwa zwei Drittel) und enthält den Hauptinhalt. Der sekundäre Anzeigebereich ist ein Bereich, der den Rest des App-Fensters einnimmt und Inhalte präsentiert, die den Hauptinhalt unterstützen.
Layouts mit unterstützendem Bereich eignen sich gut für Displays mit erweiterter Breite (siehe Fenstergrößenklassen verwenden) im Querformat. Auf Displays mit mittlerer oder kompakter Breite können sowohl der primäre als auch der sekundäre Anzeigebereich angezeigt werden, wenn die Inhalte an schmalere Anzeigebereiche angepasst werden können oder wenn die zusätzlichen Inhalte zunächst in einem Blatt am unteren Rand oder an der Seite ausgeblendet werden können, auf das über ein Steuerelement wie ein Menü oder eine Schaltfläche zugegriffen werden kann.
Ein Layout mit unterstützendem Bereich unterscheidet sich von einem Layout mit Listen-Detailansicht in der Beziehung zwischen primären und sekundären Inhalten. Inhalte im sekundären Bereich sind nur in Bezug auf die primären Inhalte sinnvoll. Ein Toolfenster im unterstützenden Bereich ist beispielsweise für sich genommen irrelevant. Die zusätzlichen Inhalte im Detailbereich eines Layouts mit Listen-Detailansicht sind jedoch auch ohne die primären Inhalte sinnvoll, z. B. die Beschreibung eines Produkts aus einer Produktliste.
Anwendungsfälle für den unterstützenden Bereich:
- Produktivitäts-Apps: Ein Dokument oder eine Tabelle mit Kommentaren von Prüfern Kommentare in einem unterstützenden Bereich
- Media-Apps: Ein Streamingvideo und eine Liste ähnlicher Videos in einem unterstützenden Bereich oder die Darstellung eines Musikalbums mit einer Playlist
- Tools und Einstellungen: Ein Tool zur Medienbearbeitung mit Paletten, Effekten und anderen Einstellungen in einem unterstützenden Bereich
Implementierung
Ein unterstützendes Steuerfeld-Layout wird mit einem Hilfslayout wie LinearLayout oder ConstraintLayout implementiert. Fenstergrößenklassen festlegen
die die für Ihre App verfügbare horizontale Anzeigefläche in
drei Kategorien: „Kompakt“ (< 600 dp), „mittel“ (>= 600 dp) und „Erweitert“
(≥ 840 dp).
Definieren Sie die Layouts für jede Fenstergrößenklasse wie folgt:
- Kompakt:Platzieren Sie im Ordner
layoutder App-Ressourcen Inhalte, die Rendert den unterstützenden Bereich unter dem Hauptinhalt oder in einem Tabellenblatt am unteren Rand - Mittel: Geben Sie im Ordner
layout-w600dpunterstützende Inhalte des Bereichs an. sodass der Hauptinhalt und der unterstützende Bereich nebeneinander gerendert werden, gleichmäßige Aufteilung der horizontalen Anzeigefläche - Maximiert: Fügen Sie im Ordner
layout-w840dpInhalte für den Infobereich hinzu, sodass sich der Hauptinhalt und der Infobereich nebeneinander darstellen. Der Infobereich nimmt jedoch nur 30 % des horizontalen Bereichs ein, sodass die restlichen 70 % für den Hauptinhalt übrig bleiben.
Verwenden Sie ein ViewModel für die Kommunikation zwischen dem Hauptinhalt und dem
unterstützenden Scheiben, ob mit Ansichten, Fragmenten oder einer Kombination.
Implementierungsbeispiele finden Sie in den folgenden Beispielen:
Geltungsbereich
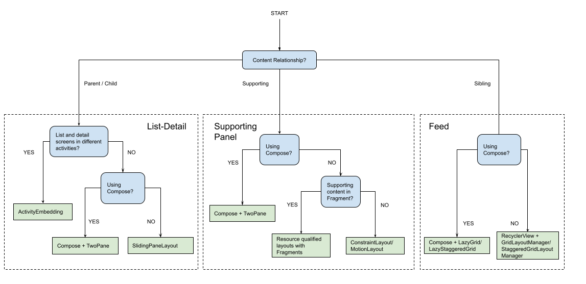
Die kanonischen Layouts ermöglichen eine vielseitige Präsentation von Inhalten für einfachen Zugriff und detaillierte explorative Datenanalysen. Anhand des folgenden Flussdiagramms können Sie ermitteln, welche Layout- und Implementierungsstrategie für die Anwendungsfälle Ihrer App am besten geeignet ist.
Beispiele für die kanonischen Layouts, die in verschiedenen Arten von Apps implementiert sind, finden Sie in der Galerie für große Bildschirme.
Zusätzliche Ressourcen
- Material Design – Kanonische Layouts