In diesem Leitfaden wird beschrieben, wie Sie Ihr Spiel aktualisieren, nachdem es für den Upload in den Produktions-Track genehmigt wurde. Darin sind Elemente aufgeführt, die vor der Aktualisierung des Spiels überprüft werden müssen, sowie Aufgaben, die bei neuen Versionen ausgeführt werden müssen.
Google Play Games auf dem PC-Version verfügbar lassen
Für Google Play Games auf dem PC müssen Sie die Verfügbarkeit von Google Play Games auf dem PC-Versionen zusammen mit Mobilgeräteversionen aufrechterhalten. Diese Anforderung umfasst die folgenden Szenarien:
Überprüfen Sie die Google Play Games auf dem PC-Version, nachdem Sie die mobile Version oder zugehörige Konfigurationen auf dem Server aktualisiert haben.
Ein häufiger Fehler in diesem Szenario ist, dass Entwickler vergessen, ihre Google Play Games auf dem PC-Version zu überprüfen, nachdem sie die mobile Version und/oder die Serverkonfigurationen aktualisiert haben. Dadurch lehnt der Server Anfragen für die veraltete Google Play Games auf dem PC-Version ab.
Verwenden Sie den Link zu Google Play, um ein neues Update herunterzuladen.
Der Link in Google Play Games auf dem PC ist derselbe wie auf Mobilgeräten. Ein häufiger Fehler in diesem Szenario ist, dass Entwickler einen anderen Link für Mobilgeräte verwenden, wenn sie erkennen, dass das Spiel in einem Emulator ausgeführt wird. Du kannst Google Play Games auf dem PC erkennen und dann den richtigen Link verwenden.
Checkliste vor dem Einreichen
In diesem Abschnitt finden Sie eine Checkliste, die Sie vor dem Einreichen jedes Updates überprüfen müssen.
Checkliste für Mobilgeräte
Checkliste für Google Play Games auf dem PC
- Neue Funktionen werden gleichzeitig mit der mobilen Version eingeführt.
- Prüfen Sie die Checkliste mit den Anforderungen für Google Play Games auf dem PC.
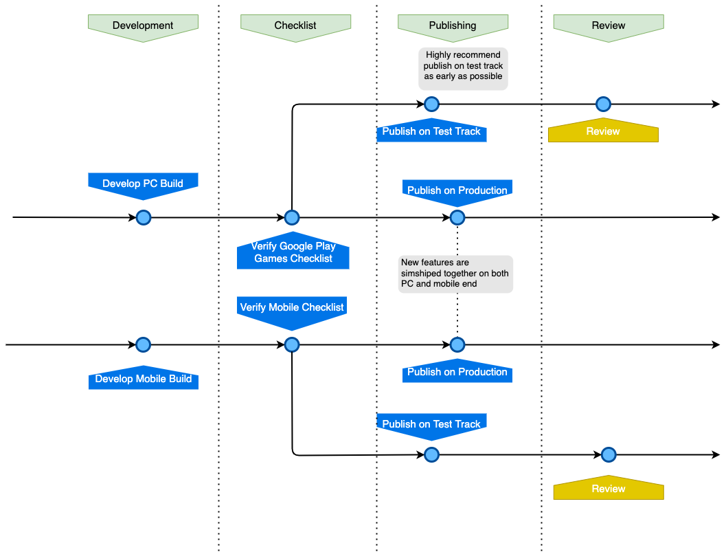
Veröffentlichungsabläufe
Wir empfehlen Ihnen dringend, für Spielupdates immer einen Release-Kandidaten-Build im Testlauf zu verwenden, sobald er verfügbar ist. Wenden Sie sich mit Ihrem Paketnamen und Versionscode an google-play-games-support@google.com, um eine Überprüfung anzufordern.
Abbildung 1. Empfohlener Veröffentlichungsablauf für Überprüfungsanfragen im Test-Track.
Abbildung 1 zeigt vier Phasen:
Entwicklungsphase Dazu gehören das Programmieren, Debuggen und Testen.
Checklistenphase. Dazu gehören Checklisten für Mobilgeräte und Google Play Games auf dem PC.
Veröffentlichungsphase Lädt Versionen in den Test-Track hoch, bevor er den Produktions-Track hochlädt, und beantragt dann eine Überprüfung für den Test-Track.
Überprüfungsphase Dies erfolgt parallel zur Veröffentlichung in der Produktion.
Die andere Möglichkeit besteht darin, direkt eine Überprüfung für den Produktions-Track anzufordern, wenn Sie sich in einer Notsituation befinden, z. B. wenn Ihr Spiel abstürzt und das Problem so schnell wie möglich behoben werden muss.
Abbildung 2. Empfohlener Veröffentlichungsablauf für das direkte Senden von Überprüfungsanfragen über den Produktions-Track.
Abbildung 2 zeigt ebenfalls vier Phasen. Die Entwicklungs- und Checklistenphasen sind dieselben wie in Abbildung 1. In der Veröffentlichungsphase können Sie direkt in den Produktions-Track hochladen. Die beantragte Überprüfung erfolgt nach der Veröffentlichung.
Bei beiden Veröffentlichungsabläufen setzen wir uns mit Ihnen in Verbindung, wenn wir Verstöße gegen die Anforderungen für Google Play Games auf dem PC feststellen.