بازی خود را به روز کنید

این راهنما نحوه به‌روزرسانی بازی شما را پس از تأیید آپلود در مسیر تولید شرح می‌دهد. این راهنما مواردی را که باید قبل از به‌روزرسانی بازی خود تأیید کنید و وظایف انتشار را که باید روی نسخه‌های جدید انجام دهید، فهرست می‌کند.

نسخه Google Play Games را روی کامپیوتر شخصی در دسترس نگه دارید

بازی‌های گوگل پلی روی کامپیوتر شما را ملزم می‌کند که در دسترس بودن نسخه‌های بازی‌های گوگل پلی روی کامپیوتر را همراه با نسخه‌های موبایل حفظ کنید. این الزام شامل سناریوهای زیر می‌شود:

  • بعد از به‌روزرسانی نسخه موبایل یا تنظیمات مرتبط در سمت سرور، نسخه Google Play Games را در رایانه شخصی تأیید کنید.

    یک اشتباه رایج در این سناریو این است که توسعه‌دهندگان فراموش می‌کنند نسخه Google Play Games خود را روی کامپیوتر شخصی تأیید کنند، پس از اینکه نسخه موبایل و/یا پیکربندی سرور را به‌روزرسانی می‌کنند، که باعث می‌شود سرور درخواست‌های مربوط به نسخه قدیمی Google Play Games روی کامپیوتر شخصی را رد کند.

  • برای دانلود آپدیت جدید از لینک گوگل پلی استفاده کنید.

    لینک مربوط به Google Play Games در کامپیوتر با لینک مربوط به موبایل یکسان است. یک اشتباه رایج در این سناریو این است که توسعه‌دهندگان وقتی تشخیص می‌دهند بازی در یک شبیه‌ساز اجرا می‌شود، از لینک متفاوتی برای موبایل استفاده می‌کنند. شما می‌توانید Google Play Games را در کامپیوتر شناسایی کرده و سپس از لینک صحیح استفاده کنید.

چک لیست پیش ارسال

این بخش، چک لیستی را شرح می‌دهد که قبل از ارسال هر به‌روزرسانی باید آن را تأیید کنید.

چک لیست موبایل

چک لیست بازی‌های گوگل پلی روی کامپیوتر

جریان‌های انتشار

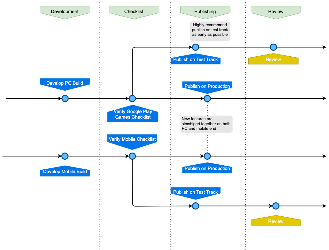
اکیداً توصیه می‌کنیم که همیشه به محض انتشار، نسخه آزمایشی (release candidate build) بازی را برای به‌روزرسانی‌ها در مسیر آزمایش قرار دهید. برای درخواست بررسی، نام بسته و کد نسخه خود را با google-play-games-support@google.com در میان بگذارید.

upload_to_test_track_earlier شکل ۱. جریان انتشار پیشنهادی برای درخواست‌های بررسی در مسیر آزمایشی.

در شکل ۱، ۴ مرحله وجود دارد:

  1. مرحله توسعه. این شامل کدنویسی، اشکال‌زدایی و آزمایش می‌شود.

  2. مرحله چک لیست. این شامل تأیید چک لیست‌های بازی‌های موبایل و گوگل پلی روی کامپیوتر می‌شود.

  3. مرحله انتشار. نسخه‌ها را قبل از مسیر تولید، در مسیر آزمایشی بارگذاری می‌کند و سپس برای مسیر آزمایشی درخواست بررسی می‌دهد.

  4. مرحله بررسی. این مرحله به موازات انتشار محصول انجام می‌شود.

گزینه دیگر این است که اگر در شرایط اضطراری هستید، مثلاً بازی شما دچار مشکلی شده که باید در اسرع وقت برطرف شود، مستقیماً درخواست بررسی مسیر تولید را بدهید.

upload_to_production_track_directly شکل ۲. جریان انتشار پیشنهادی برای ارسال درخواست‌های بررسی مستقیماً در مسیر تولید.

در شکل ۲، ۴ مرحله نیز وجود دارد. مراحل توسعه و چک لیست مانند شکل ۱ هستند. در مرحله انتشار، شما می‌توانید مستقیماً در مسیر تولید بارگذاری کنید و بررسی درخواستی پس از انتشار انجام می‌شود.

در هر دو جریان انتشار، در صورت مشاهده تخلفات مربوط به الزامات بازی‌های Google Play روی رایانه شخصی، با شما تماس خواهیم گرفت.