Mengupdate game Anda

Panduan ini menjelaskan cara mengupdate game setelah disetujui untuk diupload ke jalur produksi. Panduan ini mencantumkan item yang akan diverifikasi sebelum mengupdate game dan memublikasikan tugas untuk dijalankan pada versi baru.

Mempertahankan versi Google Play Game di PC

Google Play Game di PC mengharuskan Anda mempertahankan ketersediaan versi Google Play Game di PC bersama versi seluler. Persyaratan ini mencakup skenario berikut:

  • Verifikasi versi Google Play Game di PC setelah Anda mengupdate versi seluler atau konfigurasi terkait di sisi server.

    Kesalahan umum dalam skenario ini adalah developer lupa memverifikasi versi Google Play Game di PC mereka setelah mengupdate versi seluler dan/atau konfigurasi server, yang menyebabkan server menolak permintaan untuk versi lama Google Play Game di PC.

  • Gunakan link ke Google Play untuk mendownload update baru.

    Link di Google Play Game di PC sama dengan link di perangkat seluler. Kesalahan umum dalam skenario ini adalah developer menggunakan link yang berbeda untuk perangkat seluler saat mereka mendeteksi game yang sedang berjalan di emulator. Anda dapat mendeteksi Google Play Game di PC, lalu menggunakan link yang benar.

Checklist pra-pengiriman

Bagian ini menjelaskan checklist yang perlu Anda verifikasi sebelum mengirimkan setiap update.

Checklist seluler

Checklist Google Play Game di PC

Memublikasikan alur

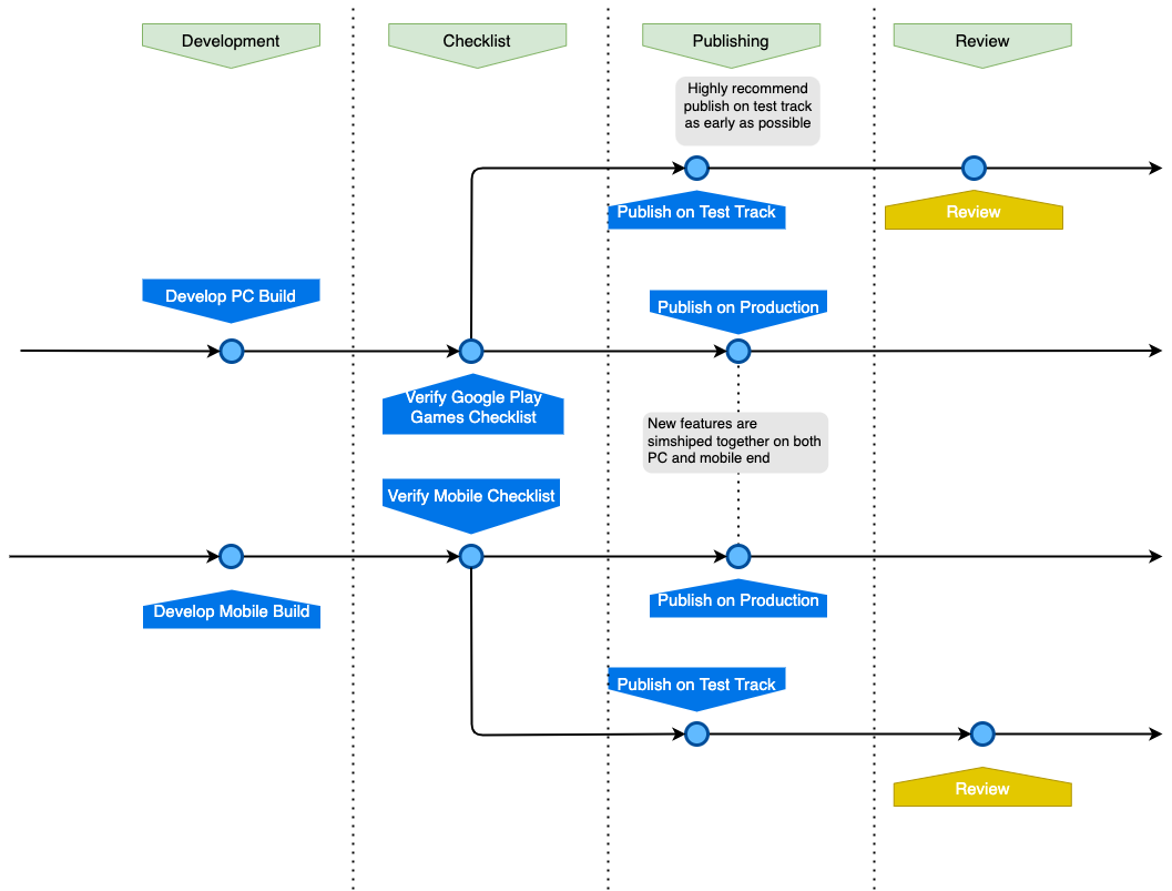
Sebaiknya Anda selalu menempatkan build kandidat rilis di jalur pengujian untuk update game segera setelah tersedia. Hubungi google-play-games-support@google.com dengan menyertakan nama paket dan kode versi untuk meminta peninjauan.

upload_to_test_track_earlier Gambar 1. Alur publikasi yang direkomendasikan untuk permintaan peninjauan di jalur pengujian.

Pada gambar 1, terdapat 4 fase:

  1. Fase pengembangan. Fase ini mencakup coding, proses debug, dan pengujian.

  2. Fase checklist. Fase ini termasuk memverifikasi checklist seluler dan Google Play Game di PC.

  3. Fase publikasi. Mengupload versi ke jalur pengujian sebelum jalur produksi, lalu meminta peninjauan untuk jalur pengujian.

  4. Fase peninjauan. Hal ini dilakukan bersamaan dengan publikasi produksi.

Opsi lainnya adalah meminta peninjauan untuk jalur produksi secara langsung jika Anda berada dalam situasi darurat, seperti game mengalami error yang harus diatasi sesegera mungkin.

upload_to_production_track_directly Gambar 2. Alur publikasi yang direkomendasikan untuk membuat permintaan peninjauan secara langsung di jalur produksi.

Pada gambar 2, ada juga 4 fase. Fase pengembangan dan checklist sama dengan gambar 1. Pada fase publikasi, Anda dapat mengupload ke jalur produksi secara langsung dan peninjauan yang diminta dilakukan setelah publikasi.

Untuk kedua alur publikasi, kami akan menghubungi Anda jika kami menemukan pelanggaran terhadap persyaratan Google Play Game di PC.