게임 업데이트

이 가이드에서는 프로덕션 트랙에 업로드할 수 있도록 승인받은 게임을 업데이트하는 방법을 설명합니다. 여기에는 게임을 업데이트하고 새 버전에서 실행할 작업을 게시하기 전에 확인할 항목이 나열됩니다.

PC용 Google Play 게임즈 버전을 사용 가능하도록 유지

PC용 Google Play 게임즈를 사용하려면 모바일 버전과 함께 PC용 Google Play 게임즈 버전의 가용성을 유지해야 합니다. 이 요구사항에는 다음 시나리오가 포함됩니다.

  • 서버 측에서 모바일 버전 또는 관련 구성을 업데이트한 후 PC용 Google Play 게임즈 버전을 확인합니다.

    이 시나리오에서 흔히 발생하는 실수는 개발자가 모바일 버전 또는 서버 구성을 업데이트한 후에 PC용 Google Play 게임즈 버전을 확인하지 않아 서버가 오래된 버전의 PC용 Google Play 게임즈 요청을 거부하는 것입니다.

  • Google Play 링크를 사용하여 새 업데이트를 다운로드합니다.

    PC용 Google Play 게임즈의 링크는 모바일의 링크와 동일합니다. 이 시나리오에서 흔히 발생하는 실수는 개발자가 에뮬레이터에서 게임이 실행되고 있는지 알아볼 때 모바일과 다른 링크를 사용하는 것입니다. PC용 Google Play 게임즈를 감지한 다음 올바른 링크를 사용하면 됩니다.

사전 제출 체크리스트

이 섹션에서는 각 업데이트를 제출하기 전에 확인해야 할 체크리스트를 설명합니다.

모바일 체크리스트

PC용 Google Play 게임즈 체크리스트

게시 흐름

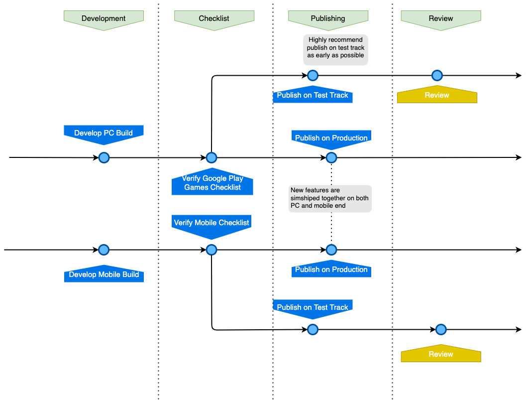
출시 후보 빌드는 출시되는 대로 게임 업데이트용 테스트 트랙에 올리는 것이 좋습니다. 검토를 요청하려면 패키지 이름과 버전 코드를 포함하여 google-play-games-support@google.com에 문의하세요.

upload_to_test_track_earlier그림 1. 테스트 트랙에서 검토를 요청할 때 권장되는 게시 흐름

그림 1에는 4단계가 있습니다.

  1. 개발 단계. 여기에는 코딩, 디버깅, 테스트가 포함됩니다.

  2. 체크리스트 단계. 여기에는 모바일 및 PC용 Google Play 게임즈 체크리스트 확인이 포함됩니다.

  3. 게시 단계. 프로덕션 트랙 전에 테스트 트랙에 버전을 업로드한 후 테스트 트랙 검토를 요청합니다.

  4. 검토 단계. 이 작업은 프로덕션 게시와 동시에 진행됩니다.

다른 옵션은 게임에서 최대한 빨리 수정해야 하는 비정상 종료가 발생하는 경우와 같은 긴급 상황에서 프로덕션 트랙 검토를 직접 요청하는 것입니다.

upload_to_production_track_directly그림 2. 프로덕션 트랙에서 직접 검토를 요청할 때 권장되는 게시 흐름

그림 2에도 4단계가 있습니다. 개발 단계와 체크리스트 단계는 그림 1과 동일합니다. 게시 단계에서는 프로덕션 트랙에 직접 업로드할 수 있으며 게시 후에는 요청된 검토가 실행됩니다.

두 게시 흐름 모두 PC용 Google Play 게임즈 요구사항 위반 시 연락을 드립니다.