Oyununuzu güncelleyin

Bu kılavuzda, oyununuzun üretim kanalına yüklenmek üzere onaylandıktan sonra nasıl güncelleneceği açıklanmaktadır. Oyununuzu güncellemeden önce doğrulanacak öğeleri ve yeni sürümlerde yapılacak görevleri listeler.

PC Üzerinde Google Play Games sürümünü kullanıma açık tutma

PC Üzerinde Google Play Games, mobil sürümlerin yanı sıra PC Üzerinde Google Play Games sürümlerinin de kullanılabilirliğini korumanızı gerektirir. Bu şart aşağıdaki senaryoları kapsar:

  • Mobil sürümü veya sunucu tarafındaki ilgili yapılandırmaları güncelledikten sonra PC Üzerinde Google Play Games sürümünü doğrulayın.

    Bu senaryoda sık yapılan bir hata, geliştiricilerin mobil sürümü ve/veya sunucunun yapılandırmalarını güncelledikten sonra PC Üzerinde Google Play Games sürümlerini doğrulamayı unutmasıdır. Bu durum, sunucunun eski PC Üzerinde Google Play Games sürümüyle ilgili istekleri reddetmesine neden olur.

  • Yeni bir güncellemeyi indirmek için Google Play bağlantısını kullanın.

    PC Üzerinde Google Play Games'deki bağlantı, mobil cihazlardakiyle aynıdır. Bu senaryoda yapılan yaygın bir hata, geliştiricilerin oyunun bir emülatörde çalıştığını algıladıklarında mobil için farklı bir bağlantı kullanmasıdır. PC Üzerinde Google Play Games'i tespit edebilir ve ardından doğru bağlantıyı kullanabilirsiniz.

Gönderme öncesi yapılacaklar listesi

Bu bölümde, her güncellemeyi göndermeden önce doğrulamanız gereken bir kontrol listesi açıklanmaktadır.

Mobil kontrol listesi

PC Üzerinde Google Play Games kontrol listesi

Yayınlama akışları

Oyun güncellemeleri için yayınlanmaya hazır aday derlemeleri, kullanıma sunulur sunulmaz her zaman test kanalına yerleştirmenizi önemle tavsiye ederiz. İnceleme isteğinde bulunmak için google-play-games-support@google.com adresinden paket adınız ve sürüm kodunuzla iletişime geçin.

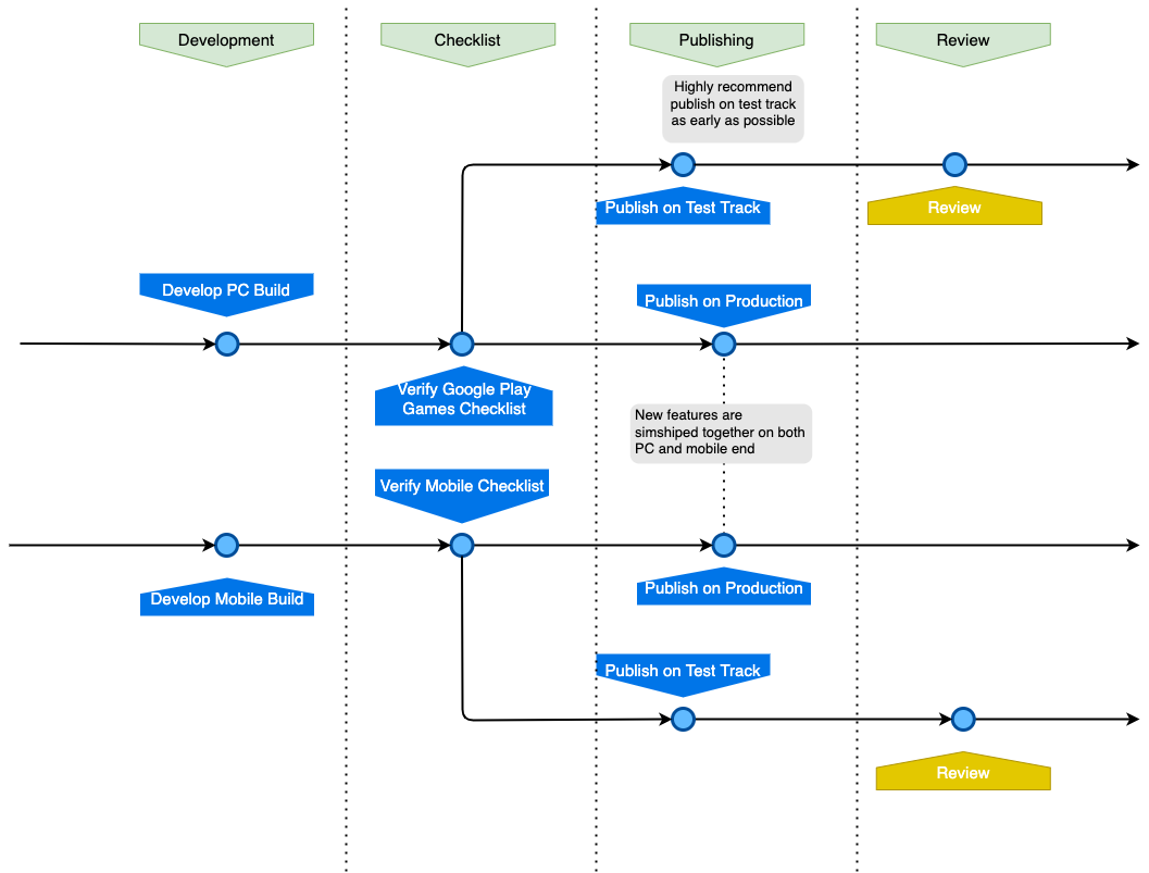
upload_to_test_track_earlier Şekil 1. Test kanalındaki inceleme istekleri için önerilen yayınlama akışı.

Şekil 1'de 4 aşama vardır:

  1. Geliştirme aşaması. Kodlama, hata ayıklama ve test etme bu kapsamdadır.

  2. Yapılacaklar listesi aşaması. Buna, mobil cihaz ve Google Play Games PC'de kontrol listelerinin doğrulanması dahildir.

  3. Yayınlama aşaması. Üretim kanalından önce test kanalına sürümler yükler ve ardından test kanalı için inceleme isteğinde bulunur.

  4. İnceleme aşaması. Bu işlem, üretim yayınlama ile paralel olarak gerçekleştirilir.

Diğer seçenek ise acil bir durumdaysanız (ör. oyununuzda en kısa sürede düzeltilmesi gereken bir kilitlenme sorunu yaşanıyorsa) doğrudan üretim kanalının incelenmesini istemektir.

upload_to_production_track_directly Şekil 2. Doğrudan üretim kanalında inceleme isteğinde bulunmak için önerilen yayınlama akışı.

Şekil 2'de de 4 aşama vardır. Geliştirme ve kontrol listesi aşamaları, Şekil 1'dekiyle aynıdır. Yayınlama aşamasında, doğrudan üretim kanalına yükleme yapabilirsiniz ve istenen inceleme yayınlamadan sonra gerçekleştirilir.

Her iki yayınlama akışında da PC Üzerinde Google Play Games şartlarının ihlal edildiğini tespit edersek sizinle iletişime geçeriz.