Play-Spieldienste in vorhandene Identitätslösung einbinden

Auf dieser Seite wird die Integration Mit Play-Spieldiensten dich mit deiner bestehenden Identität oder deinem Cloud-Speicher anmelden Lösung. Auch wenn diese Empfehlungen optional sind, können sie Ihnen helfen, die Anforderungen für die Cloud-Speicherung für Google Play Spiele auf dem PC zu erfüllen. Prüfen Sie anhand der Seiten zu Anforderungen an die Kontinuität und erwartetem Verhalten, ob Ihre Implementierung diese Anforderungen erfüllt.

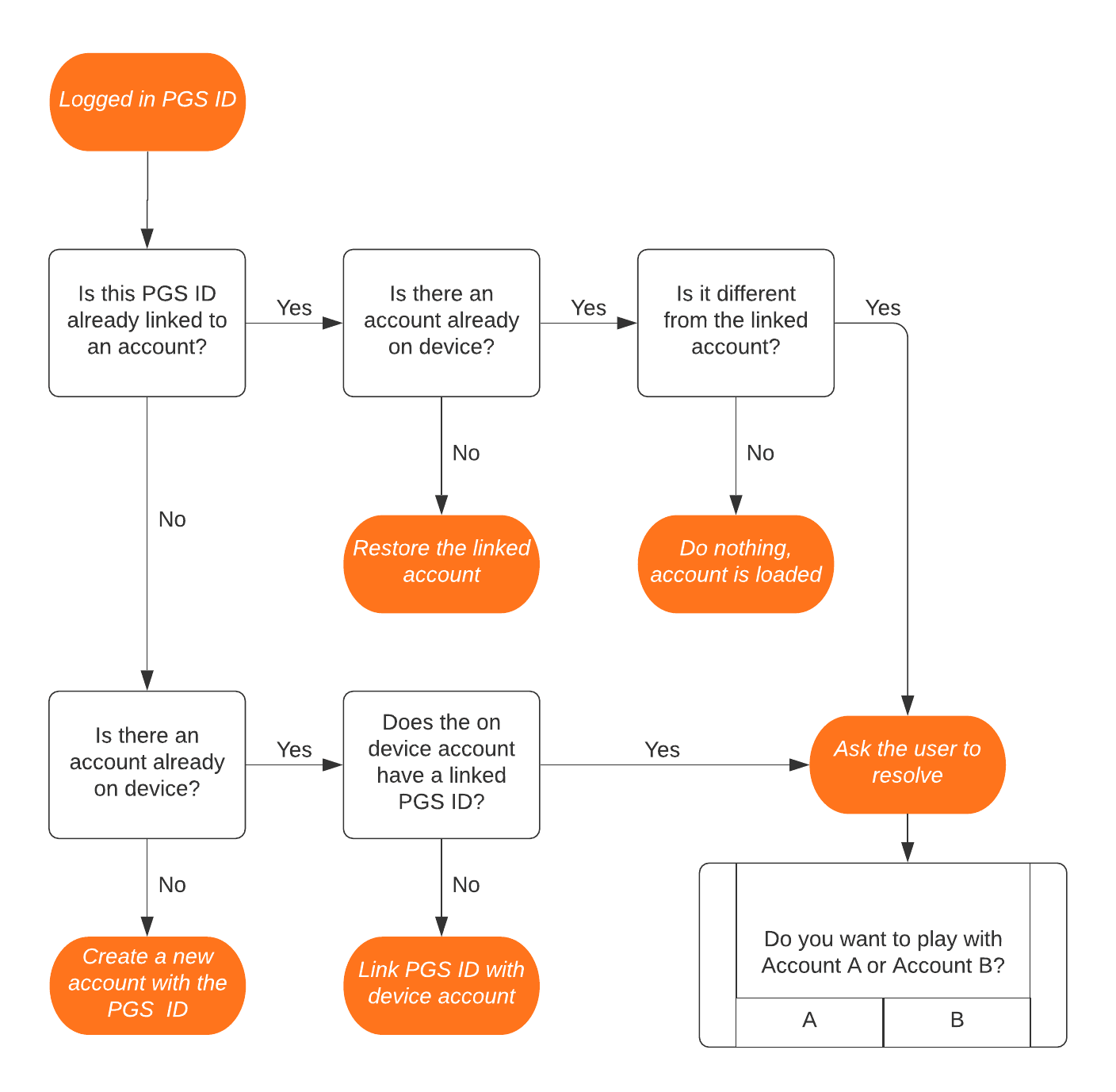
Player-Status wiederherstellen

Im Backend Ihres Spiels werden Spielkonten wahrscheinlich durch eine Kennung dargestellt, mit der Sie den Fortschritt im Spiel abrufen und aktualisieren können. Wir nennen sie kurz Ihre Konto-ID. Wenn sich ein Spieler in den Play-Spieldiensten anmeldet, können Sie mit dieser Authentifizierung eine neue Kennung abrufen, die Play-Spieldienste-Spieler-ID, die für die Cloud-Speicheranforderung verwendet wird.

Workflow für mehrere Identitäten in den Play-Spieldiensten

Wenn sich ein Spieler in den Play-Spieldiensten anmeldet, sollten Sie so fortfahren:

  1. Rufe den OAuth-Code vom Client ab und sende ihn an deinen Server.
  2. Tauschen Sie das Authentifizierungstoken aus und erhalten Sie eine bestätigte Play-Spieldienste-ID vom Play-Spieldienste-Server. So wird sichergestellt, dass die ID vertrauenswürdig ist und nicht jemand vorgibt, ein anderer Spieler zu sein, indem er ein manipuliertes Gerät verwendet.
  3. Sie können versuchen, ein Spielkonto aufzulösen, das auf den Bedingungen des Geräts und jeglichen verknüpfte Kennungen.

Sie müssen in Ihrem Spiel zwei neue zentrale Szenarien einführen:

  • Play-Spieldienste-IDs in Ihrem Backend speichern und sie folgenden vorhandene Konto-IDs erhalten, z. B.:
    • Bei neuen Spielern sollte der Fortschritt automatisch Google Play-Spieldienste verwendet werden kann. (z. B. beim Start des Spiels, nach dem Tutorial oder nach einer bestimmten Anzahl von Leveln).
    • Bei bestehenden Spielern sollte der aktuelle Fortschritt automatisch mit den Play-Spieldiensten verknüpft werden, nachdem der Spieler auf eine Version Ihres Spiels mit integrierten Play-Spieldiensten V2 aktualisiert hat.
    • Die Play-Spieldienste-ID kann mit einem oder mehreren Konten verknüpft werden. die Verknüpfung mit diesen Konten aufheben, muss mit mindestens einem gültigen Konto verknüpft sein.
  • Automatische Wiederherstellung des Spielfortschritts auf einem abgemeldeten/neuen Gerät anhand der Spieler-ID der Play-Spieldienste.

Wie Sie Play-Spieldienste-IDs speichern und vorhandenen Konten zuweisen, flexibel sein, wie in den Beispielen unten beschrieben. Die wichtigsten Anforderungen dass sich der Spieler nicht manuell anmelden oder einen Link ein anderes Identitätssystem nutzen, um eine Verknüpfung zwischen ihren Play-Spieldienste-ID und Spielfortschritt. Dieser Spielerfortschritt sollte nahtlos auf allen Oberflächen wiederherzustellen.

Betrachten Sie beim Entwerfen Ihrer Lösung zunächst Ihr vorhandenes System und die Einbindung verschiedener Identitätsanbieter. Einige Systeme verwenden eine einzelne Kennung pro Konto, während andere mehrere Kennungen pro Konto verwenden.

Wenn Sie jede Konto-ID nur einer einzigen Kennung zuordnen können, müssen Sie um die Verknüpfung mit Play-Spieldiensten zu unterstützen. Die folgenden Lösungen zeigen, wie dies funktioniert.

Beispiellösungen

Die Beispiellösungen umfassen Binding- und Recall-Lösungen.

Bei der Bindung wird die Play Spiele-Dienst-ID dauerhaft oder semipermanent mit einem Kontostatus verknüpft. Bei der Bindung ändert sich das zugrunde liegende Konto, das über die Play-Spieldienste wiederhergestellt wird, für den Spieler nicht ohne seine Aktion, auch wenn er sich in Ihrem Spiel abmeldet und mit einem anderen Konto anmeldet. Wir behandeln dies hier mit Kontobindung.

Starker Bindungsfluss

Bei der Wiederherstellung speichern Sie als Spieleentwickler eine lose Zuordnung der Play Spiele-Dienst-ID und der zuletzt gesehenen Konten, die der Spieler wiederherstellen kann, wenn er sich auf einem anderen Gerät mit den Play Spiele-Diensten anmeldet. Jedes Mal meldet sich der Spieler in einem anderen Spielkonto an, Play-Spieldienste-ID, diese Bindung ändert sich. Hier ein Beispiel: Flussdiagramm, das wir in der letzten Sitzung Konten:

Ablauf für Erinnerung Flussdiagramm für den Rückruf

Weitere Beispiele für den User Flow sind den Lösungen unten beigefügt.

Kontobindung

Wenn es in Ihrem Spiel nicht viele Spieler mit mehreren Konten gibt oder Sie Spieler dazu anregen möchten, nur ein Konto in Ihrem Spiel zu haben, ist die Bindung wahrscheinlich die beste Lösung für Ihr Spiel. In diesem Beispiel binden Sie das erste das Konto angezeigt wird, während Sie in den Play-Spieldiensten angemeldet waren (unabhängig davon, ob ein Nutzer Gastkonto oder auch ein Konto, das an eine andere Identitätsplattform gebunden ist), mit dem Spieler-ID der Play-Spieldienste. Nach dieser Bindung wird das verknüpfte Konto auf neuen Geräten automatisch wiederhergestellt. Da wir eine starke Bindung verwenden, kann der Spieler auch Play Spiele-Profile wechseln, um innerhalb des Spiels das Konto zu ändern. In diesem Fall können Sie den Spieler auffordern, die Aktion zu bestätigen.

Workflow zur Kontoauflösung in den Play-Spieldiensten

Wenn es in Konflikt stehende Konten gibt, sollten Sie sich fragen, um ein Konto auszuwählen. Diese Konfliktfälle sollten nur bei Spielern auftreten, die mehrere Konten in Ihrem Spiel haben. Sie wissen also wahrscheinlich, wie sie mit einem bestimmten Konto spielen können.

Sobald das Konto geklärt ist, sollte Ihr Spiel die Auswahl des Spielers speichern, es sei denn, es gibt eine Änderung bei den Anmelde-IDs. Wenn das Play Spiele-Profil geändert wird oder sich der Spieler mit einer anderen Kennung im Spiel anmeldet, sollten die oben genannten Schritte wiederholt werden, da der Spieler deutlich signalisiert hat, dass er das Konto wechseln möchte.

Aufheben der Bindung

Wenn Sie dem Spieler die Möglichkeit geben möchten, Bindungen können Sie dem Spieler die Möglichkeit geben, seine Spieler-ID der Play-Spieldienste mit einem Spielkonto. Das könnte wichtig sein, haben einige Spieler mit mehreren Konten, Die Spieler-ID der Play-Spieldienste mit einem Konto, das nicht das Hauptkonto ist.

Weitere Beispiele für Kontobindungen

Starker Bindungsfluss

Dieses Hauptbeispiel zeigt, dass eine bestimmte Spieler-ID (1) der Play-Spieldienste an das erste erkannte In-Game-Konto (A) gebunden ist und nicht neu gebunden wird, Der Spieler meldet sich von seinem Spielfortschritt ab, um mit einem anderen Konto zu spielen.

Optional können Sie Spielern erlauben, ihr Konto neu zu verknüpfen. Das ist jedoch nicht erforderlich.

Kontowechsel auf Gerät

Kontomigration mit starker Bindung

Hier hat der Spieler das Konto für die Play-Spieldienste manuell gewechselt. hat dem Spiel also ein deutliches Signal gegeben, dass es sein Spiel ändern möchte, Konto zu einem anderen Konto. Die Spieler wünschen sich, dass auf diese Änderung reagiert wird. Wenn Sie dieses Signal berücksichtigen, wird die Nutzerfreundlichkeit verbessert.

Vorhandenes gebundenes Konto mit einer anderen ID

Bestehender Kontofluss mit starken Bindungen

Dieses Beispiel zeigt, dass auch Konten, die nicht an Play-Spieldienste gebunden sind, an Play-Spieldienste gebunden und dann auf neuen Geräten wiederhergestellt werden sollten. Die meisten bestehenden Spieler deines Spiels mit Konten fallen in diesen Modus Kategorie.

Zuletzt aufgerufene Konten aufrufen

Wenn Sie über Lösungen nachdenken, mit mehreren Konten. Wenn Ihr Spiel Poweruser dazu anregt, viele (wie Gacha-Spiele oder eigene Abenteuerspiele), kann es sein, dass die Spieler-ID der Play-Spieldienste für ein einzelnes Konto nicht bestes Player-Erlebnis beim Wechseln zwischen Geräten.

In der Recall-Lösung speichern Sie eine lose Zuordnung einer Play-Spieldienste die Spieler-ID und das In-Game-Konto hinzugefügt haben, und der Spieler sieht einfach die zuletzt gespeicherte Konten beim Gerätewechsel oder bei Abmeldung.

Flussdiagramm für den Rückruf

In diesem Beispiel hat ein Spieler drei Konten für ein Spiel und wechselt zu einem neuen Gerät:

Recall-Ablauf 2

Wenn Sie den Spieler zum Wiederherstellen auffordern, können Sie ihm auch die Schaltflächen „Abbrechen“ oder „Neu erstellen“ anbieten, um ein neues Konto zu erstellen.

Zur Vereinfachung kann Ihr Spiel nur das zuletzt gesehene Konto abrufen. Bei einem Wechsel zwischen mehreren Konten ist das schwieriger, die die Kontinuitätsanforderung erfüllt.

Weitere Recall-Beispiele

Im folgenden Abschnitt finden Sie weitere Beispiele für die Funktion „Erinnerung“.

Nicht-Android-Smartphones

Nicht-Android-Vorgang aufrufen

Hier sehen Sie beide Rückrufe von bereits vorhandenen (verknüpften Drittanbieterkonten) sowie oder die von einem anderen Nutzer erstellt wurden, der nicht bei Play-Spieldiensten angemeldet ist, .

Häufiger ist es jedoch, dass Nutzer von einem Smartphone ohne Android zu Google Play Spiele auf dem PC wechseln.

Nicht-Android-Ablauf 2 wiedergeben

Da das Smartphone kein Android-Smartphone ist, sind keine Play Spiele-Dienste aktiv. Es gibt also keine Aufforderung zum Abrufen und der Spieler muss seine Anmeldedaten manuell in Google Play Spiele auf dem PC eingeben.

Mehrere Play-Spieldienste-Profile für ein Konto

Gelegentlich sind möglicherweise mehrere Play-Spieldienste-Profile aktiv. die zuvor ein bestimmtes Konto „zurückgerufen“ haben. In diesem Fall sind zwei wichtigsten Lösungen, die genauso gut funktionieren würden:

Trotzdem speichern Ablauf „Mehrere Profile speichern“ in irgendeiner Weise zurückrufen Doppelte Verweise auf ein bestimmtes Konto im Feld "Trotzdem speichern" werden nicht berücksichtigt. modellieren.

Überschreiben Ablauf für den Überschreibungsvorgang für mehrere Profile Klicken Sie im Feld „Überschreiben“ muss sich der Entwickler die Play-Spieldienste merken, Kontozuordnungen und Löschen alter Zuordnungen in ihren Tabellen im Bereich „Überschreiben“ modellieren. Auf diese Weise können sie Erstellen Sie eine übersichtliche 1:1-Zuordnung von zurückgerufenen Konten und Play-Spieldiensten. Konten.

Rückruf auf dasselbe Gerät Ablauf für dasselbe Gerät abrufen Ein Spieler mit mehreren Konten kann mithilfe deiner Recall-Implementierung schnell wechseln zwischen ihren Spielkonten.