שילוב של Play Games Services עם פתרון קיים לניהול זהויות

בדף הזה מוסבר איך לשלב את הכניסה ל-Play Games Services עם פתרון קיים לשמירת משחקים בענן או עם פתרון קיים לניהול זהויות. ההמלצות האלה הן אופציונליות, אבל הן יכולות לעזור לכם לעמוד בדרישות לשמירת משחקים בענן ב-Google Play Games במחשב. כדי לוודא שההטמעה שלכם עומדת בדרישות האלה, תוכלו להיעזר בדפים דרישות לגבי המשכיות והתנהגויות צפויות.

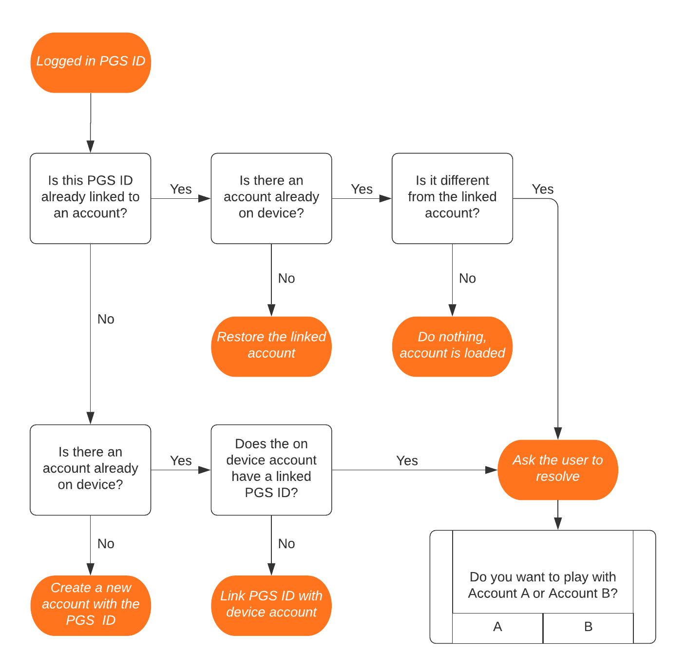
שחזור מצב הנגן

בקצה העורפי של המשחק, סביר להניח שחשבונות המשחק מיוצגים על ידי מזהה כלשהו שמאפשר לאחזר ולעדכן את ההתקדמות שלהם במשחק. אנחנו נתקשר זה מספר החשבון, בקיצור. כששחקן נכנס לשירותי המשחקים של Play, תוכלו להשתמש באימות הזה כדי לקבל מזהה חדש – מזהה השחקן בשירותי המשחקים של Play. המזהה הזה משמש לדרישה לשמירת משחקים בענן.

תהליך עבודה של Multi-Idenitifier ב-Play Games Services

כששחקן מתחבר באמצעות Play Games Services, צריך להמשיך כך:

  1. מאחזרים את קוד ה-OAuth מהלקוח ושולחים אותו לשרת שלכם.
  2. ממירים את אסימון האימות ומקבלים מזהה מאומת של Play Games Services משרת Play Games. כך אפשר לוודא שהמזהה מהימן ולא של מישהו אחר שמתחזה לאדם אחר נגן באמצעות מכשיר שנפרץ.
  3. ניסיון למצוא חשבון משחק על סמך התנאים של המכשיר ומזהים מקושרים.

יש להוסיף שני תרחישים חדשים עיקריים במשחק:

  • אחסון מזהים של Play Games Services בקצה העורפי והקצאה שלהם אל את מזהי החשבונות הקיימים באופן כלשהו, למשל:
    • אצל שחקנים חדשים, ההתקדמות אמורה לקשר אוטומטית ל-Play Games Services בשלב מסוים. (למשל בהשקת המשחק, אחרי או על מספר שלבים מסוים וכו').
    • אצל שחקנים קיימים, ההתקדמות הנוכחית אמורה לקשר אוטומטית ל-Play Games Services אחרי שהשחקן יעדכן לגרסה של המשחק עם שילוב של Play Games Services V2.
    • אפשר לקשר את מזהה Play Games Services לחשבון אחד או יותר, ואפשר לבטל את הקישור של Play Games Services מהחשבונות האלה, אבל צריך להיות מקושר לחשבון חוקי אחד לפחות.
  • שחזור אוטומטי של ההתקדמות במשחק במכשיר חדש או במכשיר שבו לא נכנסתם לחשבון, על סמך מזהה השחקן ב-Play Games Services.

יש לכם גמישות רבה לגבי האופן שבו אתם מאחסנים ומקצים מזהי שירותי Play Games לחשבונות קיימים, כפי שמתואר בדוגמאות הבאות. הדרישות העיקריות שצריך לזכור הן שהשחקן לא צריך להיכנס לחשבון באופן ידני או ליצור קישור עם מערכת זהויות אחרת כדי ליצור קישור בין המזהה שלו ב-Play Games Services לבין התקדמות במשחק, ושההתקדמות של השחקן צריכה להתאושש בצורה חלקה בפלטפורמות השונות.

במהלך תכנון הפתרון, יש לבדוק את המערכת הקיימת ואת האופן שבו הוא משלב ספקי זהויות שונים. בחלק מהמערכות נעשה שימוש במזהה יחיד לכל חשבון, ובחלק אחר נעשה שימוש במספר מזהים לכל חשבון.

אם אתם יכולים לשייך כל מזהה חשבון למזהה יחיד בלבד, תצטרכו להוסיף תמיכה כדי לשייך אליו את Play Games Services. הפתרונות הבאים מדגימים איך לעשות את זה.

פתרונות לדוגמה

הפתרונות לדוגמה כוללים פתרונות קישור ואחזור.

קישור הוא תהליך שבו מזהה Play Games Services מקושר באופן קבוע או באופן חלקי למצב חשבון. במקרה של קישור, החשבון הבסיסי שמשוחזר דרך שירותי המשחקים של Play לא משתנה עבור השחקן ללא פעולה מצידו, גם אם הוא יוצא מהחשבון ונכנס לחשבון אחר במשחק. נעסוק בנושא הזה כאן באמצעות קישור חשבונות.

Strong Binding Flow

עם ריקול, אתם, כמפתחי המשחקים, מאחסנים מיפוי חופשי של המזהה של Play Games Services וחשבונות נראה לאחרונה של השחקן לצורך שחזור כשהם נכנסים באמצעות Play Games Services במכשיר אחר. בכל פעם שהשחקן נכנס לחשבון משחק אחר עם אותו מזהה ב-Play Games Services, הקישור הזה משתנה. לדוגמה תרשים זרימה, שאותו אנחנו מכסים יותר בקטע חשבונות בדוגמה הבאה:

תהליך עבודה של קריאה חוזרת תרשים זרימה של Recall

דוגמאות נוספות לתנועה של המשתמש מצורפות לפתרונות שבהמשך.

קישור חשבון

אם אין במשחק הרבה שחקנים עם חשבונות מרובים, או אם תרצו כדאי לעודד גיימרים לנהל חשבון אחד במשחק שלך, אז הקישור הוא כנראה הפתרון הטוב ביותר למשחק שלכם. בדוגמה הזו, מקשרים את החשבון הראשון שמוצג בזמן הכניסה ל-Play Games Services (חשבון אורח או חשבון שמקושר גם לפלטפורמת זהויות אחרת) למזהה השחקן ב-Play Games Services. לאחר הקישור, החשבון המקושר ישוחזר במכשירים חדשים באופן אוטומטי. מכיוון שאנחנו יוצרים קישור חזק, הנגן יכול גם להחליף פרופילים ב-Play Games Services כדי להחליף חשבונות בתוך המשחק, וגם יכול לבקש מהנגן לאשר בתרחיש הזה.

תהליך העבודה לטיפול בחשבון ב-Play Games Services

אם יש חשבונות סותרים, מומלץ לבקש מהשחקן לבחור חשבון. מקרים כאלה של התנגשויות אמורים לקרות רק לשחקנים שיש להם כמה חשבונות במשחק, ולכן סביר להניח שיש להם את הידע והרצון לשחק עם חשבון ספציפי.

אחרי פתרון הבעיות בחשבון, הבחירה של השחקן תישמר במשחק אלא אם יחול שינוי במזהי הכניסה. אם הפרופיל ב-Play Games Services ישתנה או שהשחקן יתחבר למזהה אחר בתוך המשחק, צריך לחזור על השלבים שלמעלה כי השחקן סימן בבירור שהוא רוצה לשנות חשבון.

ביטול הקישור

אם ברצונך להציע לשחקן לשלוט לחלוטין קישורים, תוכלו להציע לשחקן לבטל את הקישור מזהה שחקן של Play Games Services עם חשבון משחקים. זה יכול להיות חשוב כדי שחקנים מסוימים בעלי חשבונות מרובים, אם הם עקרו בטעות מזהה השחקן של Play Games Services דרך חשבון שלא מקושר לחשבון הראשי שלו.

דוגמאות נוספות לקישור חשבונות

תהליך קישור חזק

הדוגמה הראשית הזו מראה שמזהה שחקן (1) נתון של Play Games Services הוא קשורים לחשבון הראשון בתוך המשחק שמוצג (A) ולא חוזר השחקן מתנתק מההתקדמות שלו במשחק כדי לשחק בחשבון אחר.

אפשר לאפשר לשחקנים לקשר מחדש את החשבון שלהם, אבל זו לא חובה.

החלפת חשבונות במכשיר

תהליך מעבר בין חשבונות עם קישור חזק

במקרה הזה, השחקן החליף את החשבון ב-Play Games Services באופן ידני, ולכן שלח למשחק איתות חזק שהוא רוצה לשנות את החשבון במשחק לחשבון אחר. השחקן רוצה להגיב לשינוי הזה. שקלול האות הזה מוביל לחוויית משחק טובה יותר.

חשבון קשור קיים עם מזהה אחר

קישור חזק לזרימת החשבון הקיים

הדוגמה הזו מראה שגם חשבונות שמקושרים למזהים שאינם של Play Games Services צריכים להיות מקושרים ל-Play Games Services ולאחר מכן משוחזר במכשירים חדשים. רוב השחקנים הקיימים במשחק שלכם שיש להם חשבונות ייכללו בקטגוריה הזו.

שחזור החשבונות האחרונים

כשחושבים על פתרונות, אחד הדברים שעולה הרבה פעמים הוא וחוויית שימוש במספר חשבונות. אם המשחק שלכם מעודד משתמשים ליצור הרבה (למשל משחקי גאצ'ה או משחקי הרפתקאות משלך), ואז קישור יכול להיות שמזהה השחקן של Play Games Services בחשבון יחיד לא יספק את לחוויית הנגן הטובה ביותר כשעוברים בין מכשירים.

בפתרון הריקול, מאחסנים מיפוי משוחרר של מזהה השחקן וחשבון בתוך המשחק של Play Games Services, והשחקן פשוט רואה את החשבונות האחרונים שאחסנתם כשמחליפים מכשירים או כשלא מחוברים לחשבון.

תרשים זרימה של הודעה לצרכנים

בדוגמה הזו, לשחקן יש שלושה חשבונות במשחק, והוא עובר למכשיר חדש:

תהליך הודעה לצרכנים 2

כשמבקשים מהשחקן לשחזר את החשבון, אפשר גם להציע לחצן 'ביטול' או 'יצירת חשבון חדש' כדי לאפשר לשחקנים ליצור חשבון חדש.

כדי לפשט את התהליך, המשחק יכול לבחור לשחזר רק את החשבון האחרון שמוצג. זה עשוי להיות קשה יותר בתרחיש לדוגמה של החלפה בין חשבונות, אבל עדיין עומד בדרישת ההמשכיות.

דוגמאות נוספות לזכירת נתונים

בקטע הבא מפורטות דוגמאות נוספות לשימוש בזיכרון.

טלפונים שאין בהם מערכת Android

ריקול שאינו ב-Android

כאן נסביר איך מבטלים חשבונות שכבר קיימים (חשבון של צד שלישי שמקושר) או חשבונות שנוצרו במכשיר אחר שבו לא נכנסתם לחשבון ב-Play Games Services.

יכול להיות שתהליך עבודה נפוץ יותר הוא להתחיל מטלפון שאינו Android ולעבור אל Google Play Games במחשב.

ריקול 2 שאינם ל-Android

בטלפון שאינו Android לא מותקן Play Games Services, אין ריקול פעיל, והנגן צריך להקליד באופן ידני את פרטי הכניסה שלו ב-Google Play Games במחשב.

כמה פרופילים של Play Games Services לחשבון אחד

מדי פעם יכולים להיות כמה פרופילים פעילים ב-Play Games Services ש'מחקו' חשבון נתון בעבר. במקרה הזה, יש פתרונות עיקריים שפועלים באותה מידה:

לשמור אותו בכל זאת תהליך הריקול של שמירת פרופילים מרובים בכל מקרה אנחנו מתעלמים מכפילויות של סמנים בחשבון נתון בקטע 'אני רוצה לשמור בכל זאת' מודל טרנספורמר.

שינוי ההגדרה תהליך שינוי ברירת המחדל של ריקול של מספר פרופילים בקטע 'שינוי', , המפתח צריך לזכור ש-Play Games Services מיפויים של חשבונות וניקוי מיפויים ישנים בטבלאות שלהם בקטע Override it (שינוי). מודל טרנספורמר. כך הם יכולים לשמור על מיפוי 1:1 נקי של חשבונות שהוחלט להוריד מהמדפים (ריקול) ושל Play Games Services חשבונות.

אחזור אותו מכשיר ריקול של אותו מכשיר נגן מרובה חשבונות יכול להשתמש בהטמעת הריקול כדי לעבור במהירות גם בין חשבונות המשחקים שלהם.