Play की गेम सेवाओं को पहचान से जुड़े मौजूदा टूल के साथ इंटिग्रेट किया जा सकता है

इस पेज पर बताया गया है कि Play Games की सेवाओं में, अपनी मौजूदा पहचान या क्लाउड सेव की मदद से साइन इन करें समाधान. भले ही ये सुझाव ज़रूरी न हों, लेकिन फिर भी इनसे आपको मदद मिल सकती है पूरा करें क्लाउड में सेव करने के लिए ज़रूरी शर्तें Google Play Games on PC. निरंतरता से जुड़ी ज़रूरी शर्तों का इस्तेमाल करें और उम्मीद के मुताबिक व्यवहार वाले पेजों की पुष्टि करें कि इन शर्तों को पूरा करता है.

प्लेयर की स्थिति को पहले जैसा करें

आपके गेम के बैकएंड में, गेम खातों को किसी आइडेंटिफ़ायर के तौर पर दिखाया जा सकता है जिससे आपको अपने गेम में उसकी प्रोग्रेस मिल जाएगी और उसे अपडेट किया जा सकेगा. हम इसे आपके खाते का आईडी कहेंगे. जब कोई खिलाड़ी Play Games Services में साइन इन करता है, तो पुष्टि करने की उस प्रक्रिया का इस्तेमाल करके नया आइडेंटिफ़ायर, Play Games Services प्लेयर आईडी पाया जा सकता है. इसका इस्तेमाल, क्लाउड पर सेव करने की ज़रूरी शर्त को पूरा करने के लिए किया जाता है.

Play Games की सेवाओं के लिए, एक से ज़्यादा आइडेंटिफ़ायर वाला वर्कफ़्लो

जब कोई खिलाड़ी Play की गेम सेवाओं से लॉग इन करता है, तो आपको नीचे बताए गए तरीके का इस्तेमाल करना चाहिए:

  1. क्लाइंट से OAuth कोड वापस पाएं और उसे अपने सर्वर पर भेजें.
  2. पुष्टि करने वाले टोकन को एक्सचेंज करें और Play Games सर्वर से पुष्टि किया गया Play Games Services आईडी पाएं. इससे पक्का होता है कि आईडी भरोसेमंद है न कि कोई दूसरा होने का दिखावा करने वाला छेड़छाड़ किए गए डिवाइस का उपयोग करके प्लेयर करें.
  3. डिवाइस की शर्तों और लिंक किए गए किसी भी आइडेंटिफ़ायर के आधार पर, गेम खाते से जुड़ी समस्या हल करने की कोशिश करें.

आपके गेम में दो मुख्य नई स्थितियों की जानकारी देनी होगी:

  • आपके बैकएंड पर, Play की गेम सेवाओं के आईडी सेव करना और उन्हें मौजूदा खाता आईडी के अनुसार, नीचे बताए गए हैं:
    • नए खिलाड़ियों के लिए, गेम की प्रोग्रेस अब से अपने-आप लिंक होनी चाहिए कभी-कभी Play की गेम सेवाएं ऐक्सेस की जा सकती हैं. उदाहरण के लिए, गेम लॉन्च होने पर, ट्यूटोरियल या कुछ लेवल के बाद वगैरह.
    • मौजूदा खिलाड़ियों के लिए, मौजूदा प्रोग्रेस अपने-आप Play Games Services से लिंक हो जानी चाहिए. ऐसा तब होगा, जब खिलाड़ी आपके गेम के उस वर्शन पर अपडेट कर लेगा जिसमें Play Games Services V2 इंटिग्रेट किया गया है.
    • Play की गेम सेवाओं के आईडी को एक या उससे ज़्यादा खातों से लिंक किया जा सकता है, और Play की गेम सेवाओं को उन खातों से अलग किया जा सकता है. हालांकि, कम से कम एक मान्य खाते से लिंक होना चाहिए.
  • साइन आउट किए गए/नए डिवाइस पर, गेम में मिली बढ़त को अपने-आप वापस लाना. यह, Play Games Services प्लेयर आईडी के आधार पर होता है.

Play Games Services आईडी को मौजूदा खातों में सेव और असाइन करने का तरीका, नीचे दिए गए उदाहरणों में बताया गया है. इन मुख्य बातों का ध्यान रखें: खिलाड़ी को अपने Play Games Services आईडी और गेम में हुई प्रोग्रेस को लिंक करने के लिए, मैन्युअल तरीके से साइन इन करने या किसी दूसरे आइडेंटिटी सिस्टम से लिंक बनाने की ज़रूरत नहीं होनी चाहिए. साथ ही, खिलाड़ी की प्रोग्रेस को सभी प्लैटफ़ॉर्म पर आसानी से वापस लाया जा सके.

अपना समाधान डिज़ाइन करते समय, अपने मौजूदा सिस्टम के हिसाब से शुरुआत करें साथ ही, यह अलग-अलग आइडेंटिटी प्रोवाइडर को कैसे शामिल करता है. कुछ सिस्टम, हर खाते के लिए एक ही आइडेंटिफ़ायर का इस्तेमाल करते हैं. वहीं, कुछ सिस्टम हर खाते के लिए, एक से ज़्यादा आइडेंटिफ़ायर का इस्तेमाल करते हैं.

अगर हर खाता आईडी को सिर्फ़ एक आइडेंटिफ़ायर से जोड़ा जा सकता है, तो आपको Play Games Services को उससे जोड़ने के लिए सहायता जोड़नी होगी. निम्न समाधान इसे करने का तरीका दिखाते हैं.

समाधान के उदाहरण

उदाहरण के तौर पर, बाइंडिंग और रिवोक के समाधान शामिल हैं.

बाइंडिंग, उस प्रोसेस को कहते हैं जिसमें Google Ads की Play की गेम सेवाओं के आईडी से जुड़ी जानकारी को खाते की स्थिति से जोड़ना. बाइंड करने के मामले में, खिलाड़ी के लिए Play Games Services की मदद से वापस लाया गया खाता, खिलाड़ी की कार्रवाई के बिना नहीं बदलता. भले ही, वह आपके गेम में किसी दूसरे खाते से लॉग आउट करके लॉग इन करे. हम यहां खाता बांधने के बारे में बता रहे हैं.

स्ट्रॉन्ग बाइंडिंग फ़्लो

गेम डेवलपर के तौर पर, आपके पास Play Games Services आईडी और आखिरी बार इस्तेमाल किए गए खाते की मैपिंग का डेटा होता है. इसकी मदद से, खिलाड़ी किसी दूसरे डिवाइस पर Play Games Services से साइन इन करने पर, गेम को पहले जैसा किया जा सकता है. हर बार जब खिलाड़ी उसी कार्ड से किसी दूसरे गेम खाते में लॉग इन करता हो Play की गेम सेवाओं का आईडी, इन शर्तों को पूरा करना ज़रूरी है. यहां एक उदाहरण के तौर पर फ़्लोचार्ट दिया गया है. हाल ही में इस्तेमाल किए गए खातों को याद करने के उदाहरण में, हम इस बारे में ज़्यादा जानकारी देते हैं:

रीकॉल फ़्लो रीकॉल फ़्लोचार्ट

यहां दिए गए समाधानों में, यूज़र फ़्लो के ज़्यादा उदाहरण अटैच किए गए हैं.

खाता बाइंड करना

अगर आपके गेम में एक से ज़्यादा खाते वाले बहुत कम खिलाड़ी हैं या आपको गेमर्स को अपने गेम में एक ही खाता इस्तेमाल करने के लिए बढ़ावा देना है, तो हो सकता है कि आपके गेम के लिए बांधना सबसे अच्छा तरीका हो. इस उदाहरण में, आप पहले Play की गेम सेवाओं में साइन इन रहने के दौरान दिखना चाहिए (चाहे मेहमान खाता या कोई अन्य आइडेंटिटी प्लैटफ़ॉर्म, सीधे तौर पर साइन-इन करने की ज़रूरत नहीं होती) Play की गेम सेवाओं का प्लेयर आईडी. इस लिंक के बाद, वह सीमित खाता नए डिवाइसों पर अपने-आप वापस आ जाता है. हम स्ट्रॉन्ग बाइंडिंग कर रहे हैं. इसलिए, गेम में खाते बदलने के लिए, खिलाड़ी Play Games की सेवाओं की प्रोफ़ाइलें भी स्विच कर सकता है. साथ ही, इस स्थिति में खिलाड़ी से पुष्टि करने के लिए कहा जा सकता है.

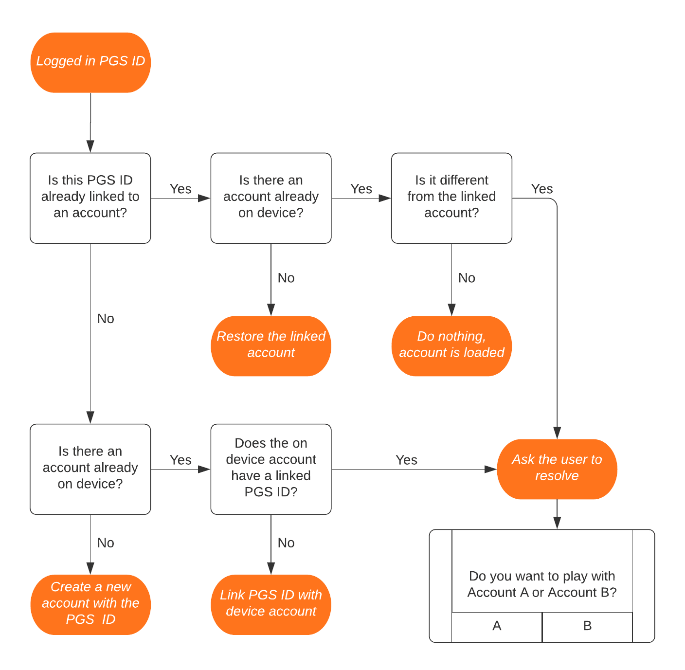
Play की गेम सेवाओं के खाते से जुड़ी समस्या हल करने का वर्कफ़्लो

अगर एक से ज़्यादा खाते मौजूद हैं, तो हमारा सुझाव है कि आप खिलाड़ी से कोई खाता चुनने के लिए कहें. ऐसे मामले सिर्फ़ उन खिलाड़ियों के लिए होने चाहिए जिनके पास आपके गेम में एक से ज़्यादा खाते हैं. इसलिए, हो सकता है कि वे किसी खास खाते से खेलना चाहें.

खाते का ऐक्सेस मिलने के बाद, आपके गेम में खिलाड़ी की पसंद याद रहेगी जब तक कि साइन इन आइडेंटिफ़ायर में कोई बदलाव न हो. अगर Play Games Services की प्रोफ़ाइल बदली जाती है या खिलाड़ी गेम में किसी दूसरे आइडेंटिफ़ायर से लॉग इन करता है, तो ऊपर दिए गए चरणों को दोहराया जाना चाहिए. ऐसा इसलिए, क्योंकि खिलाड़ी ने साफ़ तौर पर यह दिखा दिया है कि उसे खाते बदलने हैं.

अनलिंक करना

अगर आपको खिलाड़ी को अपनी बिंडिंग को पूरी तरह से कंट्रोल करने की सुविधा देनी है, तो खिलाड़ी को अपने Play Games Services Player आईडी को गेम खाते से अनबाइंड करने की सुविधा दी जा सकती है. ऐसा करना ज़रूरी हो सकता है, कुछ ऐसे खिलाड़ी होते हैं, जो गलती से अपने खाते को Play की गेम सेवाओं का प्लेयर आईडी, जिसमें उस खाते का इस्तेमाल किया गया हो जो उनका मुख्य खाता नहीं है.

खाते को लिंक करने के अन्य उदाहरण

स्ट्रॉन्ग बाइंडिंग फ़्लो

इस मुख्य उदाहरण से पता चलता है कि Play की गेम सेवाओं का प्लेयर आईडी (1) पहले गेम में इस्तेमाल किए जाने वाले खाते से सीमित होना चाहिए (A) और इन-गेम खिलाड़ी किसी दूसरे खाते में खेलने के लिए, अपने गेम की प्रोग्रेस से लॉग आउट कर देता है.

आपके पास खिलाड़ियों को अपना खाता फिर से बांधने की अनुमति देने का विकल्प है. हालांकि, ऐसा करना ज़रूरी नहीं है.

डिवाइस पर खाते स्विच करना

खाता स्विच करने के लिए, स्ट्रॉन्ग बाइंडिंग वाला फ़्लो

यहां, खिलाड़ी ने मैन्युअल तरीके से Play की गेम सेवाओं के खाते स्विच किए हैं और इस वजह से, गेम को इस बात का मज़बूत संकेत मिला है कि उसे इन-गेम में बदलाव करना है किसी अन्य खाते से लिंक किया हो. खिलाड़ी इस बदलाव पर अपनी प्रतिक्रिया देना चाहता है; इस सिग्नल पर विचार करने से, खिलाड़ियों को बेहतर अनुभव मिलता है.

किसी दूसरे आइडेंटिफ़ायर के साथ मौजूदा सीमित खाता

मौजूदा खाते को स्ट्रॉन्ग बाइंड करने का फ़्लो

इस उदाहरण से पता चलता है कि ऐसे खाते भी जो Play की गेम सेवाओं के अलावा किसी अन्य ऐप्लिकेशन से जुड़ी हैं आइडेंटिफ़ायर की जानकारी, Play की गेम सेवाओं से जुड़ी होनी चाहिए. इसके बाद, इन सेवाओं को नए डिवाइस. आपके गेम के ज़्यादातर मौजूदा खिलाड़ी, खाते के साथ इस कैटगरी में आएंगे.

हाल ही में ऐक्सेस किए गए खाते याद रखना

समाधानों के बारे में सोचते समय अक्सर सामने आने वाली एक चीज़ सामने आ जाएगी कई खातों में काम करने का अनुभव हो सकता है. अगर आपका गेम, जानकार उपयोगकर्ताओं को इंसेंटिव देता है, ताकि खाते (जैसे कि गाचा गेम या अपने खुद के ऐडवेंचर गेम चुनें) के लिए बाध्य करना होगा किसी एक खाते से जुड़ा Play की गेम सेवाओं का प्लेयर आईडी, शायद यह जानकारी न दे पाए अलग-अलग डिवाइसों पर जाने पर सबसे अच्छा प्लेयर अनुभव मिलता है.

खाता वापस पाने के लिए, Play Games Services प्लेयर आईडी और गेम में इस्तेमाल किए जाने वाले खाते की मैपिंग को सेव किया जाता है. इससे, खिलाड़ी को डिवाइस बदलने या लॉग आउट करने पर, आपके सेव किए गए आखिरी खाते दिखते हैं.

रीकॉल फ़्लोचार्ट

इस उदाहरण में, किसी गेम के लिए खिलाड़ी के पास तीन खाते हैं. इसके बाद, वह नए डिवाइस पर स्विच करता है:

रीकॉल फ़्लो 2

खिलाड़ी को खाता वापस पाने के लिए कहने पर, खिलाड़ियों को “रद्द करें” या “नया बनाएं” बटन भी दिया जा सकता है, ताकि वे नया खाता बना सकें.

आसानी के लिए, आपका गेम सिर्फ़ आखिरी बार इस्तेमाल किए गए खाते को याद रख सकता है. एक से ज़्यादा खातों के बीच स्विच करने के उदाहरण के लिए, यह तरीका ज़्यादा मुश्किल हो सकता है. हालांकि, यह अब भी सिलसिलेवार तरीके से काम करने की ज़रूरी शर्तें पूरी करता है.

प्रॉडक्ट को बाज़ार से हटाने के अन्य उदाहरण

इस सेक्शन में, रीकॉल का इस्तेमाल करने वाले अन्य उदाहरण शामिल किए गए हैं.

Android के अलावा दूसरे फ़ोन

Android के अलावा, दूसरे फ़्लो को फिर से चालू करें

यहां हम ऐसे खातों को वापस लाने के बारे में बता रहे हैं जो पहले से मौजूद हैं (तीसरे पक्ष का खाता लिंक किया गया है) या जिन्हें किसी ऐसे डिवाइस से बनाया गया है जिस पर Play Games Services में साइन इन नहीं किया गया है.

आम तौर पर, ऐसा हो सकता है कि उपयोगकर्ता किसी ऐसे फ़ोन से शुरू करें जो Android नहीं है और फिर वह पीसी पर Google Play Games पर जाएं.

Android के अलावा दूसरे डिवाइसों के लिए, रीकॉल फ़्लो 2

Android के अलावा किसी दूसरे फ़ोन में Play की गेम सेवाएं नहीं हैं, इसलिए वापस याद करने की सुविधा चालू हो जाती है और खिलाड़ी को यहां से अपने क्रेडेंशियल मैन्युअल तौर पर डालने होंगे Google Play Games on PC के तहत उपलब्ध है.

एक खाते के लिए, Play की गेम सेवाओं की एक से ज़्यादा प्रोफ़ाइलें

कभी-कभी ऐसा हो सकता है कि Play की गेम सेवाओं की एक से ज़्यादा प्रोफ़ाइलें चालू हों जिन्होंने किसी खाते को पहले "वापस लिया" है. इस मामले में, दो ये दोनों विकल्प सभी के लिए बराबर रूप से काम करेंगे:

उसे किसी भी तरह सेव करें एक से ज़्यादा प्रोफ़ाइल को रीकॉल करें. फिर भी, फ़्लो को सेव करें हम "उसे किसी भी तरह सेव करें" मॉडल में, किसी खाते के डुप्लीकेट पॉइंटर को अनदेखा कर देते हैं.

इसे बदलें एक से ज़्यादा प्रोफ़ाइल ओवरराइड फ़्लो को रीकॉल करें "इसे बदलें" मॉडल में, डेवलपर को Play Games Services से खाते की मैपिंग को याद रखना होगा. साथ ही, "इसे बदलें" मॉडल में अपनी टेबल में पुरानी मैपिंग को हटाना होगा. ऐसा करने से, वे वापस लाए गए खातों और Play Games Services खातों के बीच 1:1 मैपिंग को सही रख सकते हैं.

एक ही डिवाइस पर गेम से बाहर निकलने की सुविधा उसी डिवाइस का फ़्लो रीकॉल करना एक से ज़्यादा खाते इस्तेमाल करने वाला खिलाड़ी, गेम से बाहर निकलने की सुविधा का इस्तेमाल करके, अपने गेम खातों के बीच तुरंत स्विच कर सकता है.