Mengintegrasikan Layanan game Play dengan solusi identitas yang ada

Halaman ini menjelaskan cara mengintegrasikan Login Layanan game Play dengan solusi simpan di cloud atau identitas Anda yang sudah ada. Meskipun bersifat opsional, rekomendasi ini dapat membantu Anda menyelesaikan persyaratan simpan di cloud untuk Google Play Game di PC. Gunakan halaman persyaratan kontinuitas dan perilaku yang diharapkan untuk memverifikasi bahwa implementasi Anda memenuhi persyaratan ini.

Memulihkan status pemain

Di backend game, akun game kemungkinan diwakili oleh beberapa ID yang memungkinkan Anda mengambil dan memperbarui progres dalam game. Kita akan menyingkatnya menjadi ID akun Anda. Saat pemain login ke Layanan game Play, Anda dapat menggunakan autentikasi tersebut untuk mendapatkan ID baru, yaitu ID Pemain Layanan game Play yang digunakan untuk mendukung persyaratan simpan di cloud.

Alur Kerja Multi-ID Layanan game Play

Saat pemain login dengan Layanan game Play, Anda harus melanjutkan seperti berikut:

  1. Ambil kode OAuth dari klien, lalu kirimkan ke server Anda.
  2. Tukarkan token autentikasi dan dapatkan ID Layanan game Play terverifikasi dari Play Game Server. Hal ini memastikan bahwa ID tepercaya dan bukan seseorang yang berpura-pura menjadi pemain lain dengan menggunakan perangkat yang disusupi.
  3. Coba resolve akun game berdasarkan kondisi perangkat dan ID tertaut mana pun.

Dua skenario utama yang baru harus diperkenalkan ke dalam game Anda:

  • Menyimpan ID Layanan game Play di backend Anda dan menetapkannya ke ID akun yang ada dengan cara tertentu, seperti berikut:
    • Untuk pemain baru, progres seharusnya otomatis ditautkan ke Layanan game Play pada saat tertentu. (misalnya, saat peluncuran game, setelah tutorial atau sejumlah level, dll.).
    • Untuk pemain lama, progres saat ini seharusnya otomatis ditautkan ke Layanan game Play setelah pemain mengupdate ke versi game yang terintegrasi dengan Layanan game Play V2.
    • ID Layanan game Play dapat ditautkan dengan satu atau beberapa akun, dan Layanan game Play dapat dibatalkan tautannya dari akun tersebut, tetapi harus ditautkan setidaknya ke satu akun yang valid.
  • Memulihkan otomatis progres game di perangkat baru/yang logout berdasarkan ID Pemain Layanan game Play.

Cara Anda menyimpan dan menetapkan ID Layanan game Play ke akun yang ada bersifat fleksibel, seperti yang dijelaskan dalam contoh di bawah ini. Persyaratan utama yang perlu diingat adalah bahwa pemain tidak perlu login atau membuat link secara manual dengan sistem identitas lain untuk membuat link antara ID Layanan game Play serta progres game mereka, dan bahwa progres pemain tersebut harus dipulihkan dengan baik di seluruh platform.

Saat mendesain solusi, mulailah dengan melihat sistem Anda yang sudah ada dan bagaimana sistem tersebut menggabungkan berbagai penyedia identitas. Beberapa sistem menggunakan satu ID per akun, sementara sistem lainnya menggunakan beberapa ID per akun.

Jika hanya dapat mengaitkan setiap ID akun dengan satu ID, Anda perlu menambahkan dukungan untuk mengaitkan Layanan game Play dengan ID akun tersebut. Solusi berikut menunjukkan cara melakukannya.

Contoh Solusi

Contoh solusi ini mencakup solusi binding dan penarikan.

Binding adalah proses yang secara permanen atau semi-permanen menautkan ID Layanan game Play ke status akun. Dalam hal binding, akun dasar yang dipulihkan melalui Layanan game Play tidak berubah untuk pemain tanpa tindakannya, meskipun pemain logout dan login dengan akun lain dalam game Anda. Di sini, kita akan membahas binding akun.

Alur Binding yang Kuat

Dengan penarikan, Anda sebagai developer game menyimpan pemetaan ID Layanan game Play yang longgar dan akun yang terakhir dilihat bagi pemain untuk memulihkan saat mereka login dengan Layanan game Play di perangkat lain. Setiap kali pemain login ke akun game lain dengan ID Layanan game Play yang sama, binding ini akan berubah. Berikut adalah contoh diagram alir, yang kita bahas lebih lanjut dalam contoh penarikan akun terbaru di bawah ini:

Alur Penarikan Diagram Alir Penarikan

Contoh alur pengguna lainnya dilampirkan pada solusi di bawah ini.

Binding akun

Jika game Anda tidak memiliki banyak pemain multi-akun, atau jika Anda ingin mendorong pemain game agar memiliki satu akun dalam game, binding dapat menjadi solusi terbaik untuk game Anda. Pada contoh ini, Anda mengikat akun pertama yang terlihat saat login dengan Layanan Play Game (akun tamu atau akun yang juga terikat dengan platform identitas lain) dengan ID Pemain Layanan game Play. Setelah binding ini, akun yang terikat tersebut akan dipulihkan di perangkat baru secara otomatis. Karena kita akan melakukan binding yang kuat, pemain juga dapat beralih profil Layanan game Play untuk mengubah akun dalam game, dan Anda dapat meminta pemain untuk mengonfirmasi dalam skenario ini.

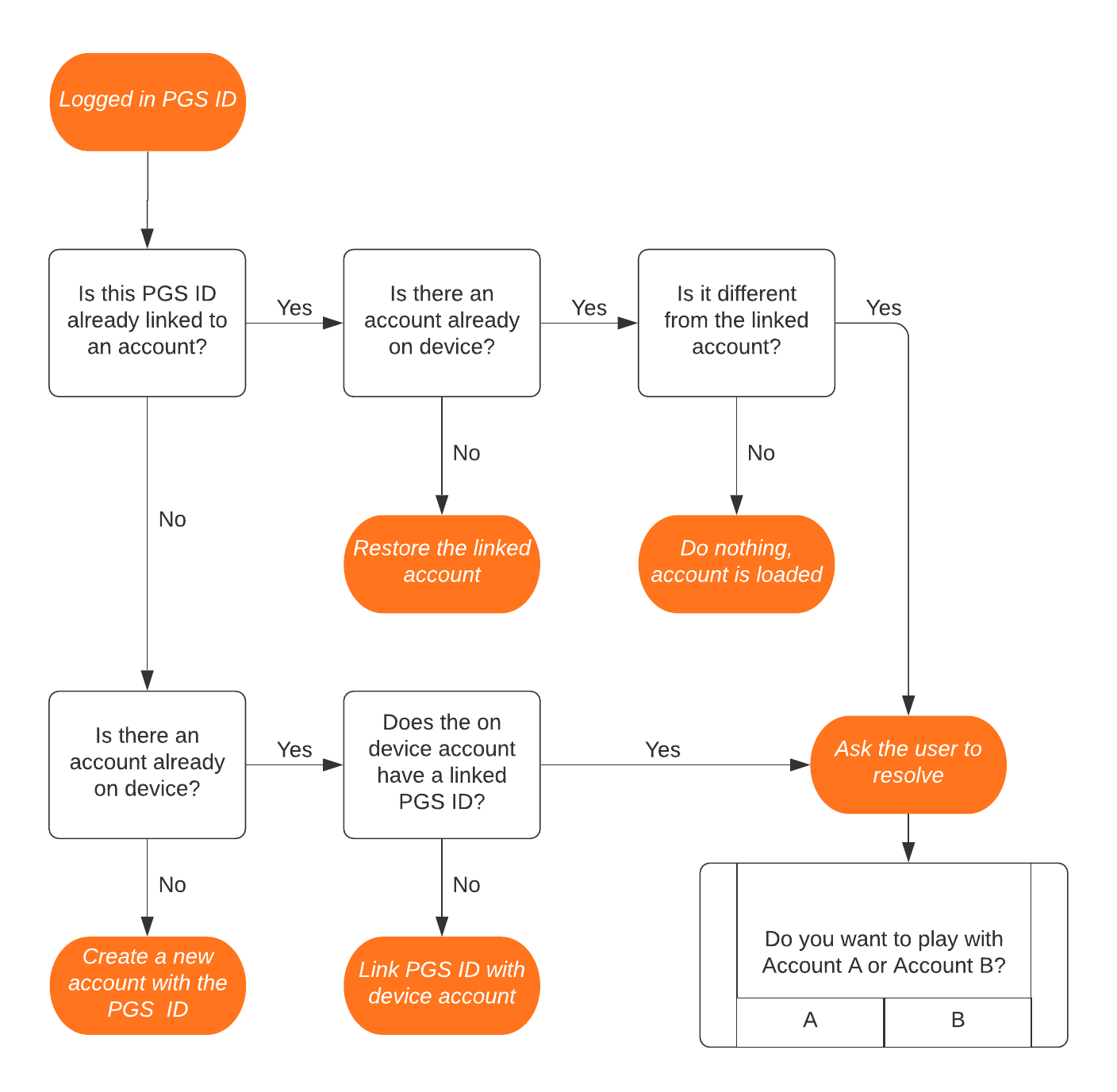
Alur Kerja Resolusi Akun Layanan game Play

Jika ada akun bentrok, sebaiknya Anda meminta pemain untuk memilih akun. Kasus akun bentrok ini hanya boleh terjadi pada pemain yang memiliki beberapa akun di game Anda, sehingga pemain tersebut kemungkinan memiliki pengetahuan dan keinginan untuk bermain dengan akun tertentu.

Setelah akun diselesaikan, game Anda harus mengingat pilihan pemain, kecuali jika ada perubahan ID login. Jika profil Layanan game Play diubah, atau pemain login ke ID yang berbeda dalam game, langkah di atas harus diulang karena pemain telah memberikan sinyal kuat bahwa mereka menginginkan perubahan pada akun.

Pemisahan

Jika ingin menawarkan kemampuan untuk sepenuhnya mengontrol binding ke pemain, Anda dapat menawarkan kepada pemain kemampuan untuk memisahkan ID Pemain Layanan game Play dengan akun game. Hal ini bisa jadi penting bagi beberapa pemain multi-akun jika mereka tidak sengaja mengaitkan ID Pemain Layanan game Play dengan akun yang bukan akun utama.

Contoh binding akun tambahan

Alur Binding yang Kuat

Contoh utama ini menunjukkan bahwa ID Pemain Layanan game Play (1) tertentu terikat dengan akun dalam game pertama yang terlihat (A) dan tidak dipulihkan saat pemain logout dari progres game mereka untuk bermain di akun lain.

Anda dapat mengizinkan pemain untuk binding ulang akun mereka, tetapi hal ini tidak wajib.

Beralih akun di perangkat

Alur Akun Peralihan Binding yang Kuat

Di sini, pemain telah beralih akun Layanan game Play secara manual, dan telah memberi game sinyal kuat bahwa mereka ingin mengubah akun dalam game mereka ke akun lain. Pemain menginginkan adanya reaksi terhadap perubahan ini, dan dengan mempertimbangkan sinyal ini, pemain akan mendapatkan pengalaman yang lebih baik.

Akun terikat yang ada dengan ID lain

Alur Akun yang Ada Binding yang Kuat

Contoh ini menunjukkan bahwa bahkan akun yang terikat dengan ID non-Layanan game Play harus terikat dengan Layanan game Play, lalu dipulihkan di perangkat baru. Sebagian besar pemain game yang ada dengan akun akan masuk dalam kategori ini.

Penarikan akun terbaru

Saat memikirkan solusi, satu hal yang akan sering muncul adalah pengalaman multi-akun. Jika game Anda memberikan insentif kepada pengguna super untuk membuat banyak akun (seperti game gacha atau game "pilih sendiri petualangan Anda"), binding ID Pemain Layanan game Play ke satu akun mungkin tidak memberikan pengalaman pemain terbaik saat berpindah antar-perangkat.

Dalam solusi penarikan, Anda menyimpan pemetaan longgar dari ID Pemain Layanan game Play dan akun dalam game, dan pemain hanya melihat akun terakhir yang telah Anda simpan saat berganti perangkat atau saat logout.

Diagram Alir Penarikan

Dalam contoh ini, pemain memiliki tiga akun untuk game, lalu berpindah ke perangkat baru:

Alur Penarikan 2

Saat meminta pemain untuk memulihkan, Anda juga dapat menawarkan tombol "batal" atau "buat baru" yang dapat dipilih pemain untuk membuat akun baru.

Demi kemudahan, game Anda dapat memilih untuk hanya menarik akun yang terakhir dilihat. Cara ini mungkin lebih sulit untuk kasus penggunaan peralihan multi-akun, tetapi masih memenuhi persyaratan kontinuitas.

Contoh penarikan tambahan

Bagian berikut menyertakan contoh tambahan menggunakan penarikan.

Ponsel non-Android

Alur Penarikan Non-Android

Di sini, kami menggambarkan penarikan akun yang sudah ada (akun pihak ketiga tertaut), atau yang dibuat dari perangkat lain yang tidak login ke Layanan game Play.

Alur yang lebih umum mungkin dimulai dari ponsel non-Android dan beralih ke Google Play Game di PC.

Alur Penarikan Non-Android 2

Karena ponsel non-Android tidak memiliki Layanan game Play, tidak ada mengingat kembali aktif, dan pemain harus mengetik kredensialnya secara manual dari dalam Google Play Game di PC.

Beberapa profil Layanan game Play untuk satu akun

Terkadang mungkin ada beberapa profil Layanan game Play aktif yang sebelumnya telah "menarik" akun tertentu. Untuk kasus ini, ada dua solusi utama yang akan berfungsi sama baiknya:

Tetap simpan Alur Penarikan Tetap Simpan Beberapa Profil Kami mengabaikan pointer duplikat ke akun tertentu di bagian "Tetap simpan" model transformer.

Ganti Alur Penarikan Penggantian Beberapa Profil Di bagian "Ganti" developer harus mengingat Layanan game Play untuk Pemetaan akun dan menghapus pemetaan lama pada tabel mereka di bagian "Ganti" model transformer. Dengan melakukan hal tersebut, mereka dapat mempertahankan pemetaan 1:1 yang rapi dari akun yang ditarik dan akun Layanan game Play.

Penarikan Kembali Perangkat yang Sama Alur Penarikan Perangkat yang Sama Pemain multi-akun dapat menggunakan implementasi penarikan untuk beralih dengan cepat antar-akun game juga.