Zintegruj usługi gier Play z istniejącym rozwiązaniem do obsługi tożsamości

Na tej stronie znajdziesz informacje o integrowaniu logowania w usługach gier Play z dotychczasowym rozwiązaniem tożsamości lub zapisem w chmurze. Te rekomendacje są opcjonalne, ale mogą pomóc wykonaj wymagania dotyczące zapisywania w chmurze dla Gry Google Play na PC. Na stronach wymagań dotyczących ciągłościoczekiwanego działania sprawdź, czy Twoja implementacja spełnia te wymagania.

Przywróć stan odtwarzacza

W backendzie gry konta są prawdopodobnie reprezentowane przez identyfikator, który umożliwia pobieranie i aktualizowanie postępów w grze. Nazywamy go identyfikatorem konta. Gdy gracz zaloguje się w usługach gier Google Play, możesz użyć tej autoryzacji, aby uzyskać nowy identyfikator – identyfikator gracza usług gier Google, który jest używany do obsługi wymogu zapisywania w chmurze.

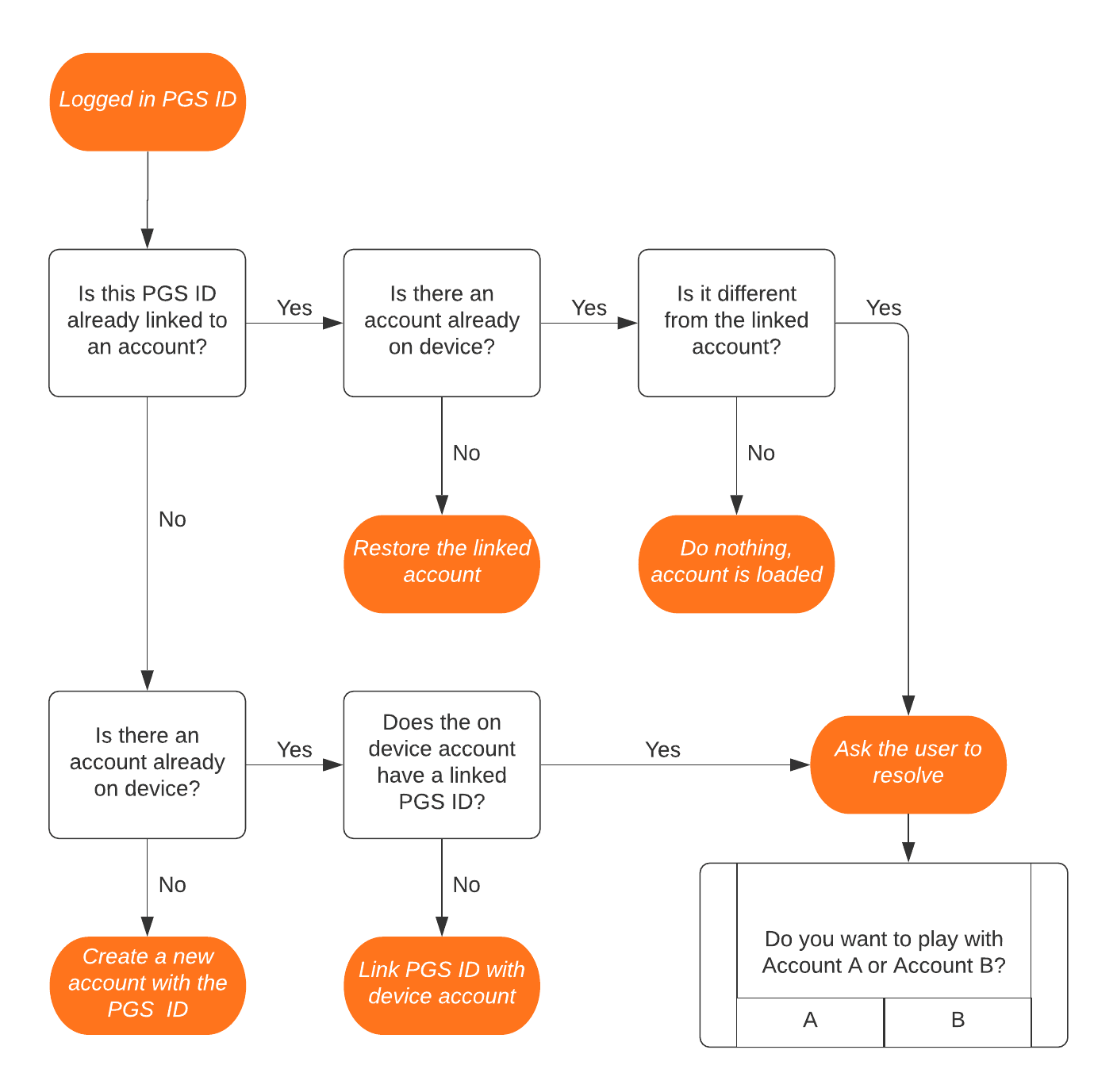
Proces obsługi wielu identyfikatorów w Usługach gier Play

Gdy gracz zaloguje się za pomocą usług gier Play, postępuj w ten sposób:

  1. Pobierz kod OAuth z klienta i wyślij go na serwer.
  2. Wymień token uwierzytelniania i uzyskaj zweryfikowany identyfikator usług gier Play z serwera gier Play. Dzięki temu mamy pewność, że identyfikator jest zaufany, a nie ktoś podszywa się pod inny. gracz na zhakowanym urządzeniu.
  3. Próbuje rozwiązać problem z kontem w grze na podstawie warunków urządzenia i połączonych identyfikatorów.

W grze należy wprowadzić 2 główne nowe scenariusze:

  • przechowywanie identyfikatorów Usług gier Play na backendzie i przypisywanie ich do istniejących identyfikatorów kont na różne sposoby, np.:
    • W przypadku nowych graczy postępy powinny być automatycznie powiązane z w usługach gier Play. (np. podczas uruchamiania gry, po samouczku lub po przejściu określonej liczby poziomów).
    • W przypadku obecnych graczy aktualne postępy powinny być automatycznie powiązane z Usługi gier Play, gdy gracz zaktualizuje Twoją grę do wersji ze zintegrowanymi usługami gier Play w wersji 2.
    • Identyfikator Usług Play Games można połączyć z jednym lub większą liczbą kont. Usługi Play Games można odłączyć od tych kont, ale powinny być połączone z co najmniej 1 ważnym kontem.
  • Automatyczne przywracanie postępów w grze na nowym lub niezalogowanym urządzeniu na podstawie Identyfikator gracza w usługach gier Play.

Sposób przechowywania i przypisywania identyfikatorów usług gier Play do istniejących kont to zgodnie z poniższymi przykładami. Główne wymagania, których należy przestrzegać pamiętaj, że użytkownik nie powinien być zmuszony ręcznie logować się ani tworzyć z innym systemem tożsamości, aby utworzyć powiązanie między identyfikatora usług gier Play i postępów w grze, a postępy tego gracza powinny które można płynnie przywrócić na różnych platformach.

Projektując rozwiązanie, zacznij od przyjrzenia się obecnemu systemowi i wykorzystywania różnych dostawców tożsamości. Niektóre systemy używają jednego identyfikatora na konto, a inne – kilku.

Jeśli możesz powiązać identyfikator każdego konta tylko z jednym identyfikatorem, musisz dodać obsługę, aby powiązać z nim usługi w Google Play. Oto rozwiązania, które pokazują, jak to zrobić.

Przykładowe rozwiązania

Przykładowe rozwiązania to wiążące i czułościowe rozwiązania.

Wiązanie to proces trwałego lub częściowo trwałego powiązania identyfikatora Play Games z stanem konta. W przypadku powiązania podstawowe konto przywracane przez usługi gier Play nie zmienia się bez udziału gracza, nawet jeśli wyloguje się on i zaloguje się na inne konto w grze. Tutaj omawiamy wiązanie kont.

Silnie wiążący proces

Jako deweloper gry przechowujesz luźne mapowanie Identyfikator usług gier Play i ostatnio widziane konta, które gracz może przywrócić gdy logują się w usługach gier Play na innym urządzeniu. Za każdym razem gracz loguje się na inne konto, na którym Identyfikator usług gier Play – powiązanie się zmieni. Oto przykładowy schemat przepływu danych, który omawiamy bardziej szczegółowo w przykładzie przywracania ostatnich kont:

Proces przywracania Schemat blokowy wycofywania

W przypadku rozwiązań poniżej znajdziesz więcej przykładów przepływu danych.

Powiązanie konta

Jeśli w Twojej grze nie gra zbyt wielu graczy lub chcesz zachęć graczy do posiadania jednego konta w grze, prawdopodobnie najlepszym rozwiązaniem dla Twojej gry. W tym przykładzie tworzysz powiązanie widoczne po zalogowaniu się do usług gier Play (niezależnie od tego, konta gościa lub powiązanego z inną platformą tożsamości) z Identyfikator gracza w usługach gier Play. Po powiązaniu to powiązane konto jest automatycznie przywracane na nowych urządzeniach. Ponieważ tworzymy mocne wiązanie, gracz może też przełączać profili usług gier Play, aby zmieniać konta w grze; może poprosić gracza o potwierdzenie w takiej sytuacji.

Procedura rozwiązywania problemu z kontem w usługach gier Play

Jeśli występują konflikty kont, poproś gracza o wybranie konta. Takie konflikty powinny występować tylko w przypadku graczy, którzy mają w grze kilka kont, a więc prawdopodobnie mają wiedzę i chęć grania z konkretnego konta.

Po usunięciu konta gra powinna pamiętać wybór gracza chyba że zmieniły się identyfikatory logowania. Jeśli usługi gier Play profil zostanie zmieniony lub odtwarzacz loguje się za pomocą innego identyfikatora w gry, gracze powinni wykonać powyższe czynności wyraźnie zasygnalizowali prośbę o zmianę kont.

Odwiązanie

Aby dać graczowi możliwość pełnej kontroli gracz ma możliwość usunięcia wiązań Identyfikator gracza w usługach gier Play z kontem gry. Może to być ważne, graczy korzystających z wielu kont, jeśli przypadkowo powiązali swoje Identyfikator gracza w usługach gier Play, który ma konto, które nie jest jego głównym kontem.

Dodatkowe przykłady powiązań kont

Silny proces wiązania

Ten główny przykład pokazuje, że identyfikator gracza (1) w usługach gier Play to powiązane z pierwszym kontem w grze, które zostanie wyświetlone (A), i nie wracają, gdy gracz wylogowuje się z postępów w grze, aby zagrać na innym koncie.

Możesz też zezwolić graczom na ponowne przypisanie konta, ale nie jest to wymagane.

Przełączanie kont na urządzeniu

Proces przełączania kont z silnym wiązaniem

W tym przypadku gracz ręcznie przełączył konto Usług Google Play, co jest wyraźnym sygnałem, że chce zmienić konto w grze na inne. Reakcja na tę zmianę jest tym, czego gracz oczekuje. Uwzględnienie tego sygnału poprawia komfort gry.

istniejące powiązane konto z innym identyfikatorem;

Silne powiązanie istniejącego procesu na koncie

Ten przykład pokazuje, że nawet konta powiązane z usługami gier innych niż Play identyfikatory powinny być powiązane z usługami gier Play, a następnie przywrócone nowych urządzeniach. Większość obecnych graczy w grze, którzy mają konta, zostanie objęta tą .

Wycofaj ostatnie konta

Gdy zastanawiamy się nad rozwiązaniami, często pojawia się jedna rzecz, obsługi wielu kont. Jeśli Twoja gra zachęca zaawansowanych użytkowników do tworzenia wielu kont (np. w przypadku gier typu gacha lub gier typu „wybierz swoją przygodę”), powiązanie identyfikatora gracza w usługach Play Games z jednym kontem może nie zapewnić najlepszego wrażenia podczas przechodzenia z urządzenia na urządzenie.

W rozwiązaniu przywracania przechowujesz luźne mapowanie identyfikatora gracza Usług gier Play i konta w grze, a gracz po prostu widzi ostatnie zapisane konta po przełączeniu urządzeń lub wylogowaniu.

Schemat blokowy czułości

W tym przykładzie gracz ma trzy konta w grze, a następnie przechodzi do gry Nowe urządzenie:

Proces wycofywania 2

Gdy prosisz odtwarzacz o przywrócenie, możesz też zaoferować polecenie „Anuluj” lub „Utwórz nowe” dla graczy, aby mogli utworzyć nowe konto.

Dla uproszczenia gra może zapamiętać tylko ostatnie wyświetlone konto. Może to być trudniejsze w przypadku przełączania się między wieloma kontami, ale nadal spełnia wymóg ciągłości.

Dodatkowe przykłady wycofania

W następnej sekcji znajdziesz więcej przykładów użycia czułości.

Telefony bez Androida

Przypomnienie procesu na urządzeniach innych niż z Androidem

Tutaj przedstawiamy zarówno przywracanie kont, które już istnieją (połączone konto innej firmy), jak i kont, które zostały utworzone na innym urządzeniu, na którym nie zalogowano się w Usługach Google Play.

Częstym procesem może być telefon z innym systemem niż Android, a następnie przejście na Gry Google Play na PC.

Wycofywanie aplikacji innych niż Android – przepływ 2

Telefon inny niż Android nie ma usług gier Play, więc nie można jest aktywna i musi ręcznie wpisać swoje dane logowania w Grach Google Play na PC.

Wiele profili usług gier Play na 1 koncie

Czasami może być aktywnych kilka profili Usług w Grach Play, które wcześniej „wycofały” dane konto. W tym przypadku głównych rozwiązań, które działają równie dobrze:

Zapisz mimo wszystko Wycofaj wiele profili, zapisuj mimo to W przypadku modelu „Zapisz mimo wszystko” ignorujemy zduplikowane wskaźniki do danego konta.

Zastąp Wycofaj wiele profili – proces zastępowania W polu „Zastąp” deweloper musi pamiętać usługi gier Play, mapowania kont i usuwanie starych mapowań z tabel w sekcji „Zastąp”. model atrybucji. Dzięki temu mogą zachowanie przejrzystego mapowania wycofanych kont i usług gier Play 1:1 kont.

Czułość na to samo urządzenie Wycofanie urządzenia z tego samego urządzenia Odtwarzacz dla wielu kont może wykorzystać implementację wycofywania, aby szybko przełączać się między kontami w grze.