Play Games Hizmetleri'ni mevcut kimlik çözümüyle entegre et

Bu sayfada, Merchant Center'ın Play Games Hizmetleri Mevcut kimliğiniz veya buluta kaydettiğiniz oturum açın çözümüne geçelim. Bu öneriler isteğe bağlı olsa da PC Üzerinde Google Play Games için bulut kaydetme koşullarını yerine getirmenize yardımcı olabilir. Süreklilik koşullarını kullanın ve doğrulamak için beklenen davranışlar sayfaları karşılayıp karşılamadığını kontrol etmenizi sağlar.

Oyuncu durumunu geri yükleme

Oyun hesapları, oyununuzun arka ucunda büyük olasılıkla oyununuzdaki ilerleme durumlarını alıp güncellemenize olanak tanıyan bir tanımlayıcıyla temsil edilir. Aranacak kısaca hesap kimliğinizdir. Bir oyuncu Play Oyun Hizmetleri'nde oturum açtığında, bu kimlik doğrulamayı kullanarak yeni bir tanımlayıcı (Play Oyun Hizmetleri Oyuncu Kimliği) alabilirsiniz. Bu tanımlayıcı, bulut kaydetme şartını desteklemek için kullanılır.

Play Games Hizmetleri Çoklu Tanımlayıcı İş Akışı

Bir oyuncu, Play Oyun Hizmetleri'ne giriş yaptığında aşağıdaki şekilde devam etmeniz gerekir:

  1. İstemciden OAuth kodunu alın ve sunucunuza gönderin.
  2. Kimlik doğrulama jetonunu değiştirin ve Play Games sunucusundan doğrulanmış bir Play Games Hizmetleri kimliği alın. Bu sayede, güvenliği ihlal edilmiş bir cihaz kullanarak başka bir oyuncu gibi davranan bir kişinin değil, kimliğin güvenilir olduğu doğrulanır.
  3. Bir oyun hesabını cihazın durumuna ve cihazın durumuna göre bağlı tanımlayıcılar.

Oyununuza iki yeni senaryo eklemeniz gerekir:

  • Play Games Hizmetleri kimliklerini arka ucunuzda depolama ve bir şekilde kullanabilirsiniz. Örneğin:
    • Yeni oyuncular için ilerleme durumu bir noktada otomatik olarak Play Oyun Hizmetleri'ne bağlanır. (ör. oyunun lansmanında, eğitimden veya belirli sayıda seviyeden sonra vb.).
    • Mevcut oyuncular için mevcut ilerleme otomatik olarak Oyuncu, oyununuzun bir sürümüne güncellendikten sonra Play Games Hizmetleri Entegre Play Games Hizmetleri V2.
    • Play Games Hizmetleri kimliği bir veya daha fazla hesaba bağlanabilir. ve Play Games Hizmetleri'nin bu hesaplarla bağlantısı kaldırılabilir, ancak en az bir geçerli hesaba bağlı olmalıdır.
  • Play Games Hizmetleri oyuncu kimliğine göre, oturumu kapalı olan/yeni bir cihazda oyun ilerleme durumunu otomatik olarak geri yükleme.

Play Games Hizmetleri kimliklerini mevcut hesaplara nasıl depolayacağınız ve atayacağınız aşağıdaki örneklerde ana hatlarıyla belirtildiği gibi esnektir. Göz önünde bulundurulması gereken temel şartlar, oyuncunun Play Games Hizmetleri kimliği ile oyun ilerleme durumu arasında bağlantı oluşturmak için manuel olarak oturum açması veya başka bir kimlik sistemiyle bağlantı oluşturması gerekmemesi ve oyuncunun ilerleme durumunun farklı platformlarda sorunsuz bir şekilde geri yüklenebilmesidir.

Çözümünüzü tasarlarken mevcut sisteminize bakarak başlayın nasıl dahil ettiğine bakacağız. Bazı sistemler hesap başına tek bir tanımlayıcı kullanırken bazıları her hesap için birden fazla tanımlayıcı kullanır.

Her bir hesap kimliğini yalnızca tek bir tanımlayıcıyla ilişkilendirebiliyorsanız Play Games Hizmetleri'ni ilişkilendirme desteği eklemek için. Aşağıdaki çözümlerde bunun nasıl yapılacağı gösterilmektedir.

Örnek Çözümler

Örnek çözümler arasında bağlama ve geri çağırma çözümleri yer alır.

Bağlama, Play Games Hizmetleri kimliğini bir hesap durumuna kalıcı veya yarı kalıcı olarak bağlama işlemidir. Bağlama işleminde, oyuncu oturumunu kapatıp oyununuzda başka bir hesapla oturum açsa bile Play Oyun Hizmetleri aracılığıyla geri yüklenen temel hesap, oyuncunun işlemi olmadan değişmez. Burada bu konuyu bağlama başlıklı makaleyi inceleyin.

Güçlü Bağlama Akışı

Hatırlayacağınız gibi, oyun geliştiricisi olarak bazı Oyuncunun geri yüklemesi için Play Games Hizmetleri Kimliği ve son görülen hesaplar Başka bir cihazda Play Games Hizmetleri'nde oturum açtığında. Her seferinde Oyuncu, aynı alan adını içeren başka bir oyun hesabına giriş yapar. Bu bağlama değişir. Bir örnek verelim: son kullanılan geri çağırma bölümünde daha fazla değindiğimiz hesapları örneğini inceleyin:

Hatırlanabilirlik Akışları Geri Çağırma Akış Çizelgesi

Aşağıdaki çözümlere daha fazla kullanıcı akışı örneği eklenmiştir.

Hesap bağlama

Oyununuzda birden fazla hesap içeren çok fazla oyuncu yoksa veya oyuncuları oyununuzda tek bir hesap sahibi olmaya teşvik etmek ve büyük olasılıkla oyununuz için en iyi çözümdür. Bu örnekte, ilk olarak Google Play Games Hizmetleri'nde oturum açıldığında görülen hesap ( veya başka bir kimlik platformuna bağlı olan hesaplar) Play Games Hizmetleri Oyuncu Kimliği. Bu bağlantıdan sonra, bağlanan hesap yeni cihazlarda otomatik olarak geri yüklenir. Güçlü bir bağlama yaptığımızdan oyuncu, oyun içinde hesap değiştirmek için Play Games Hizmetleri profilleri arasında da geçiş yapabilir. Bu senaryoda oyuncudan onay almasını isteyebilirsiniz.

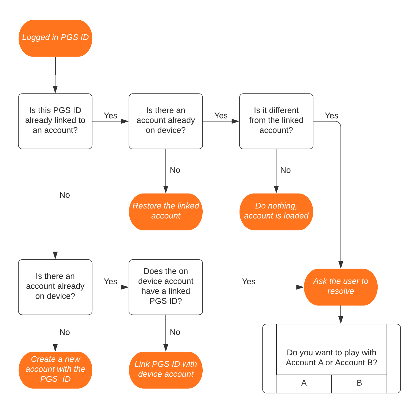
Play Oyun Hizmetleri Hesap Çözümleme İş Akışı

Çakışan hesaplar varsa oynatıcıdan bir hesap seçmesini istemenizi öneririz. Bu çakışan durumlar yalnızca birden fazla oyuncu veya hem de büyük olasılıkla bilgi ve oyun oynama isteğine sahip bu verileri kullanabilirsiniz.

Hesap çözümlendikten sonra oyununuz, oyuncunun seçimini hatırlayacaktır oturum açma tanımlayıcılarında değişiklik yapılmadı. Play Oyun Hizmetleri, veya oyuncu, oyun varsa yukarıdaki adımlar oyuncu olarak hesaplarında değişiklik istediklerine dair güçlü bir sinyal verdi.

Bağlantı kaldırılıyor

Oyuncuya oyunlarını tamamen kontrol etme imkanı sunmak oyuncuya bağlantısını kesme imkanı sunabilirsiniz. Oyun hesabı olan Play Games Hizmetleri Oyuncu Kimliği. Bu sayede proje bazı birden çok hesaplı oyuncuları, Ana hesabı olmayan bir hesapla ilişkili Play Games Hizmetleri oyuncu kimliği

Ek hesap bağlama örnekleri

Güçlü Bağlama Akışı

Bu ana örnekte, belirli bir Play Games Hizmetleri Oyuncu Kimliğinin (1) gösterilen ilk oyun içi hesaba bağlıdır (A) ve Oyuncu, başka bir hesapta oynamak için oyundaki ilerleme durumundan çıkış yapar.

İsteğe bağlı olarak oyuncuların hesaplarını yeniden bağlamasına izin verebilirsiniz ancak bu zorunlu değildir.

Cihazdaki hesapları değiştirme

Güçlü Bağlama Hesap Değiştirme Akış

Burada oyuncu, Play Games Hizmetleri hesaplarını manuel olarak değiştirmiştir ve bu nedenle oyuna, oyun içi hesabını başka bir hesapla değiştirmek istediğine dair güçlü bir sinyal vermiştir. Oyuncunun istediği şey bu değişime tepki vermektir; Bu sinyalin dikkate alınması oyuncu deneyimini iyileştirir.

Başka bir tanımlayıcıya sahip mevcut bağlı hesap

Mevcut Hesap Akışını Güçlü Bağlama

Bu örnekte, Play Games Hizmetleri'ne bağlı olmayan hesapların bile tanımlayıcıların Play Oyun Hizmetleri'ne bağlanması ve ardından yeni cihazlar. Oyununuzda hesabı olan mevcut oyuncuların çoğu bu oyunda seçin.

Son hesapları geri çağır

Çözümler düşünüldüğünde genellikle çoklu hesap deneyimi gündeme gelir. Oyununuz kullanıcılara çok sayıda oyun veya video oluşturma (ör. öğe otomatı oyunları veya kendi macera oyunlarınızı seçin), ardından bağlama tek bir hesaba ait Play Games Hizmetleri Oyuncu Kimliği en iyi oyuncu deneyimini yaşayabilirsiniz.

Geri çağırma çözümünde, rastgele oluşturulmuş bir eşlemenin Play Games Hizmetleri oyuncu kimliği ve oyun içi hesap. Oyuncu yalnızca şu öğeyi görür: cihaz değiştirirken veya çıkış yaparken kaydettiğiniz son hesaplar.

Geri Çağırma Akış Çizelgesi

Bu örnekte, bir oyuncu bir oyun için üç hesaba sahip ve yeni bir cihaza geçiyor:

Geri Çağırma Akışı 2

Oynatıcıdan geri yükleme yapmasını istediğinizde ayrıca bir "iptal" oyuncuların yeni hesap oluşturmak için seçebilecekleri "yeni oluştur" düğmesi.

Basitlik açısından oyununuz yalnızca en son görüntülenen hesabı hatırlamayı seçebilir. Bu, çoklu hesap geçişi kullanım alanı için daha zor olabilir ancak yine de süreklilik koşulunu karşılar.

Diğer geri çağırma örnekleri

Aşağıdaki bölümde, geri çağırmanın kullanıldığı ek örnekler bulunmaktadır.

Android dışı telefonlar

Android dışı akışı geri çağırma

Burada, her iki hesap da halihazırda mevcut olan (3. taraf hesabı bağlı) geri çağrılan hesapları görebilirsiniz. veya Play Games Hizmetleri'nin oturumu açık olmayan başka bir hizmetten oluşturulmuş olanak tanır.

Daha yaygın olarak kullanılan bir akış, Android olmayan bir telefondan başlayıp PC Üzerinde Google Play Games

Android dışı akış 2'yi geri çağırma

Android olmayan telefonda Play Games Hizmetleri olmadığından geri çağırma etkin değildir ve oyuncunun PC'de Google Play Games'den kimlik bilgilerini manuel olarak yazması gerekir.

Bir hesap için birden fazla Play Games Hizmetleri profili

Bazen, daha önce belirli bir hesabı "yeniden çağıran" birden fazla etkin Play Games Hizmetleri profili olabilir. Bu durumda iki ana çözümlerden bahsedeceğiz:

Yine de kaydet Birden Çok Profili Geri Çağırma Yine de Kaydetme Akışı "Yine de kaydet" modelinde, belirli bir hesaba yönelik yinelenen işaretçiler dikkate alınmaz.

Geçersiz kıl Birden Çok Profili Geçersiz Kılma Akışı Geri Çağırma "Geçersiz kıl" modelinde geliştiricinin, hesap eşlemelerini Play Games Services'e bildirmesi ve "Geçersiz kıl" modelindeki tablolarındaki eski eşlemeleri temizlemesi gerekir. Bu sayede Toplatılan hesapların ve Play Oyun Hizmetleri'nin net bir 1:1 eşleştirmesini sağlayın hesaplar.

Aynı cihazda hatırlatma Aynı Cihazı Geri Çağırma Akışları Birden fazla hesabı olan oyuncular, oyun hesapları arasında hızlıca geçiş yapmak için hatırlatma uygulamanızı da kullanabilir.