Visão geral dos serviços vinculados

Um serviço vinculado é o servidor em uma interface cliente-servidor. Ele permite que os componentes como atividades se vinculam ao serviço, enviam solicitações, recebem respostas e realizam comunicação entre processos (IPC). Um serviço vinculado geralmente existe somente enquanto serve a outro componente do aplicativo e não é executado em segundo plano indefinidamente.

Este documento descreve como criar um serviço vinculado, inclusive como realizar a vinculação ao serviço em outros componentes do aplicativo. Para mais informações sobre os serviços em geral, por exemplo, como enviar notificações de um serviço e configurá-lo para ser executado em primeiro plano, consulte Visão geral dos Serviços.

Noções básicas

Um serviço vinculado é uma implementação da classe Service que permite outros aplicativos se vinculam a ele e interagem com ele. Para fornecer a vinculação o serviço, você implementa o método de callback onBind(). Esse método retorna um objeto IBinder que define a interface de programação que os clientes podem usar para interagir com o serviço.

Vincular a um serviço iniciado

Como discutido na seção Visão geral dos serviços, é possível criar um serviço que já foi iniciado e vinculado. Ou seja, é possível iniciar exclusivo chamando startService(), que permite e o serviço seja executado indefinidamente. Também é possível permitir que um cliente se vincule ao serviço chamando bindService().

Se você permitir que o serviço seja iniciado e vinculado, quando ele for iniciado, o sistema não o destrói quando todos os clientes são desvinculados. Em vez disso, interrompa o serviço explicitamente chamando stopSelf() ou stopService().

Apesar de normalmente você implementar onBind() ou onStartCommand(), às vezes é necessário implementar ambos. Por exemplo, um player de música pode achar útil permitir que seu serviço seja executado indefinidamente e também fornecer vinculação. Dessa forma, uma atividade pode iniciar o serviço para executar música, e ela continuará sendo reproduzida mesmo se o usuário sair do aplicativo. Em seguida, quando o usuário voltar ao aplicativo, a atividade poderá ser vinculada ao serviço para retomar o controle da reprodução.

Para mais informações sobre o ciclo de vida do serviço ao adicionar a vinculação a um serviço iniciado, consulte a seção Gerenciar o ciclo de vida de um serviço vinculado.

O cliente poderá vincular-se a um serviço chamando bindService(). Quando isso ocorre, é preciso fornecer uma implementação de ServiceConnection, que monitora a conexão com o serviço. O valor de retorno de bindService() indica se o serviço solicitado existe e se o cliente tem permissão para acessá-lo.

Quando o sistema Android cria a conexão entre o cliente e o serviço, liga para onServiceConnected() no ServiceConnection. A O método onServiceConnected() inclui um IBinder. , que o cliente usa para se comunicar com o serviço vinculado.

Você pode conectar vários clientes a um serviço simultaneamente. No entanto, o sistema armazena em cache o canal de comunicação do serviço IBinder. Em outras palavras, o sistema chama o método onBind() para gerar o IBinder somente quando o primeiro vínculos de clientes. Assim, o sistema entrega o mesmo IBinder a todos os outros clientes vinculados ao mesmo serviço, sem chamar onBind() novamente.

Quando o último cliente se desvincula do serviço, o sistema o destrói, a menos que o serviço foi iniciado usando startService().

Ao implementar o serviço vinculado, o mais importante é definir a interface que o método de callback onBind() retornará. O seguinte aborda várias maneiras de definir as propriedades interface IBinder.

Criar um serviço vinculado

Ao criar um serviço que fornece vinculação, você precisa fornecer um IBinder que ofereça a interface de programação que os clientes podem usar para interagir com o serviço. Há três maneiras possíveis de definir a interface:

Ampliar a classe Binder
Se o serviço for particular para seu próprio aplicativo e executado no mesmo processo como o cliente, o que é comum, crie sua interface estendendo o Binder aula e retornar uma instância dele do onBind() O cliente receberá Binder e poderá usá-lo para acessar os métodos públicos disponíveis na implementação de Binder ou de Service.

Essa é a técnica mais recomendada quando o serviço é meramente um worker de segundo plano para o próprio aplicativo. O único caso de uso quando essa não é a maneira preferida de criar sua interface é se o serviço é usado por outros aplicativos ou em processos separados.

Usar um mensageiro
Caso você precise que a interface funcione em diferentes processos, é possível criar uma interface para o serviço com um Messenger. Dessa maneira, o serviço define um Handler que responde a diferentes tipos de objetos Message.

Este Handler é a base para uma Messenger, que pode compartilhar uma IBinder com o cliente, permitindo que ele envie comandos ao serviço usando objetos Message. Além disso, o cliente pode definir um Messenger de por conta própria, para que o serviço possa enviar as mensagens de volta.

Essa é a maneira mais simples de estabelecer a comunicação entre processos (IPC), já que o Messenger coloca todas as solicitações em fila em uma única linha de execução para que você não precise projetar o serviço para que seja seguro para linhas de execução.

Usar a AIDL
A Linguagem de definição de interface do Android (AIDL) decompõe objetos em primitivos, que o sistema operacional pode entender, e os organiza em processos para executar IPC. A técnica anterior, usando o Messenger, tem base na AIDL como a estrutura subjacente.

Como mencionado na seção anterior, o Messenger cria uma fila de todas as solicitações do cliente em um único thread para que o serviço receba uma solicitação de cada vez. No entanto, se você quiser que o serviço processe várias solicitações simultaneamente, poderá usar a AIDL diretamente. Nesse caso, o serviço precisa ser seguro para linhas de execução e ser compatível com várias linhas de execução.

Para usar a AIDL diretamente, crie um arquivo .aidl que defina a interface de programação. As ferramentas do SDK do Android usam esse arquivo para gerar uma classe abstrata que implementa a interface e processa a IPC, que pode ser estendida dentro do serviço.

Observação:para a maioria dos aplicativos, a AIDL não é a melhor opção para criar um serviço vinculado, porque pode exigir recursos de multissegmentação e pode resultar em uma implementação mais complicada. Portanto, este documento não discute como para usá-lo em seu serviço. Se você tiver certeza de que precisa para usar a AIDL diretamente, consulte a AIDL documento.

Ampliar a classe Binder

Se apenas o aplicativo local usar seu serviço e não precisar o trabalho entre processos, é possível implementar a própria classe Binder, que fornece ao seu cliente acesso a métodos públicos no serviço.

Observação: isso funcionará somente se o cliente e o serviço estiverem no mesmo aplicativo e processo, o que é muito comum. Por exemplo, isso funciona bem para um ambiente que precise vincular uma atividade ao próprio serviço que esteja reproduzindo música no plano de fundo.

Veja aqui como configurar esse recurso:

  1. No seu serviço, crie uma instância de Binder que cumpra uma das seguintes condições:
    • Contenha métodos públicos que o cliente possa chamar.
    • Retorne ao cliente a instância Service atual, que tenha métodos públicos que ele possa chamar.
    • Retorne uma instância de outra classe hospedada pelo serviço com métodos públicos que o cliente possa chamar.
  2. Retorne essa instância de Binder do método de callback onBind().
  3. No cliente, receba o Binder do método de callback onServiceConnected() e faça chamadas para o serviço vinculado usando os métodos fornecidos.

Observação: o serviço e o cliente precisam estar no mesmo aplicativo para que o cliente possa transmitir o objeto retornado e chamar as APIs adequadamente. O serviço e cliente também devem estar no mesmo processo, pois essa técnica não tem nenhuma o gerenciamento de processos.

Por exemplo, veja um serviço que fornece aos clientes acesso aos métodos com uma implementação de Binder:

Kotlin

class LocalService : Service() {
    // Binder given to clients.
    private val binder = LocalBinder()

    // Random number generator.
    private val mGenerator = Random()

    /** Method for clients.  */
    val randomNumber: Int
        get() = mGenerator.nextInt(100)

    /**
     * Class used for the client Binder. Because we know this service always
     * runs in the same process as its clients, we don't need to deal with IPC.
     */
    inner class LocalBinder : Binder() {
        // Return this instance of LocalService so clients can call public methods.
        fun getService(): LocalService = this@LocalService
    }

    override fun onBind(intent: Intent): IBinder {
        return binder
    }
}

Java

public class LocalService extends Service {
    // Binder given to clients.
    private final IBinder binder = new LocalBinder();
    // Random number generator.
    private final Random mGenerator = new Random();

    /**
     * Class used for the client Binder.  Because we know this service always
     * runs in the same process as its clients, we don't need to deal with IPC.
     */
    public class LocalBinder extends Binder {
        LocalService getService() {
            // Return this instance of LocalService so clients can call public methods.
            return LocalService.this;
        }
    }

    @Override
    public IBinder onBind(Intent intent) {
        return binder;
    }

    /** Method for clients. */
    public int getRandomNumber() {
      return mGenerator.nextInt(100);
    }
}

O LocalBinder fornece o método getService() para que os clientes recuperem a instância atual de LocalService. Isso permite que os clientes chamem métodos públicos na serviço. Por exemplo, eles podem chamar getRandomNumber() no serviço.

Veja uma atividade que se vincula a LocalService e chama getRandomNumber() quando um botão é pressionado:

Kotlin

class BindingActivity : Activity() {
    private lateinit var mService: LocalService
    private var mBound: Boolean = false

    /** Defines callbacks for service binding, passed to bindService().  */
    private val connection = object : ServiceConnection {

        override fun onServiceConnected(className: ComponentName, service: IBinder) {
            // We've bound to LocalService, cast the IBinder and get LocalService instance.
            val binder = service as LocalService.LocalBinder
            mService = binder.getService()
            mBound = true
        }

        override fun onServiceDisconnected(arg0: ComponentName) {
            mBound = false
        }
    }

    override fun onCreate(savedInstanceState: Bundle?) {
        super.onCreate(savedInstanceState)
        setContentView(R.layout.main)
    }

    override fun onStart() {
        super.onStart()
        // Bind to LocalService.
        Intent(this, LocalService::class.java).also { inte>nt -
            bindService(intent, connection, Context.BIND_AUTO_CREATE)
        }
    }

    override fun onStop() {
        super.onStop()
        unbindService(connection)
        mBound = false
    }

    /** Called when a button is clicked (the button in the layout file attaches to
     * this method with the android:onClick attribute).  */
    fun onButtonClick(v: View) {
        if (mBound) {
            // Call a method from the LocalService.
            // However, if this call is something that might hang, then put this request
            // in a separate thread to avoid slowing down the activity performance.
            val num: Int = mService.randomNumber
            Toast.makeText(this, "number: $num", Toast.LENGTH_SHORT).show()
        }
    }
}

Java

public class BindingActivity extends Activity {
    LocalService mService;
    boolean mBound = false;

    @Override
    protected void onCreate(Bundle savedInstanceState) {
        super.onCreate(savedInstanceState);
        setContentView(R.layout.main);
    }

    @Override
    protected void onStart() {
        super.onStart();
        // Bind to LocalService.
        Intent intent = new Intent(this, LocalService.class);
        bindService(intent, connection, Context.BIND_AUTO_CREATE);
    }

    @Override
    protected void onStop() {
        super.onStop();
        unbindService(connection);
        mBound = false;
    }

    /** Called when a button is clicked (the button in the layout file attaches to
      * this method with the android:onClick attribute). */
    public void onButtonClick(View v) {
        if (mBound) {
            // Call a method from the LocalService.
            // However, if this call is something that might hang, then put this request
            // in a separate thread to avoid slowing down the activity performance.
            int num = mService.getRandomNumber();
            Toast.makeText(this, "number: " + num, Toast.LENGTH_SHORT).show();
        }
    }

    /** Defines callbacks for service binding, passed to bindService(). */
    private ServiceConnection connection = new ServiceConnection() {

        @Override
        public void onServiceConnected(ComponentName className,
                IBinder service) {
            // We've bound to LocalService, cast the IBinder and get LocalService instance.
            LocalBinder binder = (LocalBinder) service;
            mService = binder.getService();
            mBound = true;
        }

        @Override
        public void onServiceDisconnected(ComponentName arg0) {
            mBound = false;
        }
    };
}

O exemplo anterior mostra como o cliente se vincula ao serviço usando uma implementação de ServiceConnection e o callback onServiceConnected(). A próxima seção fornece mais informações sobre esse processo de vinculação ao serviço.

Observação:no exemplo anterior, o O método onStop() desvincula o cliente do serviço. desvincule os clientes dos serviços em momentos apropriados, conforme discutido nas Seção Observações adicionais.

Para ver mais exemplos de código, consulte as classes LocalService.java e LocalServiceActivities.java em ApiDemos.

Usar um mensageiro

Caso você precise que o serviço se comunique com processos remotos, é possível usar um Messenger para fornecer a interface ao serviço. Essa técnica permite você realiza a comunicação entre processos (IPC) sem precisar usar a AIDL.

Usar um Messenger para sua interface é mais fácil que usar a AIDL, já que Messenger cria uma fila com todas as chamadas para o serviço. Uma interface AIDL pura envia solicitações simultâneas para o que precisa processar a multissegmentação.

Para a maioria dos aplicativos, o serviço não precisa realizar várias linhas de execução. Portanto, o uso de Messenger permite que o serviço processe uma chamada por vez. Se for importante que seu serviço use várias linhas de execução, use a AIDL para definir a interface.

Veja a seguir um resumo sobre como usar um Messenger.

  1. O serviço implementa um Handler que recebe um callback para cada chamada de um cliente.
  2. O serviço usa o Handler para criar um objeto Messenger (que é uma referência para Handler).
  3. O Messenger cria um IBinder que o serviço retorna aos clientes de onBind().
  4. Os clientes usam IBinder para instanciar o Messenger (que faz referência ao Handler do serviço), que usam para enviar objetos Message para o serviço.
  5. O serviço recebe cada Message no respectivo Handler, especificamente, no método handleMessage().

Dessa forma, não há métodos para o cliente chamar no serviço. Em vez disso, o cliente envia mensagens (objetos Message) que o serviço recebe no Handler.

Veja a seguir um exemplo simples de serviço que usa uma interface Messenger.

Kotlin

/** Command to the service to display a message.  */
private const val MSG_SAY_HELLO = 1

class MessengerService : Service() {

    /**
     * Target we publish for clients to send messages to IncomingHandler.
     */
    private lateinit var mMessenger: Messenger

    /**
     * Handler of incoming messages from clients.
     */
    internal class IncomingHandler(
            context: Context,
            private val applicationContext: Context = context.applicationContext
    ) : Handler() {
        override fun handleMessage(msg: Message) {
            when (msg.what) {
                MSG_SAY_HELLO ->
                    Toast.makeText(applicationContext, "hello!", Toast.LENGTH_SHORT).show()
            >    else - super.handleMessage(msg)
            }
        }
    }

    /**
     * When binding to the service, we return an interface to our messenger
     * for sending messages to the service.
     */
    override fun onBind(intent: Intent): IBinder? {
        Toast.makeText(applicationContext, "binding", Toast.LENGTH_SHORT).show()
        mMessenger = Messenger(IncomingHandler(this))
        return mMessenger.binder
    }
}

Java

public class MessengerService extends Service {
    /**
     * Command to the service to display a message.
     */
    static final int MSG_SAY_HELLO = 1;

    /**
     * Handler of incoming messages from clients.
     */
    static class IncomingHandler extends Handler {
        private Context applicationContext;

        IncomingHandler(Context context) {
            applicationContext = context.getApplicationContext();
        }

        @Override
        public void handleMessage(Message msg) {
            switch (msg.what) {
                case MSG_SAY_HELLO:
                    Toast.makeText(applicationContext, "hello!", Toast.LENGTH_SHORT).show();
                    break;
                default:
                    super.handleMessage(msg);
            }
        }
    }

    /**
     * Target we publish for clients to send messages to IncomingHandler.
     */
    Messenger mMessenger;

    /**
     * When binding to the service, we return an interface to our messenger
     * for sending messages to the service.
     */
    @Override
    public IBinder onBind(Intent intent) {
        Toast.makeText(getApplicationContext(), "binding", Toast.LENGTH_SHORT).show();
        mMessenger = new Messenger(new IncomingHandler(this));
        return mMessenger.getBinder();
    }
}

O método handleMessage() na classe Handler é onde o serviço recebe o Message. e decide o que fazer com base no membro what.

Tudo o que o cliente precisa fazer é criar um Messenger com base no IBinder retornado pelo serviço e enviar uma mensagem usando send(). Por exemplo, esta é uma atividade que se vincula e envia a mensagem MSG_SAY_HELLO a ele:

Kotlin

class ActivityMessenger : Activity() {
    /** Messenger for communicating with the service.  */
    private var mService: Messenger? = null

    /** Flag indicating whether we have called bind on the service.  */
    private var bound: Boolean = false

    /**
     * Class for interacting with the main interface of the service.
     */
    private val mConnection = object : ServiceConnection {

        override fun onServiceConnected(className: ComponentName, service: IBinder) {
            // This is called when the connection with the service has been
            // established, giving us the object we can use to
            // interact with the service.  We are communicating with the
            // service using a Messenger, so here we get a client-side
            // representation of that from the raw IBinder object.
            mService = Messenger(service)
            bound = true
        }

        override fun onServiceDisconnected(className: ComponentName) {
            // This is called when the connection with the service has been
            // unexpectedly disconnected—that is, its process crashed.
            mService = null
            bound = false
        }
    }

    fun sayHello(v: View) {
        if (!bound) return
        // Create and send a message to the service, using a supported 'what' value.
        val msg: Message = Message.obtain(null, MSG_SAY_HELLO, 0, 0)
        try {
            mService?.send(msg)
        } catch (e: RemoteException) {
            e.printStackTrace()
        }

    }

    override fun onCreate(savedInstanceState: Bundle?) {
        super.onCreate(savedInstanceState)
        setContentView(R.layout.main)
    }

    override fun onStart() {
        super.onStart()
        // Bind to the service.
        Intent(this, MessengerService::class.java).also { >intent -
            bindService(intent, mConnection, Context.BIND_AUTO_CREATE)
        }
    }

    override fun onStop() {
        super.onStop()
        // Unbind from the service.
        if (bound) {
            unbindService(mConnection)
            bound = false
        }
    }
}

Java

public class ActivityMessenger extends Activity {
    /** Messenger for communicating with the service. */
    Messenger mService = null;

    /** Flag indicating whether we have called bind on the service. */
    boolean bound;

    /**
     * Class for interacting with the main interface of the service.
     */
    private ServiceConnection mConnection = new ServiceConnection() {
        public void onServiceConnected(ComponentName className, IBinder service) {
            // This is called when the connection with the service has been
            // established, giving us the object we can use to
            // interact with the service.  We are communicating with the
            // service using a Messenger, so here we get a client-side
            // representation of that from the raw IBinder object.
            mService = new Messenger(service);
            bound = true;
        }

        public void onServiceDisconnected(ComponentName className) {
            // This is called when the connection with the service has been
            // unexpectedly disconnected—that is, its process crashed.
            mService = null;
            bound = false;
        }
    };

    public void sayHello(View v) {
        if (!bound) return;
        // Create and send a message to the service, using a supported 'what' value.
        Message msg = Message.obtain(null, MessengerService.MSG_SAY_HELLO, 0, 0);
        try {
            mService.send(msg);
        } catch (RemoteException e) {
            e.printStackTrace();
        }
    }

    @Override
    protected void onCreate(Bundle savedInstanceState) {
        super.onCreate(savedInstanceState);
        setContentView(R.layout.main);
    }

    @Override
    protected void onStart() {
        super.onStart();
        // Bind to the service.
        bindService(new Intent(this, MessengerService.class), mConnection,
            Context.BIND_AUTO_CREATE);
    }

    @Override
    protected void onStop() {
        super.onStop();
        // Unbind from the service.
        if (bound) {
            unbindService(mConnection);
            bound = false;
        }
    }
}

Esse exemplo não mostra como o serviço pode responder ao cliente. Caso queira que o serviço responda, também será necessário criar um Messenger no cliente. Em seguida, quando o cliente receber o callback de onServiceConnected() ele enviará uma Message ao serviço que inclui o Messenger do cliente no parâmetro replyTo do método send().

Veja um exemplo de como fornecer mensagens bidirecionais nas amostras MessengerService.java (serviço) e MessengerServiceActivities.java (cliente).

Vincular a um serviço

Componentes de aplicativo (clientes) podem se vincular a um serviço chamando bindService(). O sistema Android, em seguida, chama o método onBind() do serviço, que retorna um IBinder para interagir com o serviço.

A vinculação é assíncrona, e bindService() é retornado imediatamente sem retornar IBinder ao cliente. Para receber o IBinder, o cliente precisa criar uma instância de ServiceConnection e transmiti-la para bindService(). O ServiceConnection inclui um método de callback que o sistema chama para enviar o IBinder.

Observação: somente atividades, serviços e provedores de conteúdo podem se vincular a um serviço. Isso não é possível em um broadcast receiver.

Para vinculação a um serviço no seu cliente, siga estas etapas:

  1. Implemente ServiceConnection.

    Sua implementação precisa substituir dois métodos de callback:

    onServiceConnected()
    O sistema chama isso para enviar o IBinder retornado pelo método onBind() do serviço.
    onServiceDisconnected()
    O sistema Android chama isso quando a conexão com o serviço é inesperada perdidos, como quando o serviço falha ou é eliminado. Isso não é chamado quando o cliente desfaz a vinculação.
  2. Chame bindService(), transmitindo a implementação ServiceConnection.

    Observação: se o método retornar “falso”, seu cliente não terá uma conexão válida com o serviço. No entanto, chame unbindService() em seu cliente. Caso contrário, o cliente impede que o serviço será desligado quando estiver ocioso.

  3. Quando o sistema chama o método de callback onServiceConnected(), é possível fazer chamadas para o serviço usando os métodos definidos pela interface.
  4. Para se desconectar de um serviço, chame unbindService().

    Se o cliente ainda estiver vinculado a um serviço quando o app o destruir, a destruição fará com que o cliente seja desvinculado. É uma prática melhor desvincular o cliente assim que ele for concluído que interagem com o serviço. Isso permite que o serviço inativo seja encerrado. Para mais informações sobre os momentos apropriados para vincular e desvincular, consulte a seção Observações adicionais.

O exemplo a seguir conecta o cliente ao serviço criado anteriormente pelo estendendo a classe Binder para que tudo o que ele precisa fazer seja transmitir o IBinder para a classe LocalBinder e solicite a instância LocalService:

Kotlin

var mService: LocalService

val mConnection = object : ServiceConnection {
    // Called when the connection with the service is established.
    override fun onServiceConnected(className: ComponentName, service: IBinder) {
        // Because we have bound to an explicit
        // service that is running in our own process, we can
        // cast its IBinder to a concrete class and directly access it.
        val binder = service as LocalService.LocalBinder
        mService = binder.getService()
        mBound = true
    }

    // Called when the connection with the service disconnects unexpectedly.
    override fun onServiceDisconnected(className: ComponentName) {
        Log.e(TAG, "onServiceDisconnected")
        mBound = false
    }
}

Java

LocalService mService;
private ServiceConnection mConnection = new ServiceConnection() {
    // Called when the connection with the service is established.
    public void onServiceConnected(ComponentName className, IBinder service) {
        // Because we have bound to an explicit
        // service that is running in our own process, we can
        // cast its IBinder to a concrete class and directly access it.
        LocalBinder binder = (LocalBinder) service;
        mService = binder.getService();
        mBound = true;
    }

    // Called when the connection with the service disconnects unexpectedly.
    public void onServiceDisconnected(ComponentName className) {
        Log.e(TAG, "onServiceDisconnected");
        mBound = false;
    }
};

Com esse ServiceConnection, o cliente pode se vincular a um serviço transmitindo-o para bindService(), como mostrado neste exemplo:

Kotlin

Intent(this, LocalService::class.java).also { intent ->
    bindService(intent, connection, Context.BIND_AUTO_CREATE)
}

Java

Intent intent = new Intent(this, LocalService.class);
bindService(intent, connection, Context.BIND_AUTO_CREATE);
  • O primeiro parâmetro de bindService() é um Intent que nomeia explicitamente o serviço que será vinculado.

    Cuidado: se você usar uma intent para vinculação a uma Service, verifique se o app é seguro usando uma linguagem explícita intenção. Usar uma intent implícita para iniciar um serviço é uma risco de segurança porque não é possível determinar qual serviço responde à intent, e o usuário não consegue saber qual serviço é iniciado. A partir do Android 5.0 (API de nível 21), o sistema gera uma exceção se você chama bindService() com uma intent implícita.

  • O segundo parâmetro é o objeto ServiceConnection.
  • O terceiro parâmetro é uma flag que indica opções de vinculação, geralmente BIND_AUTO_CREATE, para criar o serviço, caso ainda não tenha feito. vivos. Outros valores possíveis são BIND_DEBUG_UNBIND, BIND_NOT_FOREGROUND ou 0 para nenhum.

Outras observações

A seguir, há algumas observações importantes sobre a vinculação a um serviço:

  • Sempre capturam exceções DeadObjectException, que são geradas quando a conexão falhar. Essa é a única exceção lançada por métodos remotos.
  • Objetos são referências contadas entre processos.
  • Geralmente, você pareia a vinculação e a desvinculação durante o processo momentos crescentes e decrescentes do ciclo de vida do cliente, conforme descrito no exemplos a seguir:
    • Se você precisar interagir com o serviço apenas enquanto a atividade estiver visível, vincule durante onStart() e desvincule durante onStop().
    • Se você quiser que sua atividade receba respostas mesmo quando estiver interrompida no segundo plano, vincular durante onCreate() e desvincular durante onDestroy(). Esteja ciente de que isso implica que a atividade precisa usar o serviço durante todo o tempo de execução, mesmo em segundo plano; portanto, quando o serviço estiver em outro processo, isso aumentará o peso do processo maior probabilidade de serem eliminados pelo sistema.

    Observação:em geral, não é possível fazer a vinculação ou desvinculação. durante os callbacks onResume() e onPause() da atividade, porque eles ocorrem a cada a transição do ciclo de vida. Mantenha o processamento que ocorre nessas transições ao mínimo.

    Além disso, se várias atividades em seu aplicativo se vinculam ao mesmo serviço, e há uma transição entre duas dessas atividades, o serviço poderá ser destruído e recriado como o desvinculação de atividade (durante a pausa) antes da vinculação do próximo (durante a retomada). Essa transição da atividade as atividades coordenam os ciclos de vida delas é descrito em O ciclo de vida da atividade.

Para obter mais códigos de exemplo mostrando como vincular a um serviço, consulte a RemoteService.java em ApiDemos.

Gerenciar o ciclo de vida de um serviço vinculado

Quando um serviço é desvinculado de todos os clientes, o sistema Android o destrói (a menos que tenha começado a usar startService()). Você não precisa gerenciar o ciclo de vida do serviço um serviço puramente vinculado. O sistema Android gerencia isso para você com base no se ele está vinculado a um cliente.

No entanto, se você implementar o método de callback onStartCommand(), interrompa o serviço explicitamente, já que o é considerado iniciado. Nesse caso, o serviço permanecerá em execução até ser interrompido com stopSelf() ou que outro componente chame stopService(), independentemente de estar ou não vinculado a qualquer cliente.

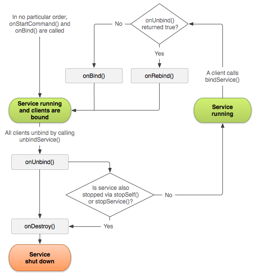
Além disso, se o serviço for iniciado e aceitar vinculação, quando o sistema chamar método onUnbind(), é possível retornar opcionalmente true se você quiser receber uma chamada para onRebind() na próxima vez que um cliente se vincular ao serviço. onRebind() retorna "void", mas o cliente ainda recebe o IBinder no callback onServiceConnected(). A figura a seguir ilustra a lógica desse tipo de ciclo de vida.

Figura 1. O ciclo de vida de um serviço que é iniciado e também permite vinculação.

Para mais informações sobre o ciclo de vida de um serviço iniciado, consulte a Visão geral dos serviços.