미디어 버튼은 블루투스 헤드셋의 일시중지/재생 버튼 등 Android 기기 및 기타 주변기기에서 볼 수 있는 하드웨어 버튼입니다. 사용자가 미디어 버튼을 누르면 Android는 KeyEvent를 생성하는데, 여기에는 버튼을 식별하는 키 코드가 포함되어 있습니다. 미디어 버튼 KeyEvents의 키 코드는 KEYCODE_MEDIA로 시작하는 상수입니다(예: KEYCODE_MEDIA_PLAY).
앱은 다음과 같은 세 가지 경우에 미디어 버튼 이벤트를 처리할 수 있어야 합니다. 우선순위:
- 앱의 UI 활동이 표시되는 경우
- UI 활동이 숨겨져 있고 앱의 미디어 세션이 활성 상태인 경우
- UI 활동이 숨겨져 있고 앱의 미디어 세션이 비활성 상태이며 다시 시작해야 하는 경우
포그라운드 활동에서 미디어 버튼 처리
포그라운드 활동이 onKeyDown()에서 미디어 버튼 키 이벤트를 수신합니다.
메서드를 사용하여 축소하도록 요청합니다. 실행 중인 Android 버전에 따라 시스템에서 이벤트를
미디어 컨트롤러:
- Android 5.0 (API 수준 21) 이상을 실행 중인 경우
FLAG_HANDLES_MEDIA_BUTTONSMediaBrowserCompat.ConnectionCallback.onConnected입니다. 이렇게 하면 미디어 컨트롤러의dispatchMediaButtonEvent(), 이는 키 코드를 미디어 세션 콜백으로 변환합니다. - Android 5.0 (API 수준 21) 이전에는
onKeyDown()를 수정하여 할 수도 있습니다. 자세한 내용은 활성 미디어 세션에서 미디어 버튼 처리를 참조하세요. 다음 코드 스니펫은 키 코드를 실행하고 dispatchMediaButtonEvent()를 호출하세요.true를 반드시 반환하여 는 이벤트가 처리되었음을 나타냅니다.Kotlin
fun onKeyDown(keyCode: Int, event: KeyEvent): Boolean { if (Build.VERSION.SDK_INT >= Build.VERSION_CODES.LOLLIPOP) { return super.onKeyDown(keyCode, event) } when (keyCode) { KeyEvent.KEYCODE_MEDIA_PLAY -> { yourMediaController.dispatchMediaButtonEvent(event) return true } } return super.onKeyDown(keyCode, event) }
자바
@Override boolean onKeyDown(int keyCode, KeyEvent event) { if (Build.VERSION.SDK_INT >= Build.VERSION_CODES.LOLLIPOP) { return super.onKeyDown(keyCode, event); } switch (keyCode) { case KeyEvent.KEYCODE_MEDIA_PLAY: yourMediaController.dispatchMediaButtonEvent(event); return true; } return super.onKeyDown(keyCode, event); }
미디어 세션 찾기
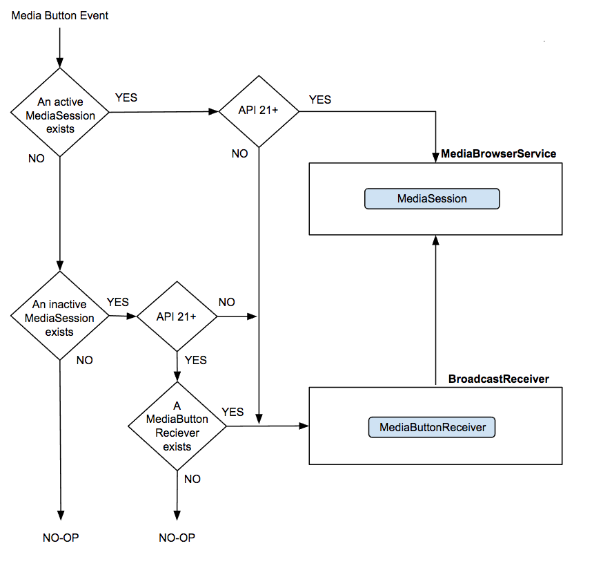
포그라운드 활동이 이벤트를 처리하지 않는 경우, Android는 미디어 세션입니다. 다시 말하지만 실행 중인 버전에 따라 Android에서는 두 가지 방법으로 미디어 세션을 검색할 수 있습니다.
Android 8.0 (API 수준 26) 이상을 실행 중인 경우 시스템은 로컬에서 오디오를 재생한 MediaSession이 있는 마지막 앱을 찾습니다. 세션이 Android는 이벤트를 UI에 직접 보냅니다. 그렇지 않고 세션이 활성 상태가 아니고 미디어 버튼 수신기가 있는 경우 Android에서 이벤트를 전송합니다. 이벤트를 수신할 수 있도록 세션을 다시 시작합니다. 자세한 내용은 미디어 버튼을 사용하여 비활성 미디어 세션 다시 시작을 참조하세요. 세션에 미디어 버튼 수신기가 없으면 시스템은 미디어를 삭제합니다. 아무 일도 일어나지 않습니다. 로직은 다음과 같습니다. 다이어그램:

Android 8.0 (API 수준 26) 이전에는 시스템이 이벤트를 활성 미디어 세션입니다. 활성 미디어 세션이 여러 개 있는 경우 Android는 재생 준비 (버퍼링/연결) 중인 미디어 세션을 선택할 수 있습니다. 일시중지되지 않은 상태로 표시됩니다. (자세한 내용은 활성 미디어 세션에서 미디어 버튼 처리 참조하세요. 활성화된 Android는 이벤트를 가장 최근의 활성 세션으로 전송하려고 시도합니다. 자세한 내용은 미디어 버튼을 사용하여 비활성 미디어 세션 다시 시작을 참조하세요. 다음 다이어그램은 로직을 보여줍니다.

활성 미디어 세션에서 미디어 버튼 처리
Android 5.0 (API 수준 21) 이상에서는 Android가
onMediaButtonEvent()
기본적으로 이 콜백은 KeyEvent를 키 코드와 일치하는 적절한 미디어 세션 콜백 메서드로 변환합니다.
Android 5.0 (API 수준 21) 이전에는 Android가 인텐트를 브로드캐스트하여 미디어 버튼 이벤트를 처리했습니다.
ACTION_MEDIA_BUTTON 작업 사용 앱에서
BroadcastReceiver를 사용하여 이러한 인텐트를 가로챌 수 있습니다. 이
MediaButtonReceiver
이 클래스는
사용할 수 있습니다 이것은
Android의 경우
media-compat 라이브러리를
ACTION_MEDIA_BUTTON를 처리하고 수신 인텐트를
적절한 MediaSessionCompat.Callback 메서드 호출을 생성하세요.
MediaButtonReceiver는 수명이 짧은 BroadcastReceiver로, 들어오는 트래픽을
서비스에 인텐트를 추가해야 합니다. 사용하려는
Android 5.0 이전 시스템의 미디어 버튼에 반드시
MEDIA_BUTTON 인텐트 필터로 매니페스트의 MediaButtonReceiver:
<receiver android:name="android.support.v4.media.session.MediaButtonReceiver" >
<intent-filter>
<action android:name="android.intent.action.MEDIA_BUTTON" />
</intent-filter>
</receiver>
BroadcastReceiver는 인텐트를 서비스에 전달합니다. 인텐트 파싱
미디어 세션의 콜백을 생성하고 서비스의 onStartCommand()에 MediaButtonReceiver.handleIntent() 메서드를 포함합니다.
그러면 키 코드가 적절한 세션 콜백 메서드로 변환됩니다.
Kotlin
private val mediaSessionCompat: MediaSessionCompat = ... override fun onStartCommand(intent: Intent?, flags: Int, startId: Int): Int { MediaButtonReceiver.handleIntent(mediaSessionCompat, intent) return super.onStartCommand(intent, flags, startId) }
자바
private MediaSessionCompat mediaSessionCompat = ...; public int onStartCommand(Intent intent, int flags, int startId) { MediaButtonReceiver.handleIntent(mediaSessionCompat, intent); return super.onStartCommand(intent, flags, startId); }
미디어 버튼을 사용하여 비활성 미디어 세션 다시 시작
Android는 마지막 활성 미디어 세션을 식별할 수 있는 경우 ACTION_MEDIA_BUTTON 인텐트를 manifest에 등록된 구성요소(예: 서비스 또는 BroadcastReceiver)로 보내 세션을 다시 시작하려고 합니다.
그러면 앱은 UI가 보이지 않는 동안 재생을 다시 시작할 수 있습니다(대부분의 오디오 앱이 그러함).
MediaSessionCompat 사용 시 이 동작이 자동으로 사용 설정됩니다. 만약
다음을 통해 Android 프레임워크의 MediaSession 또는 지원 라이브러리 24.0.0을 사용하세요.
25.1.1 미디어 버튼이 다시 시작되도록 하려면 setMediaButtonReceiver를 호출해야 함
미디어 세션입니다.
Android 5.0 (API 수준 21) 이상에서 이 동작을 비활성화하려면 null 미디어 버튼 수신기를 설정합니다.
Kotlin
// Create a MediaSessionCompat mediaSession = MediaSessionCompat(context, LOG_TAG) mediaSession.setMediaButtonReceiver(null)
자바
// Create a MediaSessionCompat mediaSession = new MediaSessionCompat(context, LOG_TAG); mediaSession.setMediaButtonReceiver(null);
미디어 버튼 핸들러 맞춤설정
onMediaButtonEvent()의 기본 동작은 키 코드를 추출하고 미디어 세션의 현재 상태 및 지원되는 작업 목록을 사용하여 어떤 메서드를 호출할지를 결정합니다. 예를 들어 KEYCODE_MEDIA_PLAY는 onPlay()를 호출합니다.
모든 앱에서 일관된 미디어 버튼 환경을 제공하려면
기본 동작으로 변환하고 특정 목적을 위해서만 벗어납니다. 미디어 버튼이
맞춤 처리가 필요한 경우 콜백의
onMediaButtonEvent()
메서드를 호출한 후 다음을 사용하여 KeyEvent를 추출합니다.
intent.getParcelableExtra(Intent.EXTRA_KEY_EVENT),
이벤트를 직접 처리하고 true를 반환합니다.
요약
모든 버전의 Android에서 미디어 버튼 이벤트를 올바르게 처리하려면 다음을 실행해야 합니다.
FLAG_HANDLES_MEDIA_BUTTONS 지정
미디어 세션을 만들 때 생성됩니다.
또한 지원하려는 Android 버전에 따라 다음 요건도 충족해야 합니다.
Android 5.0 이상에서 실행하는 경우:
- 미디어 컨트롤러
onConnected()콜백에서MediaControllerCompat.setMediaController()를 호출합니다. - 미디어 버튼이 비활성 세션을 다시 시작하도록 허용하려면 다음을 호출하여
MediaButtonReceiver를 동적으로 만듭니다.setMediaButtonReceiver()후PendingIntent에 전달
Android 5.0 이전의 시스템에서 실행하는 경우:
- 미디어 버튼 처리를 위해 활동의
onKeyDown()을 재정의합니다. - 앱의 manifest에 추가하여 정적으로
MediaButtonReceiver를 생성합니다.