В этом руководстве объясняется, как сделать так, чтобы ваше приложение всегда было доступно, как реагировать на изменения состояния питания и как управлять поведением приложения, чтобы обеспечить удобство использования и при этом экономить заряд батареи .
Постоянное отображение приложения существенно влияет на время работы батареи, поэтому при добавлении этой функции учитывайте влияние на энергопотребление.
Ключевые концепции
Когда приложение Wear OS отображается на весь экран, оно находится в одном из двух состояний питания:
- Интерактивный : режим высокой мощности, при котором экран имеет максимальную яркость, что обеспечивает полноценное взаимодействие с пользователем.
- Ambient : режим пониженного энергопотребления, при котором яркость дисплея снижается для экономии энергии. В этом состоянии пользовательский интерфейс приложения по-прежнему занимает весь экран, но система может изменить его внешний вид, размывая его или накладывая поверх него другой контент, например, время. Это также называется Ambient Mode .
Переходом между этими состояниями управляет операционная система.
Always-On App — это приложение, которое отображает контент как в интерактивном , так и в фоновом режиме.
Когда постоянно включенное приложение продолжает отображать свой собственный пользовательский интерфейс, в то время как устройство находится в режиме пониженного энергопотребления Ambient , оно описывается как находящееся в режиме ambiactive .
Системные переходы и поведение по умолчанию
Когда приложение находится на переднем плане, система управляет переходами состояний питания на основе двух тайм-аутов, вызванных бездействием пользователя.
- Тайм-аут № 1: Переход из интерактивного состояния в состояние Ambient: после определенного периода бездействия пользователя устройство переходит в состояние Ambient .
- Тайм-аут №2: Возврат к циферблату: После дальнейшего периода бездействия система может скрыть текущее приложение и отобразить циферблат.
Сразу после того, как система перейдет через первый переход в состояние Ambient , поведение по умолчанию зависит от версии Wear OS и конфигурации вашего приложения:
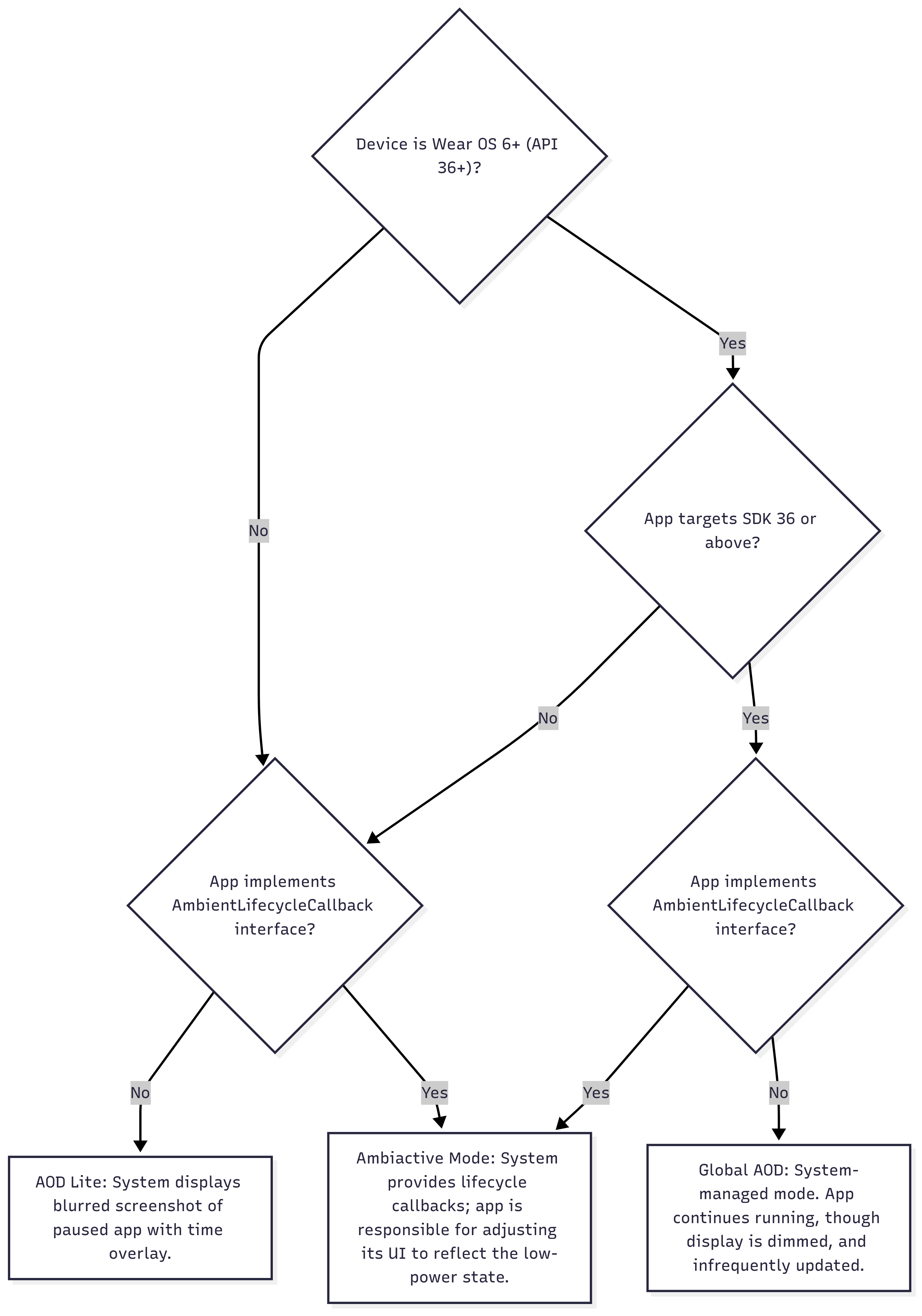
- В Wear OS 5 и более ранних версиях система отображает размытый скриншот приостановленного приложения с наложенным поверх него временем. Это состояние представлено узлом «AOD Lite» на следующей блок-схеме .
- На Wear OS 6 и более поздних версиях , если приложение использует SDK 36 или более новую версию, оно считается постоянно активным. Дисплей затемняется, но приложение продолжает работать и остаётся видимым. (Обновления могут происходить не чаще раза в минуту.) Это состояние представлено узлом «Глобальный AOD» на следующей блок-схеме .
Настройте поведение для состояния Ambient
Независимо от поведения системы по умолчанию, во всех версиях Wear OS вы можете настроить внешний вид и поведение приложения в состоянии Ambient , используя AmbientLifecycleObserver для прослушивания обратных вызовов при переходах между состояниями. Это состояние представлено узлом «Ambiaactive Mode» на следующей блок-схеме .
Использовать AmbientLifecycleObserver
Чтобы реагировать на события режима окружения, используйте класс AmbientLifecycleObserver :
Реализуйте интерфейс
AmbientLifecycleObserver.AmbientLifecycleCallback. Используйте методonEnterAmbient()для настройки пользовательского интерфейса в режиме низкого энергопотребления иonExitAmbient()для восстановления полного интерактивного отображения.val ambientCallback = object : AmbientLifecycleObserver.AmbientLifecycleCallback { override fun onEnterAmbient(ambientDetails: AmbientLifecycleObserver.AmbientDetails) { // ... Called when moving from interactive mode into ambient mode. // Adjust UI for low-power state: dim colors, hide non-essential elements. } override fun onExitAmbient() { // ... Called when leaving ambient mode, back into interactive mode. // Restore full UI. } override fun onUpdateAmbient() { // ... Called by the system periodically (typically once per minute) // to allow the app to update its display while in ambient mode. } }
Создайте
AmbientLifecycleObserverи зарегистрируйте его в жизненном цикле вашей деятельности или компонуемого объекта.private val ambientObserver = AmbientLifecycleObserver(activity, ambientCallback) override fun onCreate(savedInstanceState: Bundle?) { super.onCreate(savedInstanceState) lifecycle.addObserver(ambientObserver) // ... }
Вызовите
removeObserver(), чтобы удалить наблюдателя вonDestroy().override fun onDestroy() { super.onDestroy() lifecycle.removeObserver(ambientObserver) // ... }
Для разработчиков, использующих Jetpack Compose, библиотека Horologist предоставляет полезную утилиту AmbientAware composable, которая упрощает реализацию этого шаблона.
TimeText с учетом окружающей среды
В качестве исключения, требующего наличия специального наблюдателя, в Wear OS 6 виджет TimeText учитывает состояние Ambient. Он автоматически обновляется раз в минуту, когда устройство находится в состоянии Ambient , без необходимости добавления кода.
Блок-схема поведения окружающей среды
На следующей блок-схеме показано, как система определяет внешнее поведение на основе версии Wear OS устройства, targetSdkVersion вашего приложения и того, реализует ли оно AmbientLifecycleCallback .

Управление продолжительностью показа экрана
В следующих разделах описывается, как управлять временем отображения приложения на экране.
Запретить возврат к циферблату с текущей активностью
После определённого времени в состоянии Ambient (тайм-аут №2) система обычно возвращается к циферблату. Пользователь может настроить длительность тайм-аута в системных настройках. В некоторых случаях, например, при отслеживании тренировки, приложение может оставаться видимым дольше.
В Wear OS 5 и более поздних версиях это можно предотвратить, реализовав функцию Ongoing Activity . Если ваше приложение отображает информацию о текущей задаче пользователя, например, о тренировке, вы можете использовать API Ongoing Activity , чтобы приложение оставалось видимым до завершения задачи. Если пользователь вручную возвращается к циферблату, индикатор текущей активности позволяет ему одним касанием вернуться в приложение.
Чтобы реализовать это, намерение касания текущего уведомления должно указывать на вашу постоянную активность, как показано в следующем фрагменте кода:
val activityIntent = Intent(this, AlwaysOnActivity::class.java).apply { flags = Intent.FLAG_ACTIVITY_SINGLE_TOP } val pendingIntent = PendingIntent.getActivity( this, 0, activityIntent, PendingIntent.FLAG_UPDATE_CURRENT or PendingIntent.FLAG_IMMUTABLE, ) val notificationBuilder = NotificationCompat.Builder(this, CHANNEL_ID) // ... // ... .setOngoing(true) // ... val ongoingActivity = OngoingActivity.Builder(applicationContext, NOTIFICATION_ID, notificationBuilder) // ... // ... .setTouchIntent(pendingIntent) .build() ongoingActivity.apply(applicationContext) val notification = notificationBuilder.build()
Оставьте экран включенным и предотвратите состояние Ambient
В редких случаях может потребоваться полностью запретить устройству переходить в режим Ambient , чтобы избежать тайм-аута №1. Для этого можно использовать оконный флаг FLAG_KEEP_SCREEN_ON . Он действует как блокировка пробуждения, удерживая устройство в интерактивном режиме. Используйте этот флаг с особой осторожностью, так как он существенно сокращает время работы аккумулятора.
Рекомендации для режима Ambient
Чтобы обеспечить наилучший пользовательский опыт и экономить заряд батареи в режиме Ambient , следуйте этим рекомендациям по дизайну. Они направлены на обеспечение чёткого пользовательского опыта, предотвращая появление вводящей в заблуждение информации и уменьшая визуальный беспорядок, одновременно оптимизируя энергопотребление дисплея.
- Уменьшите визуальный беспорядок и уменьшите энергопотребление. Чистый, минималистичный интерфейс сигнализирует пользователю о том, что приложение находится в состоянии низкого энергопотребления, и значительно экономит заряд батареи, ограничивая количество ярких пикселей.
- Оставьте не менее 85% экрана черным.
- Показывайте только самую важную информацию, перенося второстепенные детали на интерактивный дисплей.
- Для крупных значков или кнопок используйте контуры вместо сплошной заливки.
- Избегайте использования больших блоков сплошного цвета, а также нефункциональной символики или фоновых изображений.
- Обработка устаревших динамических данных
- Обратный вызов
onUpdateAmbient()вызывается только периодически — обычно раз в минуту — для экономии энергии. Из-за этого ограничения любые часто меняющиеся данные, такие как показания секундомера, пульс или пройденное расстояние, устаревают между обновлениями. Чтобы избежать отображения вводящей в заблуждение и неверной информации, прослушивайте обратный вызовonEnterAmbientи заменяйте эти текущие значения статическим плейсхолдером, например--.
- Обратный вызов
- Поддерживайте единообразную планировку
- Сохраняйте элементы в одинаковом положении в интерактивном и фоновом режимах, чтобы обеспечить плавный переход.
- Всегда показывайте время.
- Учитывайте контекст
- Если пользователь находился на экране настроек или конфигурации, когда устройство перешло в спящий режим, рассмотрите возможность отображения более релевантного экрана из вашего приложения вместо представления настроек.
- Обработка требований, специфичных для устройств
- В объекте
AmbientDetails, переданном вonEnterAmbient():- Если
deviceHasLowBitAmbientимеетtrue, отключите сглаживание, где это возможно. - Если
burnInProtectionRequiredимеетtrue, периодически слегка сдвигайте элементы пользовательского интерфейса и избегайте сплошных белых областей, чтобы предотвратить выгорание экрана.
- Если
- В объекте
Отладка и тестирование
Эти команды adb могут быть полезны при разработке или тестировании поведения вашего приложения, когда устройство находится в режиме Ambient Mode:
# put device in ambient mode if the always on display is enabled in settings
# (and not disabled by other settings, such as theatre mode)
$ adb shell input keyevent KEYCODE_SLEEP
# put device in interactive mode
$ adb shell input keyevent KEYCODE_WAKEUP
Пример: приложение для тренировок
Представьте себе приложение для тренировок, которое должно отображать пользователю показатели на протяжении всей тренировки. Приложение должно оставаться видимым при смене состояния Ambient и не заменяться циферблатом.
Для достижения этого разработчику необходимо сделать следующее:
- Реализуйте
AmbientLifecycleObserverдля обработки изменений пользовательского интерфейса между интерактивным и фоновым состояниями, таких как затемнение экрана и удаление ненужных данных. - Создайте новый маломощный макет для состояния Ambient , соответствующий лучшим практикам.
- Используйте API текущей активности на протяжении всей тренировки, чтобы предотвратить возврат системы к циферблату часов.
Полную реализацию см. в примере Exercise на GitHub. Этот пример также демонстрирует использование компонуемого объекта AmbientAware из библиотеки Horologist для упрощения работы с режимом Ambient в Compose.