更新游戏

本指南介绍了在游戏获得批准上传到正式版轨道后,如何对其进行更新。其中列出了在更新游戏和发布针对新版本执行的任务之前要验证的内容。

保持 Google Play 游戏电脑版的可用性

Google Play 游戏电脑版要求您同时保持 Google Play 游戏电脑版和移动版的可用性。此要求包括以下几种情形:

  • 在更新移动版或服务器端的相关配置后,验证 Google Play 游戏电脑版。

    此情形的一个常见错误是,开发者在更新移动版和/或服务器配置后忘记验证其 Google Play 游戏电脑版,这会导致服务器拒绝针对过时 Google Play 游戏电脑版所发出的请求。

  • 使用 Google Play 链接下载新的更新。

    Google Play 游戏电脑版上的链接与移动版上的链接相同。此情形的一个常见错误是,开发者在检测到游戏在模拟器中运行时,针对移动版使用了不同的链接。您可以检测 Google Play 游戏电脑版,然后使用正确的链接。

提交前核对清单

本部分介绍了您在提交每次更新之前需要验证的核对清单。

移动版核对清单

Google Play 游戏电脑版核对清单

发布流程

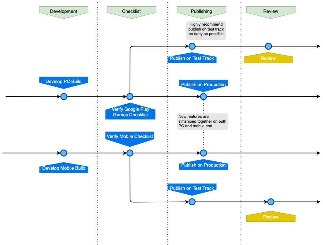
我们强烈建议您始终在有游戏更新时尽快将候选版本 build 纳入测试轨道。如需请求审核,请发送电子邮件至 google-play-games-support@google.com,并附上您的软件包名称和版本代码。

upload_to_test_track_earlier 图 1. 测试轨道审核请求的建议发布流程。

图 1 中有 4 个阶段:

  1. 开发阶段。其中包括编码、调试和测试。

  2. 核对清单阶段。其中包括验证移动版和 Google Play 游戏电脑版核对清单。

  3. 发布阶段。将版本上传到正式版轨道之前先上传到测试轨道,然后请求对测试轨道进行审核。

  4. 审核阶段。此步骤与正式版发布步骤同时执行。

另一种方法是在紧急情况下(例如游戏遇到崩溃问题,且必须尽快解决)直接申请对正式版轨道进行审核。

upload_to_production_track_directly 图 2. 在正式版轨道上直接提出审核请求的建议发布流程。

图 2 中也有 4 个阶段。其中开发和核对清单阶段与图 1 相同。在发布阶段,您可以直接上传到正式版轨道,已请求的审核会在发布之后执行。

如果在上述两个发布流程中发现有违反 Google Play 游戏电脑版要求的行为,我们将与您联系。